• 最近访问:
发表于 2025-12-17 07:16:46 东方财富iPhone版 发布于 福建
转发
发表于 2025-12-17 01:07:00
来源:中国证券报


K图 300486_0

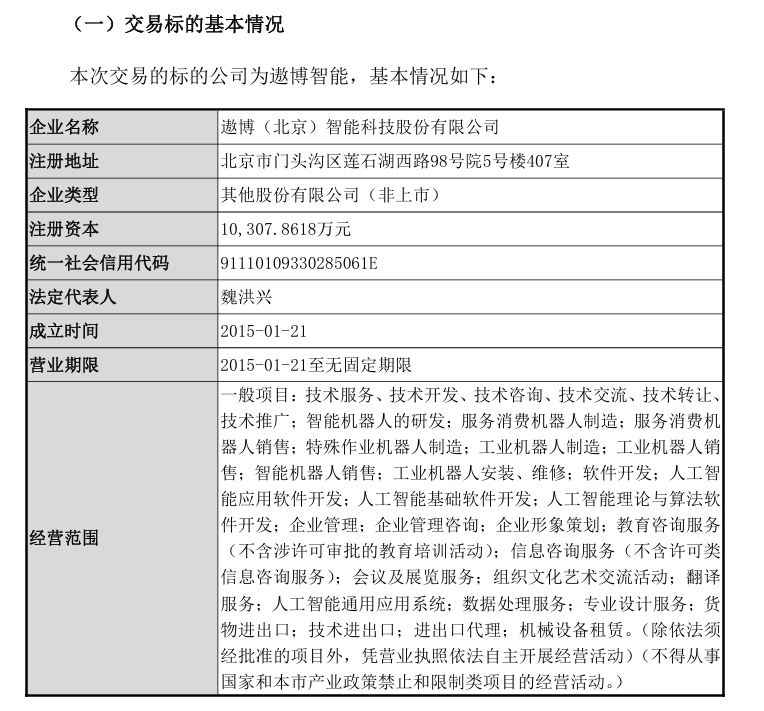
  12月16日晚,东杰智能发布公告称,公司正在筹划发行股份及支付现金,购买山东齐康智合创业投资管理有限公司等交易对方合计持有的遨博(北京)智能科技股份有限公司控股权,并配套募集资金。本次交易预计构成重大资产重组、构成关联交易,不构成重组上市。

  公告称,因有关事项尚存不确定性,为了维护投资者利益,避免对公司证券交易造成重大影响,根据深圳证券交易所的相关规定,经公司申请,公司证券自12月17日开市时起开始停牌。

  东杰智能表示,本次交易的具体交易方式、交易方案等内容请以后续披露的公告信息为准。

  信息显示,遨博智能成立于2015年,注册资本1.03亿元,是一家专注于协作机器人研发、生产和销售的企业,是领先的协作机器人提供商,拥有全行业内完备的协作机器人和移动操作机器人产品矩阵。依托已有的智能机器人底座技术,遨博智能开发了系列具身智能机器人产品,面向智能制造、医疗健康等场景,打造了多模态感知、灵巧操作、精确力控等完整的具身智能机器人产业生态。公司已完成D轮融资,投资方包括复星集团、中电基金等机构。

  图片来源:公司公告

  东杰智能表示,公司与交易对方已签署意向性协议,初步达成购买资产意向,最终价格以具有从事证券期货相关业务资质的资产评估机构出具的资产评估报告确认的评估值为基础,经各方协商确定。公司预计在不超过10个交易日的时间内披露本次交易方案,即在2025年12月30日前披露相关信息。

  东杰智能于2015年6月登陆深交所创业板,公司专注于提供全流程“物流+信息流”的智能制造综合方案。公司主要产品包括智能生产系统、智能物流仓储系统和智能立体停车系统,可为客户提供规划咨询、软件系统研发、智能装备设计制造、系统集成、安装实施及售后维保等全方位服务。

  今年8月26日,东杰智能发布公告称,公司实际控制人将由淄博市财政局变更为自然人韩永光。值得注意的是,韩永光为此次标的企业遨博(北京)智能科技股份有限公司董事。

  此次并购也是东杰智能实控人变更后的首次“出手”。

  东杰智能2025年三季报显示,公司前三季度营业收入为6.98亿元,同比增长26.46%;实现净利润835.29万元,同比扭亏为盈。

  数据显示,截至12月16日收盘,东杰智能股价报21.59元/股,最新市值为103亿元。今年以来,东杰智能股价已涨超215.64%。

郑重声明:用户在财富号/股吧/博客等社区发表的所有信息(包括但不限于文字、视频、音频、数据及图表)仅代表个人观点,与本网站立场无关,不对您构成任何投资建议,据此操作风险自担。请勿相信代客理财、免费荐股和炒股培训等宣传内容,远离非法证券活动。请勿添加发言用户的手机号码、公众号、微博、微信及QQ等信息,谨防上当受骗!
作者:您目前是匿名发表   登录 | 5秒注册 作者:,欢迎留言 退出发表新主题
温馨提示: 1.根据《证券法》规定,禁止编造、传播虚假信息或者误导性信息,扰乱证券市场;2.用户在本社区发表的所有资料、言论等仅代表个人观点,与本网站立场无关,不对您构成任何投资建议。用户应基于自己的独立判断,自行决定证券投资并承担相应风险。《东方财富社区管理规定》

扫一扫下载APP

扫一扫下载APP
信息网络传播视听节目许可证:0908328号 经营证券期货业务许可证编号:913101046312860336 违法和不良信息举报:021-34289898 举报邮箱:jubao@eastmoney.com
沪ICP证:沪B2-20070217 网站备案号:沪ICP备05006054号-11 沪公网安备 31010402000120号 版权所有:东方财富网 意见与建议:021-54509966/952500