11月25日午间,梦洁股份(002397)通过官方公众号发布《关于网络恶意不实信息的严正声明》称,近日,公司关注到公司董事陈洁通过个人自媒体平台发布所谓“实名举报”内容,声称公司及相关高管存在“设计圈套”“请君入瓮”等不端行为,已严重损害公司商誉及市场形象。
梦洁股份称,陈洁利用公司董事身份,散布不实言论。公司已向公安机关报案。

回应董事质疑:已向公安机关报案
梦洁股份声明称,经严格核查,陈洁所宣称的“涉嫌合同诈骗”“侵占巨额资金”“伪造公章操纵文件”“人身威胁”,以及所谓“遭遇离奇车祸”“被诬告吸毒”“推动中战华信法人深陷牢狱”等言论,均属主观臆断与恶意捏造,与公司实际经营情况、内部管理流程及高管履职行为严重不符。
梦洁股份表示,陈洁利用公司董事身份,散布不实言论,已严重侵害公司及相关高管的名誉权,扰乱资本市场秩序,涉嫌误导投资者并挑动社会负面情绪。陈洁发布的相关信息是毫无道德底线的编造。
梦洁股份称,公司坚决运用法律武器捍卫公司合法权益,已向公安机关报案,依法追究其编造、传播虚假信息的法律责任,同时通过启动民事诉讼程序要求其停止侵权、消除影响、公开道歉并赔偿相应损失。
11月22日,陈洁发文称,其于2023年2月起任梦洁股份董事,实名举报梦洁股份相关人士“精心设局涉嫌合同诈骗、操控披露虚假信息”“侵占长沙金森数亿元巨额资金”等。
纠纷缘起三年前一笔交易
本场纠纷缘起三年前的一笔股权转让交易。

2022年6月,梦洁股份第一大股东姜天武、股东李建伟、股东李菁、股东张爱纯、股东李军与长沙金森签署了《股份转让协议》。
姜天武、李建伟、李菁、张爱纯分别将持有的梦洁股份1500万股、1200万股、1000万股、4000万股股份,合计7700万股股份转让给长沙金森,每股作价5元,交易金额合计3.85亿元。转让完成后,长沙金森持有梦洁股份7700万股股份,占公司总股本的10%左右。
同时,姜天武、李建伟、李菁与长沙金森签署了《表决权委托和放弃协议》。基于此,长沙金森成为梦洁股份拥有表决权的第一大股东。
而陈洁正是长沙金森提名当选的梦洁股份董事。
不过,长沙金森此后身陷控股股东和实际控制人的信息披露不真实、资金来源存疑等问题。
根据监管部门相关查处,长沙金森此前披露李国富为其控股股东和实际控制人,并由此成为梦洁股份实际控制人。实际上,刘必安实施股权代持,并为长沙金森收购梦洁股份提供主要资金安排,是长沙金森实际控股股东及实际控制人。
值得一提的是,2023年8月,长沙市公安局开福分局发布警情通报称,经查,中战华信集团在湘子公司违反国家金融管理法律规定,向社会公众非法吸收资金,数额巨大。中战华信集团法定代表人刘某安、高管浦某等一批涉案嫌疑人,已被依法采取刑事强制措施。
从公开层面信息来看,长沙金森与中战华信集团并无直接关联。不过,正是因为多方面因素,长沙金森并未真正实际接管梦洁股份。
今年8月,梦洁股份发布公告称,8月7日、8月8日,姜天武和李建伟分别致函长沙金森,鉴于《表决权委托和放弃协议》及补充协议自协议生效之日起已满36个月,前述协议自2025年8月11日解除。
公告显示,前述协议自2025年8月11日解除后,李建伟持有的梦洁股份5.32%股份对应的表决权不再委托给长沙金森,李建伟与长沙金森的一致行动关系相应解除;姜天武持有的梦洁股份13.52%股份对应的表决权恢复行使。长沙金森拥有表决权的股份数量变更为7700万股,占公司总股本的10.30%。
梦洁股份表示,该次权益变动事项将会导致公司控制权发生变更,长沙金森不再是公司拥有表决权的第一大股东。姜天武成为公司拥有表决权的第一大股东,姜天武与其一致行动人合计持有梦洁股份13.53%股份。
本次变更前,梦洁股份控股股东为长沙金森;本次变更后,公司无控股股东、无实际控制人。
上市公司刚被责令改正
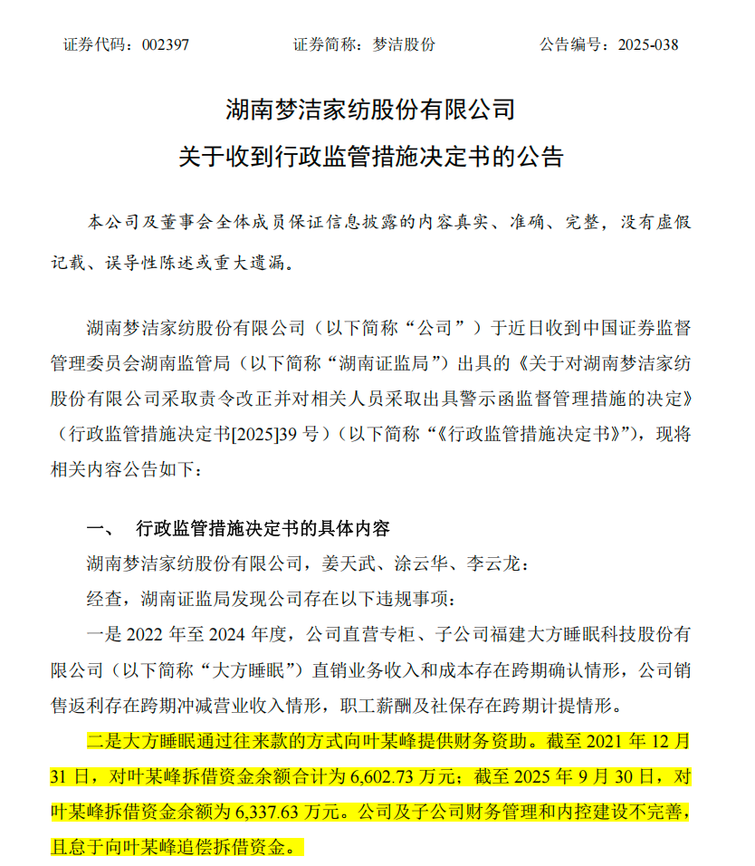
今年10月20日晚间,梦洁股份发布公告称,公司于近日收到监管部门出具的《关于对梦洁股份采取责令改正并对相关人员采取出具警示函监督管理措施的决定》。
同日,梦洁股份及公司董事长姜天武、总经理涂云华、财务总监李云龙收到深交所监管函。

《行政监管措施决定书》显示,经查,监管部门发现梦洁股份及相关人员存在两大违规事项:
一是2022年至2024年度,梦洁股份直营专柜、子公司福建大方睡眠科技股份有限公司(下称“大方睡眠”)直销业务收入和成本存在跨期确认情形,公司销售返利存在跨期冲减营业收入情形,职工薪酬及社保存在跨期计提情形。
二是大方睡眠通过往来款的方式向叶某峰提供财务资助。截至2021年12月31日,对叶某峰拆借资金余额合计为6602.73万元;截至2025年9月30日,对叶某峰拆借资金余额为6337.63万元。公司及子公司财务管理和内控建设不完善,且怠于向叶某峰追偿拆借资金。
根据相关规定,监管部门决定对梦洁股份采取责令改正监督管理措施,对姜天武、涂云华、李云龙采取出具警示函监督管理措施,并记入证券期货市场诚信档案。