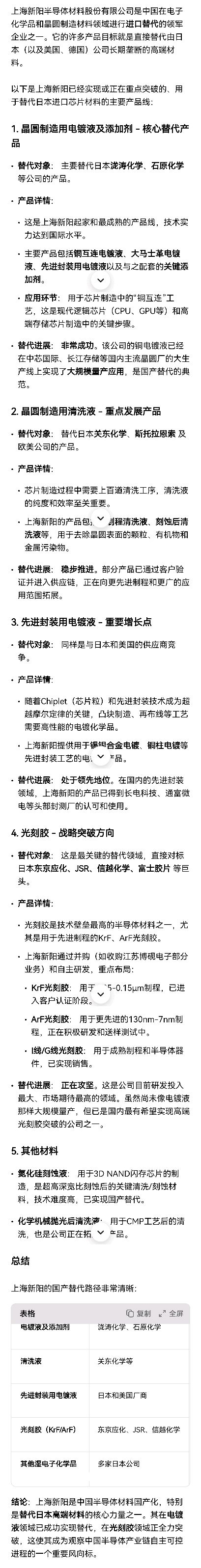
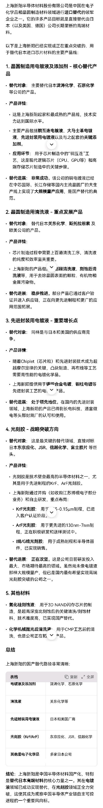
◆
◆
发表于 2025-12-15 17:12:10
来源:证券时报网
截至12月15日收盘,光刻胶概念上涨1.21%,位居概念板块涨幅第8,板块内,49股上涨,艾森股份20%涨停,东材科技涨停,南大光电、恒坤新材、国风新材等涨幅居前,分别上涨8.39%、7.14%、5.97%。跌幅居前的有格林达、松井股份、安集科技等,分别下跌4.94%、4.87%、3.83%。
今日涨跌幅居前的概念板块
| 概念 | 今日涨跌幅(%) | 概念 | 今日涨跌幅(%) |
|---|---|---|---|
| 乳业 | 4.00 | AI手机 | -2.55 |
| 啤酒概念 | 1.70 | 光纤概念 | -2.22 |
| 特钢概念 | 1.51 | 共封装光学(CPO) | -2.21 |
| 广东自贸区 | 1.41 | 同花顺果指数 | -2.08 |
| 冷链物流 | 1.32 | 汽车芯片 | -2.04 |
| 白酒概念 | 1.26 | 重组蛋白 | -2.03 |
| 预制菜 | 1.22 | F5G概念 | -1.98 |
| 光刻胶 | 1.21 | AI眼镜 | -1.85 |
| 猪肉 | 1.14 | AI PC | -1.82 |
| 免税店 | 1.13 | Sora概念(文生视频) | -1.78 |
资金面上看,今日光刻胶概念板块获主力资金净流入5.95亿元,其中,36股获主力资金净流入,9股主力资金净流入超5000万元,净流入资金居首的是东材科技,今日主力资金净流入3.61亿元,净流入资金居前的还有上海新阳、艾森股份、南大光电等,主力资金分别净流入1.41亿元、1.05亿元、9313.24万元。
资金流入比率方面,东材科技、艾森股份、恒坤新材等流入比率居前,主力资金净流入率分别为18.70%、11.22%、9.46%。(数据宝)
光刻胶概念资金流入榜
| 代码 | 简称 | 今日涨跌幅(%) | 今日换手率(%) | 主力资金流量(万元) | 主力资金净流入比率(%) |
|---|---|---|---|---|---|
| 601208 | 东材科技 | 10.03 | 9.16 | 36109.34 | 18.70 |
| 300236 | 上海新阳 | 2.35 | 9.16 | 14101.17 | 8.87 |
| 688720 | 艾森股份 | 20.00 | 25.53 | 10477.37 | 11.22 |
| 300346 | 南大光电 | 8.39 | 19.57 | 9313.24 | 1.55 |
| 688727 | 恒坤新材 | 7.14 | 32.69 | 7757.55 | 9.46 |
| 688019 | 安集科技 | -3.83 | 2.54 | 7077.95 | 7.97 |
| 300260 | 新莱应材 | 0.28 | 6.22 | 5614.77 | 6.18 |
| 002409 | 雅克科技 | 0.99 | 4.44 | 5189.37 | 5.05 |
| 688502 | 茂莱光学 | 0.50 | 15.66 | 5174.99 | 5.00 |
| 300054 | 鼎龙股份 | 4.20 | 4.95 | 4999.53 | 3.58 |
| 688545 | 兴福电子 | 1.40 | 13.89 | 3224.69 | 8.46 |
| 002559 | 亚威股份 | 0.61 | 5.74 | 2558.27 | 8.98 |
| 300497 | 富祥药业 | 2.19 | 5.94 | 2162.47 | 5.70 |
| 603078 | 江化微 | 1.55 | 3.70 | 1967.09 | 7.51 |
| 002643 | 万润股份 | 1.40 | 3.10 | 1832.41 | 4.48 |
| 301568 | 思泰克 | 0.67 | 10.21 | 1479.09 | 6.51 |
| 300797 | 钢研纳克 | 1.30 | 2.90 | 1390.21 | 7.45 |
| 300806 | 斯迪克 | 1.48 | 2.15 | 1292.69 | 7.14 |
| 688268 | 华特气体 | 1.01 | 3.18 | 1236.34 | 5.39 |
| 301209 | 联合化学 | -2.47 | 1.41 | 1146.85 | 8.06 |
| 603650 | 彤程新材 | 5.68 | 7.24 | 1073.31 | 0.49 |
| 003022 | 联泓新科 | -1.64 | 0.97 | 863.78 | 3.55 |
| 688199 | 久日新材 | 2.76 | 2.89 | 749.79 | 6.54 |
| 603928 | 兴业股份 | 2.54 | 6.93 | 638.69 | 1.99 |
| 300412 | 迦南科技 | 1.13 | 3.59 | 597.29 | 6.60 |
| 603823 | 百合花 | 0.06 | 1.49 | 573.50 | 5.81 |
| 688378 | 奥来德 | 4.56 | 4.41 | 457.34 | 1.57 |
| 688669 | 聚石化学 | 0.99 | 1.62 | 286.39 | 7.01 |
| 688550 | 瑞联新材 | -1.20 | 1.26 | 264.07 | 2.64 |
| 002453 | 华软科技 | 0.62 | 3.52 | 208.21 | 1.48 |
| 300721 | 怡达股份 | 0.46 | 2.85 | 143.11 | 2.81 |
| 688056 | 莱伯泰科 | -0.90 | 0.70 | 137.33 | 8.66 |
| 300522 | 世名科技 | 0.48 | 0.87 | 88.82 | 3.08 |
| 688757 | 胜科纳米 | -1.27 | 2.33 | 87.82 | 4.05 |
| 688630 | 芯碁微装 | -1.12 | 2.42 | 85.14 | 0.21 |
| 300538 | 同益股份 | 1.22 | 5.24 | 75.23 | 0.72 |
| 688571 | 杭华股份 | 1.40 | 0.59 | -5.70 | -0.32 |
| 300758 | 七彩化学 | -0.16 | 0.88 | -7.47 | -0.19 |
| 300121 | 阳谷华泰 | 1.21 | 2.56 | -7.51 | -0.05 |
| 603324 | 盛剑科技 | -0.96 | 0.45 | -39.66 | -2.51 |
| 603155 | 新亚强 | 3.19 | 2.49 | -99.97 | -0.69 |
| 688181 | 八亿时空 | 0.90 | 4.39 | -109.75 | -0.53 |
| 300905 | 宝丽迪 | -0.66 | 1.50 | -110.93 | -1.68 |
| 000422 | 湖北宜化 | 0.72 | 2.41 | -114.99 | -0.32 |
| 603120 | 肯特催化 | 1.12 | 3.95 | -137.27 | -3.96 |
| 300429 | 强力新材 | 1.71 | 9.37 | -207.15 | -0.39 |
| 300203 | 聚光科技 | -0.89 | 1.34 | -232.14 | -2.44 |
| 300786 | 国林科技 | 0.06 | 3.37 | -255.03 | -3.29 |
| 002455 | 百川股份 | 0.59 | 2.58 | -258.09 | -2.84 |
| 002584 | 西陇科学 | 0.86 | 22.08 | -267.37 | -0.27 |
| 002324 | 普利特 | -0.48 | 0.97 | -274.83 | -2.93 |
| 000859 | 国风新材 | 5.97 | 28.52 | -309.26 | -0.12 |
| 688602 | 康鹏科技 | 0.23 | 3.45 | -315.77 | -4.06 |
| 688179 | 阿拉丁 | 0.85 | 1.14 | -361.44 | -7.29 |
| 600587 | 新华医疗 | -1.36 | 1.03 | -385.96 | -4.26 |
| 300537 | 广信材料 | -0.24 | 10.72 | -397.95 | -1.03 |
| 688157 | 松井股份 | -4.87 | 1.71 | -481.40 | -5.31 |
| 688125 | 安达智能 | 4.78 | 1.78 | -590.05 | -5.67 |
| 300700 | 岱勒新材 | -0.82 | 1.82 | -600.89 | -9.98 |
| 301036 | 双乐股份 | -0.58 | 2.89 | -737.28 | -9.96 |
| 688037 | 芯源微 | -2.53 | 1.52 | -1017.16 | -2.64 |
| 301256 | 华融化学 | 5.69 | 11.93 | -1592.16 | -1.55 |
| 603931 | 格林达 | -4.94 | 5.40 | -1852.42 | -4.65 |
| 300200 | 高盟新材 | 1.69 | 14.21 | -1885.81 | -2.36 |
| 605589 | 圣泉集团 | -0.71 | 1.21 | -2329.49 | -8.57 |
| 300398 | 飞凯材料 | 0.80 | 5.83 | -2903.54 | -3.88 |
| 300446 | 航天智造 | 0.32 | 11.83 | -3525.21 | -3.62 |
| 603005 | 晶方科技 | -1.49 | 1.56 | -3868.28 | -13.89 |
| 300576 | 容大感光 | 0.00 | 21.11 | -7914.19 | -3.74 |
| 300655 | 晶瑞电材 | -0.06 | 14.35 | -18002.76 | -6.51 |
| 603306 | 华懋科技 | 0.11 | 6.92 | -19691.06 | -13.97 |
郑重声明:用户在财富号/股吧/博客等社区发表的所有信息(包括但不限于文字、视频、音频、数据及图表)仅代表个人观点,与本网站立场无关,不对您构成任何投资建议,据此操作风险自担。请勿相信代客理财、免费荐股和炒股培训等宣传内容,远离非法证券活动。请勿添加发言用户的手机号码、公众号、微博、微信及QQ等信息,谨防上当受骗!
评论该主题
帖子不见了!怎么办?作者:您目前是匿名发表 登录 | 5秒注册 作者:,欢迎留言 退出发表新主题
温馨提示: 1.根据《证券法》规定,禁止编造、传播虚假信息或者误导性信息,扰乱证券市场;2.用户在本社区发表的所有资料、言论等仅代表个人观点,与本网站立场无关,不对您构成任何投资建议。用户应基于自己的独立判断,自行决定证券投资并承担相应风险。《东方财富社区管理规定》

