1月16日,海南华铁(603300)再受监管关注,因股东增持计划时间过半却“一股未买”,收到上交所监管工作函。值得注意的是,此前海南华铁刚因36.9亿元算力合同信披违规领受800万元罚单,还深陷合计6.02亿元的诉讼纠纷。
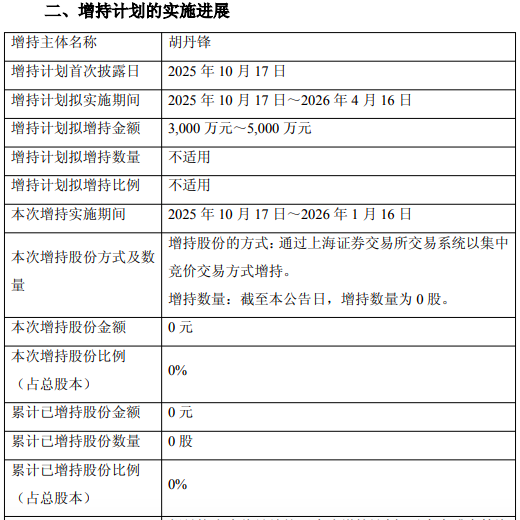
据海南华铁公告,公司于2025年10月17日披露了关于持股5%以上股东增持计划的公告。胡丹锋先生基于对公司未来发展的信心以及对公司长期价值的认可,增强投资者信心,计划自上述公告披露之日起6个月内,以自有资金或自筹资金,通过上海证券交易所交易系统以集中竞价的方式增持公司股份,合计拟增持金额不低于人民币3000 万元(含)且不超过 5000 万元(含)。本次增持计划不设定价格区间,将根据公司股票价格波动情况及资本市场整体趋势,择机逐步实施增持计划。
然而,截至公告披露日,前述增持计划时间已过半,胡丹锋先生尚未增持公司股份。
公告显示,“原定增持计划期间过半,实际增持数量未过半”的原因是:胡丹锋依据自身统筹安排,基于对公司持续发展的信心和长期投资价值的认可,将继续实施增持计划,且不会提前终止增持计划。

同时,海南华铁提示了增持计划无法实施风险:本次增持计划可能存在因资本市场情况发生变化或目前尚无法预判的其他风险因素导致增持计划的实施无法达到预期的风险。如增持计划实施过程中出现相关风险情形,公司将及时履行信息披露义务。
值得注意的是,从股价表现来看,胡丹锋披露增持计划当日,即2025年10月17日,海南华铁股价收于7.09元/股,已处于近一年来的相对低位。而在披露增持计划前的7个交易日,公司股价已经历了超两成的快速回撤。此前的2025年10月14日,胡丹锋已通过集中竞价方式增持公司股份638万股。
截至2026年1月16日,海南华铁跌幅2.82%,报收于7.58元/股,较胡丹锋增持计划披露当日收盘价7.09元累计涨幅6.9%。
业绩方面,2025年前三季度,公司实现营业总收入44.47亿元,同比增长19.38%;归母净利润5.30亿元,同比增长8.83%;扣非净利润4.72亿元,同比增长1.36%;经营活动产生的现金流量净额为23.62亿元,同比增长38.10%。截至2025年9月30日,公司应收账款为46.8亿元。
2025年12月26日晚,海南华铁公告称,中国证监会近日向公司送达《行政处罚事先告知书》,就其36.9亿元《算力服务协议》相关的信息披露违规事项作出处罚。中国证监会决定对公司责令改正,给予警告,处以800万元罚款,同时对相关责任人给予警告,并处以260万元至400万元金额不等的罚款。
2026年1月6日晚,海南华铁发布公告,截至公告披露日,公司及子公司连续十二个月内累计发生的诉讼、仲裁事项涉案金额合计为60,244.21万元,占公司最近一期经审计净资产的9.81%。