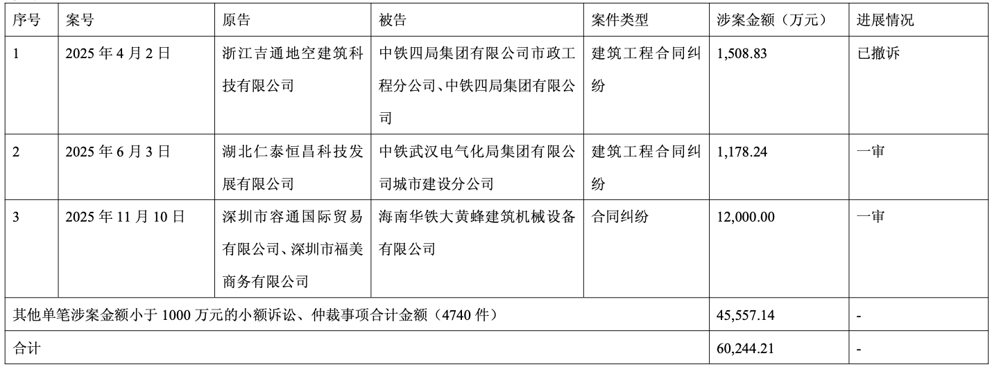
1月6日,海南华铁(603300)发布公告,截至本公告披露日,公司及子公司连续十二个月内累计发生的诉讼、仲裁事项涉案金额合计为60,244.21万元,占公司最近一期经审计净资产的9.81%。

其中,公司及子公司作为原告方或申请人涉及诉讼、仲裁案件金额合计为47,210.02万元,占涉诉案件总金额的78.36%;公司及子公司作为被告方或被申请人的诉讼、仲裁案件金额合计为13,034.19万元,占涉诉案件总金额的21.64%。
截至本公告披露日,公司及子公司不存在未披露单项涉案金额占公司最近一期经审计净资产绝对值10%以上,且绝对金额超过人民币1000万元的重大诉讼、仲裁的情况。公司及子公司亦不存在其他应披露而未披露的诉讼、仲裁事项。
海南华铁表示,公司及子公司涉诉案件主要为与公司日常经营管理相关的合同纠纷,多数案件为公司及子公司作为起诉方要求交易对方支付拖欠公司及子公司的业务款项。
鉴于部分诉讼、仲裁案件尚未开庭审理或尚未结案,部分诉讼、仲裁案件尚未执行完毕,其对公司本期利润或期后利润的影响存在不确定性,公司将依据企业会计准则的要求和案件实际进展情况进行相应的会计处理,具体以公司经审计的财务报告为准。
公开资料显示,浙江海控南科华铁数智科技股份有限公司于2015年5月29日上市,公司的主营业务是设备租赁业务,提供建筑维保设备,建筑支护设备和工程机械设备租赁及配套服务。
2025年前三季度,公司实现营业总收入44.47亿元,同比增长19.38%;归母净利润5.30亿元,同比增长8.83%;扣非净利润4.72亿元,同比增长1.36%;经营活动产生的现金流量净额为23.62亿元,同比增长38.10%。截至2025年9月30日,公司应收账款为46.8亿元。
另外,海南华铁2025年12月26日公告,中国证监会近日向公司送达《行政处罚事先告知书》,就其36.9亿元《算力服务协议》相关的信息披露违规事项作出处罚。
2025年3月,海南华铁子公司与杭州X公司签订算力服务协议,9月双方终止合作,过程中公司重大合同临时公告披露不完整、重大合同重大进展或变化披露不及时。据此,中国证监会决定对公司责令改正,给予警告,处以800万元罚款,同时对相关责任人给予警告,并处以260万元至400万元金额不等的罚款。
二级市场上,截至1月6日收盘,海南华铁上涨2.76%报7.83元/股,总市值156.35亿元。
