这个内容什么时候公告的?在哪里看?
◆
◆
发表于 2025-10-12 17:15:56
发布于 贵州
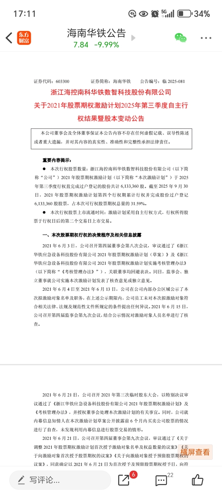
$海南华铁(SH603300)$ $*ST华铁(SZ000976)$ 果然在这里面有仓位的看到什么公告都是利好
。没有仓位的看到什么公告都是利空
。然而今天的这个最新公告又是个利空!大致就是说这个股权激励的这个股票又可以拿出来卖了。也就是说这个封单量只会更大。当然啦,有的有仓位的看多就会说谁会在这个价位把股票卖出去啊?为什么这些员工这个价位不卖出去,而你们这些有仓位的会选择在这个价位卖出去啊?你当别人员工是哈的吗
?

郑重声明:用户在财富号/股吧/博客等社区发表的所有信息(包括但不限于文字、视频、音频、数据及图表)仅代表个人观点,与本网站立场无关,不对您构成任何投资建议,据此操作风险自担。请勿相信代客理财、免费荐股和炒股培训等宣传内容,远离非法证券活动。请勿添加发言用户的手机号码、公众号、微博、微信及QQ等信息,谨防上当受骗!
评论该主题
帖子不见了!怎么办?作者:您目前是匿名发表 登录 | 5秒注册 作者:,欢迎留言 退出发表新主题
温馨提示: 1.根据《证券法》规定,禁止编造、传播虚假信息或者误导性信息,扰乱证券市场;2.用户在本社区发表的所有资料、言论等仅代表个人观点,与本网站立场无关,不对您构成任何投资建议。用户应基于自己的独立判断,自行决定证券投资并承担相应风险。《东方财富社区管理规定》