以下是对AI算力英伟达GPU芯片和国产GPU液冷概念股的梳理:
一、英伟达GPU芯片相关概念股
1.硬件供应链:浪潮信息是全球AI服务器龙头,为英伟达提供GPU服务器硬件;工业富联是英伟达AI服务器核心代工厂,承接高端硬件制造订单;神州数码是英伟达国内核心代理商,负责其GPU产品分销;通富微电、长电科技、华天科技等是英伟达GPU封测合作伙伴,参与其芯片封装环节。
2.算力服务与数据中心:光环新网、宝信软件、数据港、万国数据等IDC服务商,为AI算力提供物理部署载体和托管服务,受益于企业AI算力需求的增长。
3.光模块与光器件:中际旭创、新易盛、天孚通信、光迅科技等企业,为AI数据中心提供高速光模块和光器件,保障算力网络的互联。
4.PCB与基础材料:沪电股份、深南电路、生益科技等是高端PCB供应商和覆铜板核心供应商,为AI服务器提供电路解决方案和基础材料。
二、国产GPU液冷概念股
1.液冷核心部件供应商
- 淳中科技:中国大陆唯一进入英伟达GPU液冷检测设备供应链的企业,为H100/GB200/GB300提供定制化液冷测试平台和微通道冷头技术。
- 川环科技:液冷管路及快换接头采用PTFE材质,耐温120℃,通过UL认证,适配英伟达GB300高压循环系统,通过CoolerMaster间接供货英伟达。
- 方盛股份:真空钎焊工艺使翅片密度达400目/英寸,热导效率提升40%,满足GB300高压循环要求,技术参数写入硬件设计规范。
2.液冷系统集成商
- 工业富联:独家为英伟达开发GB300浸没式液冷整机柜,单机柜价值量高达300万美元,订单排至2027年。
- 英维克:国内唯一掌握冷板式与浸没式双技术路径,冷板市占率42%,参与GB300 NVL72液冷设计,提供冷板/CDU/管路全链条方案。
- 高澜股份:同时掌握“冷板式+浸没式”双技术,深度参与英伟达液冷标准制定,为英伟达H100液冷模块独家供应商。
- 申菱环境:独创“冷源原测+末端液冷机柜”全栈方案,液冷管网预制化技术降低30%部署成本,是华为昇腾液冷核心供应商。
3.上游关键材料与设备
- 南方泵业:液冷专用泵为冷却液循环提供核心动力,产品通过华为、中兴验证,应用于高密度液冷数据中心。
- 新宙邦:电子氟化液是浸没式液冷必备介质,3M退出后全球份额达40%,英特尔Rubin芯片量产驱动需求爆发。
- 胜宏科技:独供GB300的OAM模块HDI板,6/8阶技术全球唯一量产,单卡价值量260美元。
三、绑定英伟达GB300液冷命脉:宏盛的“唯一”卡位逻辑
当英伟达Grace Blackwell Ultra(GB300)以1400W热设计功率重构AI算力版图时,全液冷架构已从可选配置升级为刚需支撑。在这场全球算力散热军备竞赛中,宏盛股份并非简单的供应商,而是深度嵌入英伟达技术生态的“核心研发伙伴”,其“唯一”地位的形成,源于技术积淀、供应链绑定与未来需求的三重锁定。
技术硬实力:从H100到GB300的迭代通行证
宏盛股份的技术话语权,根植于芯片级散热的硬核突破。针对英伟达H100 GPU,公司定制开发的芯片级微通道冷板,热传导效率达到传统方案的5倍,这种底层技术优势成为其切入英伟达供应链的关键敲门砖。更关键的是,其板式换热器专利覆盖的微通道设计,能降低流阻40%,完美适配高功率芯片对散热效率与能耗控制的双重要求。
对于热密度再攀高峰的GB300,宏盛股份的技术适配性进一步凸显。公司供应的“Sidecar”液冷散热模块,已实现对广达、台达等顶级ODM厂商技术方案的全面适配——在广达的铜基方案中保障极致散热,在台达的铝基方案中发挥成本优势,而其深耕多年的铝制液冷技术被业内称为“行业鼻祖”,正契合AI服务器降本增效的核心诉求。这种跨技术路径的适配能力,在全球液冷厂商中实属罕见。
供应链卡位:从直接供应到生态深度绑定
宏盛股份与英伟达的合作早已超越简单的买卖关系。公司不仅曾为英伟达提供直接液冷技术产品,更通过绑定广达、台达等核心ODM厂商,构建了不可替代的供应链壁垒。其合资公司通过苏州和信向广达供应的液冷换热器,换热效率显著高于同业平均水平,已明确配套英伟达GB系列服务器;而产业链调研确认,公司亦是台达GB300系列CDU散热器的核心供应商。
这种“英伟达-ODM-宏盛”的三级绑定模式,形成了双向锁定效应。随着广达液冷服务器月产能计划翻倍、台达产能快速爬升,宏盛股份“年产20万台套数据中心液冷产品”的扩产项目已部分投产,订单能见度与生产饱和度均处于行业高位,成为英伟达算力扩张中不可或缺的散热支柱。
未来确定性:高功率时代的技术“刚需伙伴”
AI芯片功率的持续飙升,正在将宏盛股份的合作价值推向新高度。从H100的高功率到GB300的1400W热设计功率,再到未来更高性能芯片的散热挑战,液冷技术已从“辅助配置”升级为“性能瓶颈决定者”。宏盛股份的技术储备恰好踩中这一趋势——其CDU产品具备高效节能、精准控温的核心特点,已批量应用于大型数据中心液冷系统,而310kW级CDU的适配能力,更提前布局了下一代高功率机柜的散热需求。
更具战略意义的是,宏盛股份的本土化供应链能力可实现30%的成本降低,在全球算力基建竞争加剧的背景下,这种“技术+成本”的双重优势,使其成为英伟达平衡性能与成本、加速技术落地的最优解。当全液冷成为高端GPU的标配,宏盛股份的合作价值将随英伟达的技术迭代持续放大。
从技术突破到供应链绑定,再到未来需求的精准匹配,宏盛股份的“唯一”地位并非偶然。在英伟达定义下一代AI算力的进程中,这家中国企业已用实力证明:最先进的GPU,终究离不开最适配的液冷技术伙伴。








$通富微电(SZ002156)$ $高澜股份(SZ300499)$ $宏盛股份(SH603090)$ #黄仁勋:OpenAI将是万亿美元巨头# #存储芯片掀涨价潮!投资机会几何?# #炒股日记#
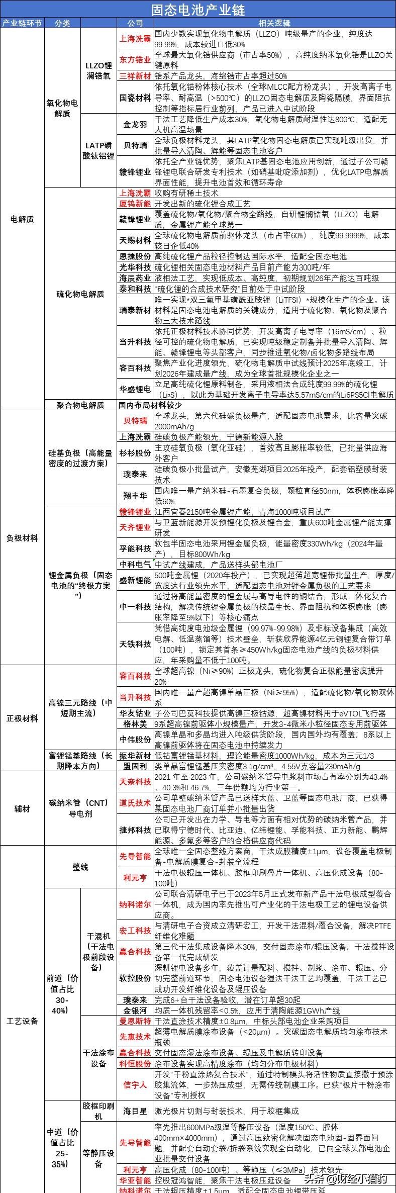
中国科研人员在固态锂电池应用取得新突破
核心事件
2025年10月7日,中国科学院金属研究所与清华大学科研团队分别在固态锂电池领域取得重要技术突破。
事件总结
中科院金属研究所界面调控新方案
该团队通过设计聚合物分子结构,开发出在分子尺度实现界面一体化的新型材料。基于此材料构建的柔性电池可承受20000次弯折,作为复合正极电解质使用时能量密度提升86%。研究成果发表于《先进材料》期刊。
清华大学高能量密度电池突破
张强教授团队研发含氟聚醚电解质,使固态锂电池能量密度达604 Wh/kg(较商用电池提升2-3倍),并通过针刺与120℃高温安全测试。相关成果在线发表于《自然》期刊,为高安全性电池提供新路径。
两项突破分别从界面优化和电解质创新角度,推动固态电池向实用化迈进。$赣锋锂业(SZ002460)$$宁德时代(SZ300750)$$国轩高科(SZ002074)$

通富微电作为国内封测行业的领军企业,其核心亮点及高成长逻辑主要体现在以下几个方面:
一、核心亮点
1.技术优势突出[__LINK_ICON]:通富微电在先进封装领域成果显著,已实现5nm Chiplet技术量产与3nm工艺验证,在2.5D封装领域单封装面积可达110×110mm,支持1850亿晶体管GPU集成。其自研液环式真空CDU技术将PUE降至1.08,解决了35kW级GPU散热痛点。此外,公司在光电合封(CPO)领域通过初步可靠性测试,与英伟达联合开发的800G CPO模块已完成验证。
2.客户资源丰富[__LINK_ICON]:公司客户覆盖全球Top20半导体厂商及国内头部芯片设计公司。作为AMD全球最大封测供应商,占其订单80%以上,还与比亚迪、特斯拉、英飞凌、博世等汽车电子头部企业,以及联发科、卓胜微、艾为电子等消费电子企业建立了合作关系。
3.产能布局广泛[__LINK_ICON]:公司在南通、苏州、合肥、马来西亚槟城等地形成了全球化的产能网络。通过收购京隆科技26%股权,完善了高端测试布局。2025年公司正推进60亿元扩产计划,全部投产后月产能折合6万片12寸晶圆。
二、高成长逻辑
1.行业趋势推动:全球封测市场在AI算力芯片、汽车电子等需求驱动下,预计2025-2030年复合增长率维持在8%-10%区间,其中先进封装增速将达15%-20%。中国封测市场因国产替代加速,增速有望高于全球平均水平,为通富微电提供了广阔的市场空间。
2.客户结构优化:公司对AMD的营收占比已从高位降至50.35%,前五大客户集中度跌破55%。随着国产客户收入占比稳步提升,以及AMD业务的持续增长,公司业绩增长的稳定性和可持续性增强。
3.政策支持助力:2025年9月工信部发布《先进封装产业三年行动计划(2025-2027)》,明确对2.5D/3D、Chiplet技术给予20%设备补贴,通富微电苏州基地入选首批示范名单,政策红利将加速公司技术产业化进程。

$工业富联(SH601138)$$通富微电(SZ002156)$$宏盛股份(SH603090)$