浙文互联及关联公司被出具警示函,因未披露关联方非经营性资金往来
来源:蓝鲸新闻
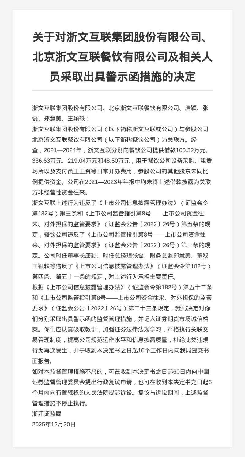
蓝鲸新闻1月4日讯,近日,浙江证监局发布行政监管措施决定书,剑指浙文互联集团股份有限公司北京浙文互联餐饮有限公司、以及相关责任人唐颖、张磊、郑慧美、王颖轶。
决定书显示,浙文互联集团股份有限公司与参股公司北京浙文互联餐饮有限公司为关联方。经查,2021—2024年,浙文互联分别向餐饮公司提供借款160.32万元、336.63万元、219.04万元和48.50万元,用于餐饮公司设备采购、租赁场所以及支付员工工资等日常开办费用,参股公司的其他股东未同比例提供资金。公司在2021—2023年年报中均未将上述借款披露为关联方非经营性资金往来。
浙文互联上述行为违反了《上市公司信息披露管理办法》《上市公司监管指引第》的规定,餐饮公司违反了《上市公司监管指引》的规定。公司时任董事长唐颖、时任总经理张磊、财务总监郑慧美、董秘王颖轶等违反了《上市公司信息披露管理办法》的规定,对上述行为承担主要责任。
对此,浙江证监局决定对浙文互联集团股份有限公司、北京浙文互联餐饮有限公司、唐颖、张磊、郑慧美、王颖轶分别采取出具警示函的监督管理措施,并记入证券期货市场诚信档案。

郑重声明:用户在财富号/股吧/博客等社区发表的所有信息(包括但不限于文字、视频、音频、数据及图表)仅代表个人观点,与本网站立场无关,不对您构成任何投资建议,据此操作风险自担。请勿相信代客理财、免费荐股和炒股培训等宣传内容,远离非法证券活动。请勿添加发言用户的手机号码、公众号、微博、微信及QQ等信息,谨防上当受骗!
评论该主题
帖子不见了!怎么办?作者:您目前是匿名发表 登录 | 5秒注册 作者:,欢迎留言 退出发表新主题
温馨提示: 1.根据《证券法》规定,禁止编造、传播虚假信息或者误导性信息,扰乱证券市场;2.用户在本社区发表的所有资料、言论等仅代表个人观点,与本网站立场无关,不对您构成任何投资建议。用户应基于自己的独立判断,自行决定证券投资并承担相应风险。《东方财富社区管理规定》