【导读】大北农实际控制人、董事长邵根伙因病逝世
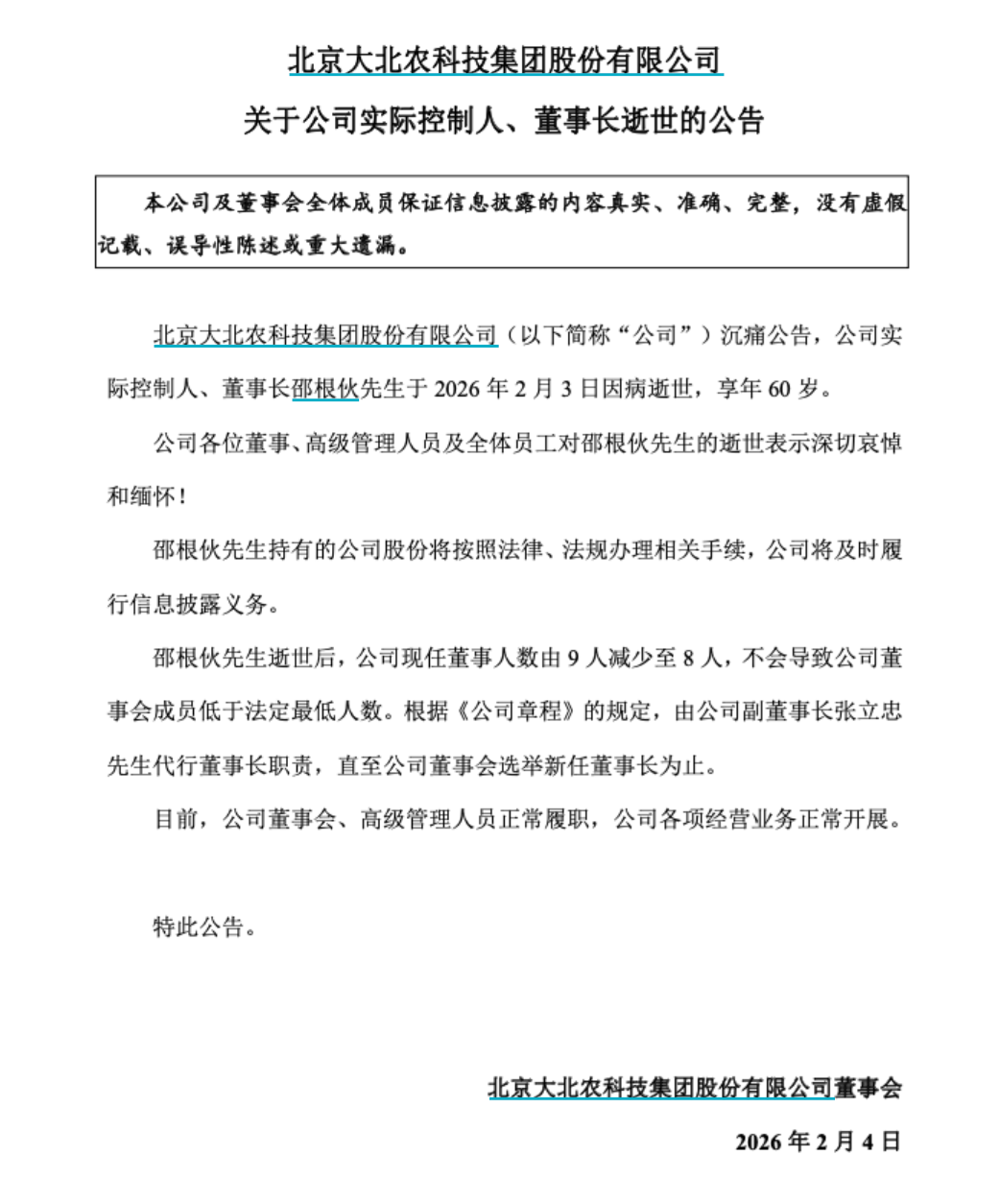
2月4日,大北农发布公告称,公司实际控制人、董事长邵根伙于2026年2月3日因病逝世,享年60岁。

资料显示,邵根伙,1965年出生,中共党员,中国农业大学农学博士。曾任教于北京农学院。1994年10月创建北京大北农科技集团股份有限公司。生前任北京大北农科技集团股份有限公司党委书记、董事长,北京大北农生物技术有限公司董事长,兼任浙江大学校董,中关村科技企业家协会会长、全国工商联执行委员会委员、全联农业产业商会常务会长,北京市工商业联合会(北京市商会)副会长、中国饲料工业协会常务副会长、中国畜牧业协会副会长、战略咨询委员会常务委员、中国农业技术推广协会副会长、中关村高新技术企业协会副会长、中国兽药协会副会长、北京中关村农业生物技术产业联盟理事长、中国奶业协会副会长、龙商总会副会长、黑龙江省科技咨询委员会成员、全国农业企业发展联盟饲料产业联盟副主席、中国林牧渔业经济学会第五届理事会理事、中国畜牧兽医学会副理事长、常务理事、中国农业国际合作促进会国际农业智库副主席、中国农村专业技术协会副理事长、中国植物营养与肥料学会副理事长、吉林省人民政府高端智库专家、山西农业大学名誉校长等。
邵根伙曾荣获“全国民营科技企业家”“全国优秀农业科技工作者”“北京市有突出贡献的科学、技术、管理人才”“中关村二十大新领军人物”“‘感动海淀’文明人物”“中关村高聚领军企业家”等荣誉称号。
截至发稿,大北农官网已变成黑白。

大北农表示,邵根伙持有的公司股份将按照法律法规办理相关手续,公司将及时履行信息披露义务。
邵根伙逝世后,公司现任董事人数由9人减少至8人,不会导致公司董事会成员低于法定最低人数。根据《公司章程》的规定,由公司副董事长张立忠代行董事长职责,直至公司董事会选举新任董事长为止。目前,公司董事会、高级管理人员正常履职,公司各项经营业务正常开展。
大北农集团目前产业布局涵盖作物、饲料、养殖、动保等多个领域,拥有300多家生产基地和300多家分子公司。2010年,公司在深圳证券交易所挂牌上市。截至2月4日收盘,大北农报4.13元/股,总市值为178亿元。