◆
◆
发表于 2025-12-16 16:57:42
发布于 江苏
最新数据,创业板股票平均PE82.83,中位数PE是82.98,而创业板指数PE喂62.64,PB4.04,低于历史中位数水平。
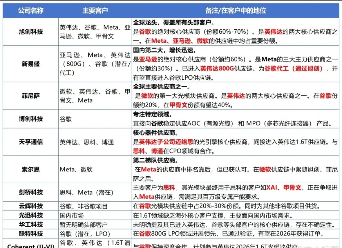
当前新易盛市盈率48.82,中际旭创是66.10,胜宏科技是58.8,都远低于创业板的平均PE。下个月业绩预告一发,市盈率妥妥的都要降回3字头!
如果AI链龙头这么好的基本面,这么低的PEG都守不住,那整个创业板都不用玩了,主线结束,资金不会去炒杂毛的,基本这轮牛市结束了。
$中际旭创(SZ300308)$ $新易盛(SZ300502)$

郑重声明:用户在财富号/股吧/博客等社区发表的所有信息(包括但不限于文字、视频、音频、数据及图表)仅代表个人观点,与本网站立场无关,不对您构成任何投资建议,据此操作风险自担。请勿相信代客理财、免费荐股和炒股培训等宣传内容,远离非法证券活动。请勿添加发言用户的手机号码、公众号、微博、微信及QQ等信息,谨防上当受骗!
评论该主题
帖子不见了!怎么办?作者:您目前是匿名发表 登录 | 5秒注册 作者:,欢迎留言 退出发表新主题
温馨提示: 1.根据《证券法》规定,禁止编造、传播虚假信息或者误导性信息,扰乱证券市场;2.用户在本社区发表的所有资料、言论等仅代表个人观点,与本网站立场无关,不对您构成任何投资建议。用户应基于自己的独立判断,自行决定证券投资并承担相应风险。《东方财富社区管理规定》
