特斯拉FSD正式入华?实则为“非满血版”
来源:广州日报新花城
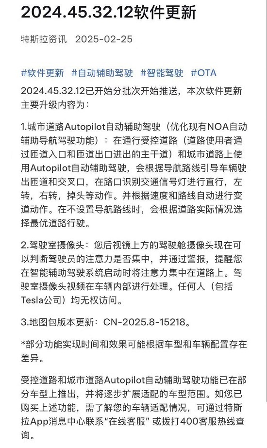
2月25日,特斯拉中国发布软件更新通知,将分批次向中国客户推送FSD功能,软件版本为2024.45.32.12。软件升级后,部分特斯拉车主将可使用城市NOA(领航辅助驾驶),系统将具备识别交通信号灯、自主变道、识别交叉路口等功能。
据悉,目前也仅有少部分特斯拉中国车主收到了FSD更新邀约。
据特斯拉消息,新版本进一步优化NOA自动辅助导航驾驶。同时,新增驾驶室摄像头功能,用于监测驾驶员注意力并确保安全。而且本次更新不同于美国市场的FSD(Full Self-Driving),无法实现无人自动驾驶。被网友戏称为“非满血版”。此外,本次OTA更新后,特斯拉中国官方将FSD称呼从“完全自动驾驶能力”改为“FSD智能辅助驾驶功能”。

值得注意的是,若要使用本次更新的版本,需满足以下条件:首先,用户需支付6.4万元购买完全自动驾驶能力(FSD)套件;若已购买售价3.2万元的增强版自动辅助驾驶功能套件,则需在此基础上额外支付3.2万元即可升级;其次,车辆需搭载最新的自动辅助驾驶硬件(HW4.0),且软件版本需为2024.45。这也意味着,此前购买过FSD功能,但搭载HW3.0硬件的车辆将无法实现此次更新。
此前,特斯拉首席执行官马斯克表示,未来将视情况在华推出“无监督版”。
文、图/广州日报新花城记者:邓莉
郑重声明:用户在财富号/股吧/博客等社区发表的所有信息(包括但不限于文字、视频、音频、数据及图表)仅代表个人观点,与本网站立场无关,不对您构成任何投资建议,据此操作风险自担。请勿相信代客理财、免费荐股和炒股培训等宣传内容,远离非法证券活动。请勿添加发言用户的手机号码、公众号、微博、微信及QQ等信息,谨防上当受骗!
评论该主题
帖子不见了!怎么办?作者:您目前是匿名发表 登录 | 5秒注册 作者:,欢迎留言 退出发表新主题
温馨提示: 1.根据《证券法》规定,禁止编造、传播虚假信息或者误导性信息,扰乱证券市场;2.用户在本社区发表的所有资料、言论等仅代表个人观点,与本网站立场无关,不对您构成任何投资建议。用户应基于自己的独立判断,自行决定证券投资并承担相应风险。《东方财富社区管理规定》