今天(2月26日),携程集团公布2025年第四季度及全年未经审计的财务业绩,同时公布公司董事会的变动。公告中还提到,2026年1月,携程收到国家市场监管总局(「SAMR」)的调查通知,获悉其根据《中华人民共和国反垄断法》启动调查。目前调查仍在进行中。
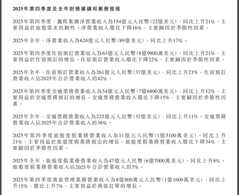
公告显示,2025年第四季度,携程集团净营业收入为154亿元,同比上升21%,主要得益于旅游需求的韧性,净利润为43亿元。净营业收入环比下降16%,主要归因于季节性因素。
2025年全年,携程集团净营业收入为624亿元,同比上升17%。净利润为334亿元,相比2024年净利润为172亿元人民币。同比增加主要由于2025年全年包含在其他(支出)╱收入中的投资利得199亿元人民币(28亿美元),相比2024年为11亿元。

入境游方面,财报显示,2025年全年国际OTA平台总预订同比增长约60%,全年服务入境旅客约2000万人次。携程全年投入10亿元助力入境游生态建设,近7万家酒店、景点及旅行社首次从海外平台获取入境订单。平台推动超6000家景区首次面向国际市场开放,新增外籍可订票种6.3万个,国内头部景点95%票种已支持外籍预订。
2月26日,随着财报的发布,携程公布一系列董事变动,变动自2026年2月25日起生效。

公告显示,范敏已辞任本公司董事兼总裁职务,季琦已辞任本公司董事职务。与此同时,公司宣布任命吴亦泓女士及萧杨女士为新任独立董事。
关于公司近期发展,携程在公告中表示,2026年1月,携程收到国家市场监管总局(「SAMR」)的调查通知,获悉其根据《中华人民共和国反垄断法》启动调查。目前调查仍在进行中,公司正全力配合国家市场监管总局。公司将继续就合规事宜与监管部门保持积极沟通。公司目前无法预计调查的状态和结果,并会在调查结束后提供进一步更新。公司的业务运营维持正常。
综合携程集团公告、新华日报、蓝鲸新闻、财联社