• 最近访问:
发表于 2025-11-26 19:39:10 股吧网页版
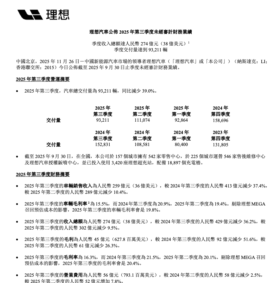
理想汽车第三季度实现营收274亿元 毛利率下降至16.3%纯电车型势头看涨
来源:中国经营报
截屏2025-11-26

  11月26日,理想汽车发布2025年第三季度未经审计财务业绩数据,第三季度公司实现营收274亿元,上年同期为428.7亿元;毛利为45亿元,去年同期为92亿元,同比下滑51.6%;毛利率为16.3%,去年同期为21.5%;第三季度理想汽车总交付量为93211辆,同比下滑 39.0%;前三季度实现营收为835亿元。

  财报数据显示,理想汽车2025年第三季度的净亏损为624.4百万元,而2024年第三季度及2025年第二季度的净利润分别为28亿元和11亿元。2025年第三季度的非美国公认会计准则净亏损为人民币359.7百万元,而2024年第三季度及2025年第二季度的非美国公认会计准则净利润分别为人民币39亿元和15亿元。

  对于这一份财务成绩,理想汽车董事长兼首席执行官李想表示:“第三季度,理想汽车纯电车型展现出强劲势头,印证了我们领先的产品定义能力和坚实的产品力。理想i8和理想i6的订单总数已超10万辆。在AI领域,我们的VLA司机大模型采用世界模型与强化学习,10月VLA月度使用率达到91%,用户渗透率已达到行业领先水平。凭借以用户为中心的产品理念与扎实的研发能力,我们对实现本公司的长期愿景与战略目标充满信心。”

  理想汽车首席财务官李铁则补充道:“在日趋激烈的市场竞争中,我们在第三季度还面临供应链瓶颈及理想MEGA召回成本的影响。我们已积极协同供应链合作伙伴,满足用户对理想i8和理想i6的需求。剔除理想MEGA召回预估成本的影响,公司毛利率为20.4%,彰显出我们一贯的运营韧性。展望未来,我们将继续致力于产品与技术创新,坚持打造卓越的用户体验,驱动业务实现可持续增长。”

郑重声明:用户在财富号/股吧/博客等社区发表的所有信息(包括但不限于文字、视频、音频、数据及图表)仅代表个人观点,与本网站立场无关,不对您构成任何投资建议,据此操作风险自担。请勿相信代客理财、免费荐股和炒股培训等宣传内容,远离非法证券活动。请勿添加发言用户的手机号码、公众号、微博、微信及QQ等信息,谨防上当受骗!
作者:您目前是匿名发表   登录 | 5秒注册 作者:,欢迎留言 退出发表新主题
温馨提示: 1.根据《证券法》规定,禁止编造、传播虚假信息或者误导性信息,扰乱证券市场;2.用户在本社区发表的所有资料、言论等仅代表个人观点,与本网站立场无关,不对您构成任何投资建议。用户应基于自己的独立判断,自行决定证券投资并承担相应风险。《东方财富社区管理规定》

扫一扫下载APP

扫一扫下载APP
信息网络传播视听节目许可证:0908328号 经营证券期货业务许可证编号:913101046312860336 违法和不良信息举报:021-34289898 举报邮箱:jubao@eastmoney.com
沪ICP证:沪B2-20070217 网站备案号:沪ICP备05006054号-11 沪公网安备 31010402000120号 版权所有:东方财富网 意见与建议:021-54509966/952500