文化和旅游部与中国民航局联合发布《行动方案》,旨在通过5方面15条举措,推动两大产业从过去的“机票+酒店”浅层合作,升级为 “产品共创、市场共拓、流量共享” 的深度融合发展新模式。其核心战略意图是以便捷高效的“大交通”网络作为杠杆,撬动并激活银发、亲子、冰雪等“大消费”细分市场的巨大潜力,为扩大内需注入强劲动力。
一、 政策背景与战略意图:破解痛点,激活增量
破解“出行不便”的核心痛点:
针对银发群体:直击老年人担忧转机劳累、异地交通接驳不便等痛点,通过优化服务、开辟专线提升出行意愿。
针对亲子家庭:解决带孩子出行手续繁琐、行李多、候机耗时等难题,打造友好出行体验。
针对冰雪、海岛等目的地:通过加密航线、开通包机,降低远程特色旅游的交通成本和时间成本。
激活“潜在需求”的巨大增量:
政策旨在将民众“想出去”的意愿,通过更便捷、更舒适、更具吸引力的航空旅行产品,转化为“能出去”、“常出去”的实际消费行为。
应对宏观经济的“内需压力”:
在外部环境复杂多变背景下,通过激发国内旅游这一万亿级消费市场,为经济稳增长提供重要支撑。
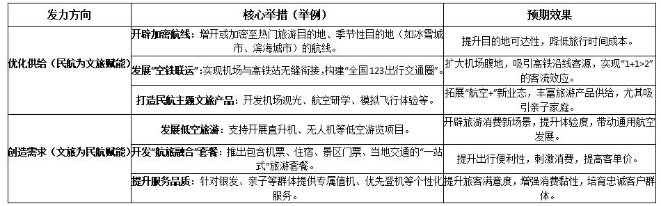
二、 关键举措解读:如何实现“双向赋能”?
《行动方案》的举措可概括为“供给”与“需求”两侧同时发力,实现双向赋能。

三、 对细分市场的影响与投资机遇
该政策将直接激活三大最具潜力的旅游消费市场,并带动相关产业链。

四、 总结与展望
此次两部门联合发文,是推动消费升级、服务扩大内需战略的精准落子。它不再是简单的政策鼓励,而是提供了具体的实施路径。
短期看,有助于提振旅游消费信心,刺激元旦、春节等假期的出行市场。
中长期看,将促进我国旅游业从“门票经济”向“产业经济”转型,培育一批具有国际竞争力的航旅集团和旅游目的地。
挑战在于:如何确保服务的标准化和持续性,避免“一阵风”;如何平衡热门航线的供给与效益;如何防范低空旅游等新业态的安全风险。
总而言之,这是一份“交通先行、消费共振”的行动方案。它预示着未来中国人的旅行将变得更便捷、更多元、更深度,而与此相关的整个大消费产业链都将迎来新的发展机遇。
#促消费新方案印发:增强供需适配性##12月基金投资策略##低估补涨号启航#$易方达消费行业股票(OTCFUND|110022)$$景顺长城新兴成长混合A(OTCFUND|260108)$