12月3日,“朱雀三号”这枚民企自主研制的火箭,带着“中国首款可回收火箭”的期待首飞——二级顺利把载荷送入预定轨道,可承担回收任务的一级却没能软着陆,最终残骸落在了回收场边缘。
有人觉得“失败了可惜”,但懂行的人知道,这团火花里藏着中国商业航天的关键一步。今天咱们就从这枚“虽败犹荣”的火箭说起,聊聊商业航天到底是啥、为啥这么重要、未来有多大空间。
一、 商业航天的“商业”是什么意思?
简单讲,传统航天是“国家买单搞探索”,商业航天是“企业买单做生意”, 靠市场逻辑运作,核心是要赚钱。这也是为啥它能吸引资本、快速迭代的关键。
举个直白的例子:美国马斯克的SpaceX做的就是商业航天:造火箭、发卫星,然后给飞机、轮船、偏远地区卖宽带服务,现在全球有超800万用户(数据来源:SpaceX2025.10公告)。国内来看,中国星网、上海垣信等是目前 “商业航天”的主要玩家。
具体来说,商业航天覆盖三大块:
上游造装备:比如制造朱雀三号这样的火箭和要搭载的卫星;
中游搞发射:用火箭把卫星送进轨道,并实现地面运营;
下游做服务:比如用卫星拍地球监测农业、给手机直连卫星提供信号。

低轨卫星决定空天主动权,主要功能是通讯,可实现空天地一体化通讯。地面基站仅能覆盖地球表面的6%,无法触及的海洋、沙漠等区域只能靠低轨卫星填补,未来自动驾驶、低空经济、军事、灾区救援都离不开这张“太空网”,如乌俄战场上星链就提供了精准打击支持。
地球近地轨道最多能容纳6万颗卫星,而且卫星通信需要用特定频段,低轨卫星的频轨资源有限,世界大国争相布局。(据赛迪研究院测算)
而卫星占位规则是“先占先得”:国际电信联盟规定,谁先申报,谁就有使用权,但必须在规定时间内发射——7年首颗、9年10%、12年50%、14年内100%,不按进度来资格就作废。所以各国、各企业都在抓紧建“星座”,抢占稀缺的太空资源。
*星座是指一大群卫星组网

当前美国已经申报了约5万颗卫星,中国约5万颗,全球合计早超过了6万颗的容量上限。“先占先得”的竞争,每慢一天就少一分机会。
中国的发射进度远远落后于美国。截至2025年10月:
美国SpaceX星链,计划发射4.2万颗卫星,目前已发1万+,进度24%;
我国三大星座,计划发射3.8万颗,目前已发200+,进度0.6%。

为啥我国卫星发得慢?火箭不够用。
火箭发射成本要上亿元,其中一级火箭占成本60%-70%。传统火箭一发即弃,无法支撑巨量发射任务,星座组网绕不开一项关键技术突破:火箭可回收。
美国SpaceX是目前唯一掌握火箭可回收技术的企业,猎鹰九号现在能做到“6天发一次”,2024年星链发了2374颗卫星,占全球全年发射量的87.7%。
朱雀三号的核心身份——国内首款试验的“可回收火箭”。若回收成功,能直接降低超过一半的发射成本,国内卫星星座组网速度会直接“踩油门”,这就是它的核心价值。
虽然朱雀三号的回收这次没成功,但已经实现了“高空减速、姿态调整、发动机二次点火”,这些都是回收的核心步骤,为后续迭代积累了核心数据。要知道,猎鹰九号也是在经历了6次失败才成功回收。
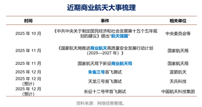
总结:“太空抢位战”已经打响
10月,十五五规划建议提出“航天强国”;
11月,发布《行动计划(2025—2027年)》,设立商业航天司;
12月,朱雀三号、天龙三号等迎来首飞试验。

中国商业航天正处于爆发期的前夜:技术在试错,市场在扩容,政策在加码。这个阶段,我们要突破可回收、一箭多星等技术硬骨头,要和时间赛跑,抢下近地轨道的“入场券”。
下次再听到“商业航天”,别觉得是遥不可及的术语——它可能就是你手机信号的来源,是你投资组合里的一个增长点,是我国抢占“太空话语权”的关键一步。
从投资的角度出发,商业航天,和诸多新兴细分方向一样,都只适合作为“卫星资产”配置,不宜重仓,若您看好其未来表现,建议用较小的仓位在相对低位布局哦!
$富国国证通用航空产业ETF发起式联接C(OTCFUND|024689)$
$富国中证通信设备主题ETF发起式联接C(OTCFUND|021934)$
$富国中证大数据产业ETF发起式联接C(OTCFUND|018135)$
$富国中证军工指数(LOF)C(OTCFUND|013035)$
#商业航天利好频出!如何把握投资机会?##券商行业迎利好:杠杆上限“松绑”##12月基金投资策略##投顾交流会#
风险提示:投资有风险,基金投资需谨慎。
在投资前请投资者认真阅读《基金合同》《招募说明书》等法律文件。基金净值可能低于初始面值,有可能出现亏损.基金管理人承诺以诚实守信、勤勉尽责的原则管理和运用基金资产,但不保证一定盈利, 也不保证最低收益.过往业绩及其净值高低并不预示未来业绩表现。其他基金的业绩不构成对本基金业绩表现的保证。
以上信息仅供参考,如需购买相关基金产品,请您关注投资者适当性管理相关规定、提前做好风险测评,并根据您自身的风险承受能力购买与之相匹配的风险等级的基金产品。
*以上内容不代表对市场和行业走势的预判,也不构成投资动作和投资建议,不预示基金未来具体投资操作,基金经理可在投资范围内根据市场情况进行调整。建议持有人根据自身的风险承受能力审慎作出投资决策。