一个行业就是一个体系,精细化运营是高质量发展的表现,也是支撑。方方面面更精细,行业的发展越来越有质量。

精准限购
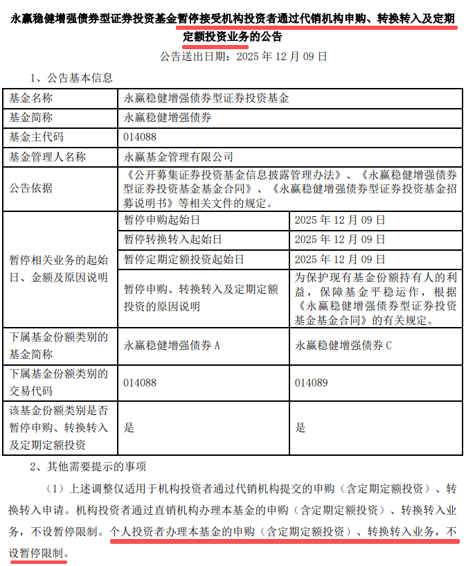
12月9日,永赢基金发布一则关于旗下永赢稳健增强债券(014088)的限购公告:

值得注意的是,这次限购只限制机构投资者,并且只限制代销渠道。机构投资者通过直销机构申购以及个人投资者申购业务,不设暂停限制。公告12月9日发出,当天(交易日)开始限购。
有点经验的人都知道,为了避免麻烦,系统里的条件越少越好,条件越多,问题可能几何级增长。永赢稳健增强债券的规模较大、机构投资者关注度较高,能够设置得这么细,是精细化运营的进步,方方面面的支撑到位了。
而这样的支撑对于产品的投资运作可能带来不小的帮助,管理上可能更加游刃有余。比如说现在永赢稳健增强债券规模较大,C类$永赢稳健增强债券C$ 持有满7天、A类$永赢稳健增强债券A$ 持有满30天即0赎回费,最近净值表现强势,机构资金利用体量及底仓优势追涨就可能频繁申赎,不利于基金平稳运作。而资金在持续上涨中申购进来,还可能稀释原持有人的收益。
这只基金同时还是不少投顾组合的持仓,由于不限制个人投资者申购,也保障这部分投资者不受影响。这种细致的限购措施,相对来说更能趋利避害,保障平稳运作,争取更好的表现。
精妙之处
永赢稳健增强债券的基金经理是高楠和余国豪。高楠是柠檬君写过多次的基金经理,今年在管的多只基金表现都比较不错:
数据来源:韭圈儿,2025-12-8
截至2025年12月8日,代表产品$永赢睿信混合A$ 年内收益近90%,$永赢睿恒混合A$ 、$永赢融安混合A$ 双双翻倍。永赢稳健增强债券A作为“固收+”产品,年内收益都有16.17%。
回顾这一年的表现,高楠成功抓住CPO、创新药、新消费、出海等投资机会,创造了可观的收益,并且在这个过程中注意及时止盈,加上分散配置,波动和回撤相对来说也比较不错。
良好的业绩表现吸引不少投资者关注,今年以来尤其是三季度,他管理的产品,规模增长不少,普通开放式的权益类基金(永赢睿信混合、永赢睿恒混合、永赢融安混合、$永赢惠添利灵活配置混合$ ),早就从11月3日起限购了。
不管基金规模大小,一律是限购50万元/日,并且同步限购。
这样的措施也很精妙,同步同额度,一视同仁保持公平。并且这个额度在控制规模的同时,也尽量少影响投资者的操作,主要限制的是大机构,对于投顾组合和普通个人投资者影响甚微。
对投顾组合友好这点,相信不少投顾组合跟投人有感受。典型例子就是QDII基金的轮番限购,投顾组合被迫换来换去,手续费爆表……转换间歇期长,还可能跟不上行情,体验感非常不好。
一起成长
柠檬君投资基金这么多年,行业愈发成熟,产品越来越丰富、费率越来越低、交易越来越方便,在这个过程中,看到的也不止是行业的发展,还有个人的成长,包括自己也在不断成长。
一如今天提到的高楠,最早关注到的时候,是在做“超预期成长”的新手基金经理,是最锋利的矛,经历沉浮之后,再次回到“百亿基金经理”队列的高楠,依旧保持着鲜明的成长风格,但是在投资性价比、分配配置上有了更深刻的感悟,仍然锋利,手握大资金的时候更游刃有余。
这么多年,可以看到一个人的成长,如果有更多这样成长的人,也就会有一个更好的行业。我相信这样的人并不少,也值得更多的关注。