
今天恒生指数公司发布了一则旗下指数的修订公告,引起了我的注意,这个指数是恒生A股电网设备指数。

这个指数之前叫恒生A股特高压及电网设备指数,后来在2023年4月改成了现在的名字,恒生A股电网设备指数。
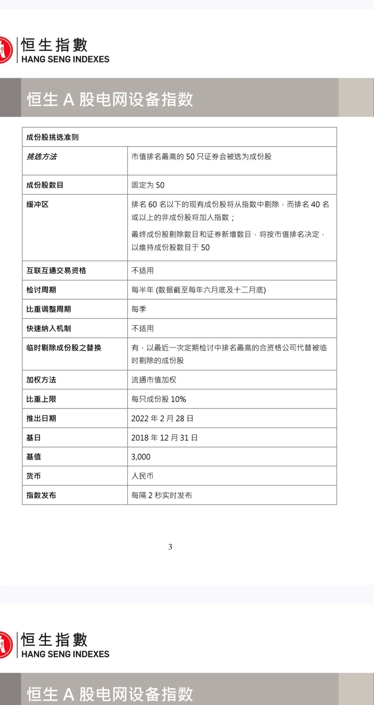
这次最新的一次修订我看了一下,主要是对于成分股的数量进行了一次调整,从现有的100只成分股压缩到了50只成分股,这就意味着成分股的集中度会大大提高。

而当前恒生A股电网设备指数的主要竞对是中证电网设备指数,当前是80只成分股,

主要跟踪的ETF是华夏的电网设备ETF(159326)。

这里面比较有意思的是,其实恒生A股电网设备指数在2022年的时候,成分股就从50只增加到了100只,但现在看来估计是因为过于分散导致指数缺少锐度,于是最新一次的修改又从100只缩减到了50只。

从剔除的成分股行业分布来看,我大概扫了一眼,基本上都是之前一些从事资源品相关的板块,比如像一些铜、铝相关公司,不能说这些公司完全和电网设备不相关,但是它更接近上游原材料。而真正电网设备,更应该是接近中下游的电网设备制成品,这次的调仓是朝着向中下游的电网设备制成品方向集中去的。

整体上看,我认为恒生A股电网设备指数在经过此次淘汰之后,产品的锐度和纯度会更优,当前跟踪这个指数的ETF是国泰的电网ETF(561380),也有联接基金。

我注意到我跟投的表韭量化指增投顾组合在11月的调仓当中就专门新增了对于电网设备的持仓比例,用的就是国泰的这支跟踪恒生A股电网设备的ETF联接基金。
这里面背后的大逻辑主要还是AI浪潮下,对于能源和电网设备的海量需求,这个有空我再详细展开介绍一下。


(不作为投资依据)
@天天基金创作者中心 @天天基金网 @天天话题君 @天天精华君 @天天基金研究中心
#摩尔线程市值超3300亿!估值逻辑是什么?# #茅台批价两年跌43%!反映了什么问题?# #商业航天利好频出!如何把握投资机会?# #券商行业迎利好:杠杆上限“松绑”# #低估补涨号启航# #青禾创作计划# #2025年A股沪指收盘点位大猜想# #2025即将收官 明年怎么投?# #12月你看好哪条投资主线?#
$华夏中证电网设备主题ETF发起式联接C(OTCFUND|025857)$ $国泰恒生电网ETF联接C(OTCFUND|023639)$ $德邦鑫星价值灵活配置混合C(OTCFUND|002112)$ $中航机遇领航混合发起C(OTCFUND|018957)$ $永赢科技智选混合发起C(OTCFUND|022365)$ $博时中证全指通信设备指数发起式C(OTCFUND|020692)$ $国泰黄金ETF联接C(OTCFUND|004253)$ $信澳业绩驱动混合C(OTCFUND|016371)$ $天弘恒生科技ETF联接C(OTCFUND|012349)$