今日(12.9),港药再度回调,国证港股通创新药指数(987018)盘中一度下跌超2%。(数据来源:choice,指数过往表现不预示未来,亦不代表基金表现)
消息面上,12月7日,2025创新药高质量发展大会在广州召开,会议发布2025年《国家基本医疗保险、生育保险和工伤保险药品目录》和首版《商业健康保险创新药品目录》。据了解,本次目录调整新增114种药品,其中50种为1类创新药,包括替尔泊肽、国产ADC(抗体偶联药物)芦康沙妥珠单抗等明星药物。商保创新药目录则覆盖了5款国产抗癌药CAR-T(嵌合抗原受体T细胞免疫疗法)细胞药物、2款进口阿尔茨海默病药物及罕见病药物。据悉,如果自费使用CAR-T疗法,单次治疗费用超过百万元。(来源:每日经济新闻,不作为个股推介)
2025年医保+商保双目录落地,多元支付体系盘活创新药增量空间
交银国际认为,更多新药进入目录,有助提升临床用药水平以及创新药行业整体研发回报率。同时,商保资金的引入将为创新药支付带来重要增量资金,未来商业健康险有望与基本医保错位发展,为多元化支付体系的建立奠定基础。
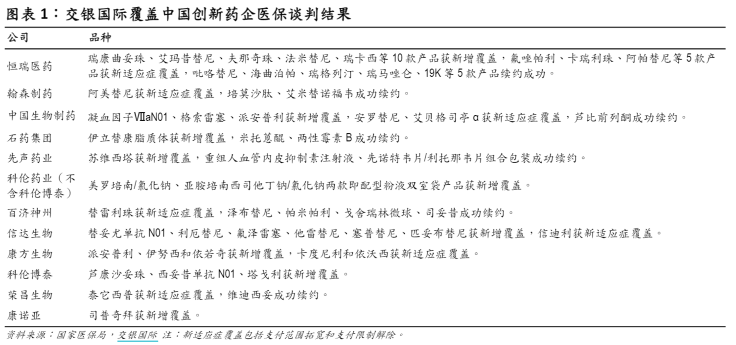
头部创新药企大多有产品获医保新增覆盖或成功续约,其中部分头部公司有≥5款产品获新增覆盖或新适应症纳入(含支付范围拓宽)。随着医保纳入品种的挂网和入院节奏不断加快(要求各省医保部门于12月底前完成新增药品挂网、定点机构于明年2月底前召开药事会),看好新纳入品种/适应症在2026年的销售增长潜力,尤其是部分潜在大单品的增量释放空间。对于商保,同时重点关注首批目录的实际执行和支付情况、名单及定价的动态调整以及真实世界数据积累带来的长期发展机会。


(来源:交银国际20251208《2025年医保+商保双目录落地》,仅为资讯介绍,不作为个股推介)
华兴证券指出,通过多层次医疗保障体系扶持创新药销售。2025版医保目录提高重点领域药物可及性,国家基本医保坚持“保基本”定位,主要考虑安全可靠、疗效确切、靶点机理比较成熟的药品,与商保目录形成错位互补。
商保目录聚焦前沿药物研发:根据医保局会议,首次商保目录共有24个药品参与价格协商,最终19个成功纳入,成功率为79%。商保目录明确要求药品需“创新程度高、临床价值大、患者获益显著”,本次进入的19种药品中包含5种CAR-T细胞治疗、抗体药物偶联物(ADC)等前沿疗法,总共14个肿瘤治疗药物。商保目录不仅包含神经母细胞瘤、戈谢病等罕见病治疗方案,还覆盖了临床需求急需满足的阿尔茨海默病(AD)、多发性骨髓瘤、肝癌、短肠综合征等疾病领域的创新药。首次推出的商保创新药目录,补上了基本医保“保基本”之外的空白,给高值创新药创造了“可及通道”。
商保目录有望重塑医疗支付端:医保局设立商保创新药目录的目的是为了引导和整合接近一万亿的商业健康保险市场,与基本医保形成合力,共同解决高值创新药的支付难题。商保目录的设定为创新药提供了一个明确的市场准入路径,有助于其快速获得商业保险的覆盖,加速市场渗透。根据12月7日医保局会议,商保目录内药品将不纳入基本医保自费率考核,相关病例也可不纳入按病种付费范围,从机制上打消医疗机构的顾虑。
2026年投资策略:政策与产业共振,投资临床价值三段论
2025年政策与产业共振,驱动医药板块估值修复。自25Q1开始,医药板块PE稳步回升,25Q3迎来主升浪,板块估值得到一定修复。考虑到宏观环境、市场资金面与风险偏好,以及近年来在国内创新药支持政策不断加码的背景下,医药产业提质升级趋势明确,国际竞争力增强,创新药龙头企业、细分领域特iotech有望进入景气度上升通道,医药板块的投资吸引力持续增强。
与此同时,全球重回降息通道,国内政策结构性转向。随着美联储在2025年9月再次降息,宏观环境有望重回降息通道,利好创新类资产。同时,随着全球普遍性的人口老龄化,卫生支出上行态势明显,驱动着医药产业的全球需求扩容。近年来,中国医药创新崛起已势不可挡,未来的全球医药总需求蛋糕将被中国医药产业抢占越来越大比例,带动中国医药产业链在全球范围内的长足发展。此外,国内政策亦出现结构性转向,医保谈判“腾笼换鸟”支持创新药,集采“反内卷”稳定产业盈利。
从临床价值三段论看投资主线:1)“0→1”技术突破:创新药领域,高端前沿创新靶点,正在肿瘤、减重、自免等领域重塑药企研发格局。2)“1→10”临床验证:创新药领域,高质量国产创新药在加速授权出海中。3)“10→100”中国效率:创新药产业链,中国企业凭借低成本高效率构筑护城河,实现稳健增长。
(来源:光大证券20251208《首个商保创新药目录发布,持续拓宽支付端空间》)
持有小贴士
市场波动是常态,尤其是在高成长、高弹性的创新药板块。近期有不少重要事件即将落地,面对短期内的回调行情,或许可以多一分谨慎和观望。
本轮创新药行情周期级别可能偏长,长期持有或许是能够穿越短期波动的良方。具体而言:
如果您是已有持仓的投资者且仓位可控,指数波动、大众恐慌时不必急于杀跌,而是可考虑分批加仓以摊薄成本。但若仓位已较高或对波动敏感,则不必急于操作,避免因情绪化交易放大风险。核心原则是:用闲置资金参与,确保能承受行业固有的高波动特性。
如果您之前未有持仓,回调则可提供更合理的介入窗口。行业正处三重拐点:盈利层面(龙头从亏损转向持续盈利)、成长层面(临床研发数量全球第一+出海爆发)、政策层面(商保支付改革)。
但操作上需注意三点:一是采用分步建仓策略,避免一次性投入;二是投资周期不宜设定太短,以消化短期波动;三是严格使用闲钱投资,确保不影响日常生活。历史经验表明,创新药的成长收益往往需要时间兑现,耐心是重要前提。
关注中国硬核创新药力量,新质生产力代表,欢迎关注$汇添富国证港股通创新药ETF发起式联接A(OTCFUND|021030)$$汇添富国证港股通创新药ETF发起式联接C(OTCFUND|021031)$!
$汇添富香港优势精选混合(QDII)A(OTCFUND|470888)$
$汇添富香港优势精选混合(QDII)C(OTCFUND|017873)$
$汇添富全球医疗混合(QDII)人民币(OTCFUND|004877)$
$汇添富健康生活一年持有混合A(OTCFUND|011826)$
$汇添富健康生活一年持有混合C(OTCFUND|011827)$
风险提示:基金有风险,投资须谨慎。本资料仅为宣传材料,不作为任何法律文件。我国基金运作时间较短,不能反映股市发展的所有阶段。投资有风险,基金管理人承诺以诚实信用、勤勉尽职的原则管理和运用基金资产,但不保证基金一定盈利,也不保证最低收益。基金的过往业绩并不预示未来表现,基金管理人的其他基金业绩和其投资人员取得的过往业绩并不预示其未来表现。投资人应当仔细阅读《基金合同》、《招募说明书》和《产品资料概要》等法律文件以详细了解产品信息。以上基金属于中等风险等级(R3)产品,适合经客户风险等级测评后结果为平衡型(C3)及以上的投资者。国证港股通创新药指数由国证指数有限公司(“国证”)编制和计算,其所有权归属国证及/或其指定的第三方。国证对于标的指数的实时性、准确性、完整性和特殊目的的适用性不作任何明示或暗示的担保,不因标的指数的任何延迟、缺失或错误对任何人承担责任(无论是否存在过失)。国证对于跟踪标的指数的产品不作任何担保、背书、销售或推广,国证不承担与此相关的任何责任。标的指数并不能完全代表整个股票市场。标的指数成份股的平均回报率与整个股票市场的平均回报率可能存在偏离。目标ETF的联接基金的表现不能保证会与目标指数和目标ETF表现完全一致。以上基金投资范围包括港股,会面临因投资环境、投资标的、市场制度以及交易规则等差异带来的特有风险。定期定额投资是一种长期投资方式,但定期定额投资并不能规避基金投资所固有的风险,不能保证投资人获得收益,也不是替代储蓄的等效理财方式。本宣传材料所涉任何证券研究报告或评论意见在未经发布机构事前书面许可前提下,不得以任何形式转发。所涉相关研究报告观点或意见仅供参考,不构成任何投资建议或咨询,或任何明示、暗示的保证、承诺,阅读者应自行审慎阅读或参考相关观点意见。汇添富国证港股通创新药ETF联接的标的指数为国证港股通创新药指数,该指数近5个完整年度(2020-2024)的涨幅分别为88.80%、-21.59%、-25.60%、-22.80%、-10.50%。
#汇财友道##商业航天利好频出!如何把握投资机会?##券商行业迎利好:杠杆上限“松绑”##12月基金投资策略##摩尔线程开盘价650元!一签赚超26.7万##低估补涨号启航#