1208省心早知道——市场探底回升,成交有所放量
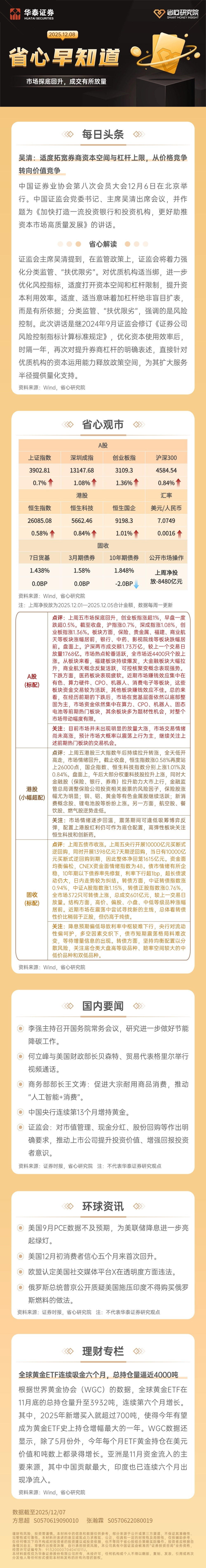
上周五市场探底回升,创业板指涨超1%,早盘一度跌超0.5%。截至收盘,沪指涨0.7%,深成指涨1.08%,创业板指涨1.36%。板块方面,保险、贵金属、福建、商业航天等板块涨幅居前,银行、中药、影视院线等板块跌幅居前。盘面上。沪深两市成交额1.73万亿,较上一个交易日放量1768亿。市场热点轮番活跃,全市场近4400只个股上涨。从板块来看,福建板块持续爆发,大金融板块大幅拉升,商业航天概念反复活跃,可控核聚变概念表现强势。下跌方面,医药板块表现疲软。近期市场赚钱效应集中在有色、算力硬件、CPO、机器人、消费电子等板块,这些板块资金交易较为活跃,其他板块赚钱效应不佳。总的来看,在经历前期的下跌后,市场在宽基层面依然以底部整固为主,市场资金依然集中在算力、CPO、机器人、固态电池等前期热门板块,其余板块多为题材性机会,对整个市场带动幅度有限。

郑重声明:用户在财富号/股吧/博客等社区发表的所有信息(包括但不限于文字、视频、音频、数据及图表)仅代表个人观点,与本网站立场无关,不对您构成任何投资建议,据此操作风险自担。请勿相信代客理财、免费荐股和炒股培训等宣传内容,远离非法证券活动。请勿添加发言用户的手机号码、公众号、微博、微信及QQ等信息,谨防上当受骗!
评论该主题
帖子不见了!怎么办?作者:您目前是匿名发表 登录 | 5秒注册 作者:,欢迎留言 退出发表新主题
温馨提示: 1.根据《证券法》规定,禁止编造、传播虚假信息或者误导性信息,扰乱证券市场;2.用户在本社区发表的所有资料、言论等仅代表个人观点,与本网站立场无关,不对您构成任何投资建议。用户应基于自己的独立判断,自行决定证券投资并承担相应风险。《东方财富社区管理规定》