港股通央企红利指数有三只恒生港股通中国央企红利、国新港股通央企红利、港股通高息精选,它们之间有什么差异,到底选哪一只?
一、三大指数编制差异
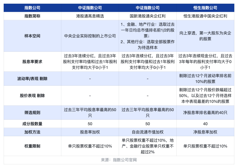
1) 在样本空间上,港股通高息精选只要是央企实控的上市公司,都纳入筛选池;国新港股通央企红利对金融地产比较“克制”,只选该行业市值第一的个股,还把权重卡到2%以内,恒生港股通中国央企红利更聚焦 “纯央企”,仅选第一大股东为央企的股票。
2) 在加权方法上,港股通高息精选和恒生港股通中国央企红利采用股息率加权,更“红利”一些,同时恒生港股通中国央企红利用 “净股息率” 加权,而非单纯股息率,更贴合实际到手的分红收益;成分股数量少而精,集中优质高息资产。而国新港股通央企红利采用自由流通市值加权,更像传统指数。
3) 筛选规则上,恒生港股通中国央企红利除了对股息率有要求,还对波动率和股价涨跌有要求:剔除过去12个月波动率排名前10%的股票,并剔除过去12个月股价跌幅超过50%,以及过去12个月待选样本中表现最差的10%的股票,能把一些伪高股息的股票剔除出去。

二、三大指数前十大重仓股差异
从十大重仓股的行业来看,恒生港股通中国央企红利,重仓交运、有色、能源等行业;国新港股通央企红利重仓能源、通信;港股通高息精选相对比较均衡,通信、能源、金融、房地产等雨露均沾。从前十大股的权重集中度来看,恒生指数:前十大合计权重仅36.83%,个股权重最高是中国有色矿业5.19%,持仓更分散,风险相对更低;国新港股通央企红利和港股通高息精选指数前十大合计权重均超72%,且第一重仓股权重分别达12.09%/14.32%,个股依赖度较高。

数据来源:Wind,截至2025/11/27
三、主要红利指数股息率和估值对比
港股红利指数的股息率普遍都超过5%,其中恒生港股通中央企红利指数的股息率达5.7%,而A股主流红利指数的股息率约4%左右。除了股息率高,港股红利板块的估值长期处于低位。尤其恒生港股通中国央企红利市净率和市盈率显著低于红利同类资产,相当于用更低的价格,买更高的股息回报,在“高股息+低估值”双轮驱动下,性价比凸显。

数据来源:Wind,截至2025/11/27
四、为什么选择华安港股通央企红利?
华安港股通央企红利ETF(513920)跟踪恒生港股通中国央企红利指数,是全市场首支叠加港股、央企、红利三重属性的ETF。场外相关产品有:华安恒生港股通中国央企红利ETF联接A(020866)/联接C(020867)。国内降息周期下的低利率环境、经济弱复苏的背景均利好红利策略,市值管理指挥棒下央国企的分红意愿和能力均较强,港股通央企红利的股息率优势显著,配置价值较高。

$华安恒生港股通中国央企红利ETF发起式联接A(OTCFUND|020866)$$华安恒生科技ETF发起式联接(QDII)C(OTCFUND|015283)$