12月30日,据证监会公开发行辅导公示系统显示,“协作机器人第一股”越疆(2432.HK)向深圳证监局完成IPO辅导备案,由国泰海通担任辅导机构。
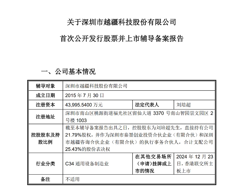
截至本辅导备案报告出具之日,控股股东为刘培超,直接持有公司21.79%股权,并作为深圳市秦墨创业投资合伙企业(有限合伙)和深圳市越疆咨询合伙企业(有限合伙)的执行事务合伙人,合计支配公司25.43%的股份表决权。
越疆曾于12月29日在港交所公告称,为推动业务发展、增强整体竞争力,并确保达成运营目标及长远发展策略,越疆已决定启动首次公开发行人民币普通股及于深圳证券交易所上市计划(“建议A股上市”)。董事会已议决和批准开始有关建议A股上市的相关工作。

2023年,此前越疆也曾筹备在科创板上市,并与中金签订辅导协议,可惜最终未能成行。2024年上半年,越疆决定转向港交所,最终在2024年底成功登陆港交所。
今年8月底,越疆发布2025年半年度业绩。财报显示,上半年,越疆营业收入1.53亿元,同比增长27.08%;净利润亏损4087万元,同比收窄31.75%。
分业务场景看,上半年越疆商业领域收入达1377万元,同比飙升165.5%。虽然目前商业领域占总营收比例尚小,约为9%,但其成为增速最快的业务板块。而商业板块的爆发,或与其在咖啡机器人、艾灸机器人等复合产品上放量有关。
2024年越疆收入达到3.74亿元,同比增长30.3%;净利润亏损9536万元,亏损同比收窄7.6%。
今年越疆产品和新业务动态频频,相继发布了工业级具身智能人形机器人Dobot Atom、消费级机器狗Rover X1。
11月4日,越疆与蓝思科技达成深度战略合作,蓝思科技承诺于2025年向越疆采购1000台具身智能机器人;11月27日,越疆与绿源集团(2451.HK)签署战略合作框架协议,双方将共同推动5000台机器狗应用于智慧门店;12月1日,越疆与曹操出行(02643.HK)正式签署战略合作协议,双方将围绕Robotaxi运营场景,共同探索机器人技术在车辆清洁、维护、补能等环节的创新应用。
根据现行政策要求,“在港粤企回深”主要分两种,一类是在香港联合交易所上市且在境内注册的企业,可以直接在深交所二次上市;另一类是非境内注册的在港上市粤企,可以在深交所发行上市存托凭证(CDR)。
越疆注册地在深圳,在行业定位上符合深交所创业板的要求,尽管其财务状况仍为亏损状态,不过深交所已经受理了大普微和粤芯半导体两家未盈利公司的IPO申请,粤芯半导体采用的正是创业板的第三套标准。
具体来看,第三套标准为预计市值不低于50亿元、最近一年营业收入不低于3亿元,没有盈利要求,主要适合亏损规模不大、有稳定盈利预期的优质科技企业。
今年,越疆股价曾创下83.8港元/股的高点,12月31日收盘价为37.88港元/股,总市值达到166.66亿港元。
因此,越疆极有可能采用创业板第三套标准回到A股。
值得一提的是,12月19日,上交所公告显示,因越疆的“友商”节卡机器人股份有限公司(简称:节卡股份)及其保荐人国泰海通撤回发行上市申请,节卡股份的IPO状态由此变更为“终止”。