固态电池独角兽卫蓝新能源又有新动向!
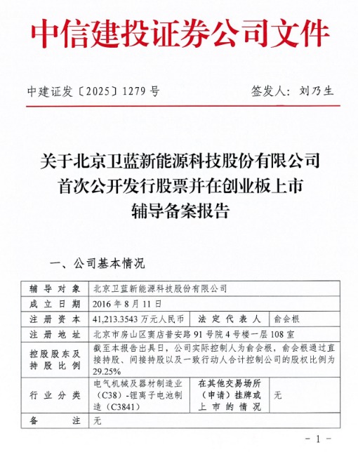
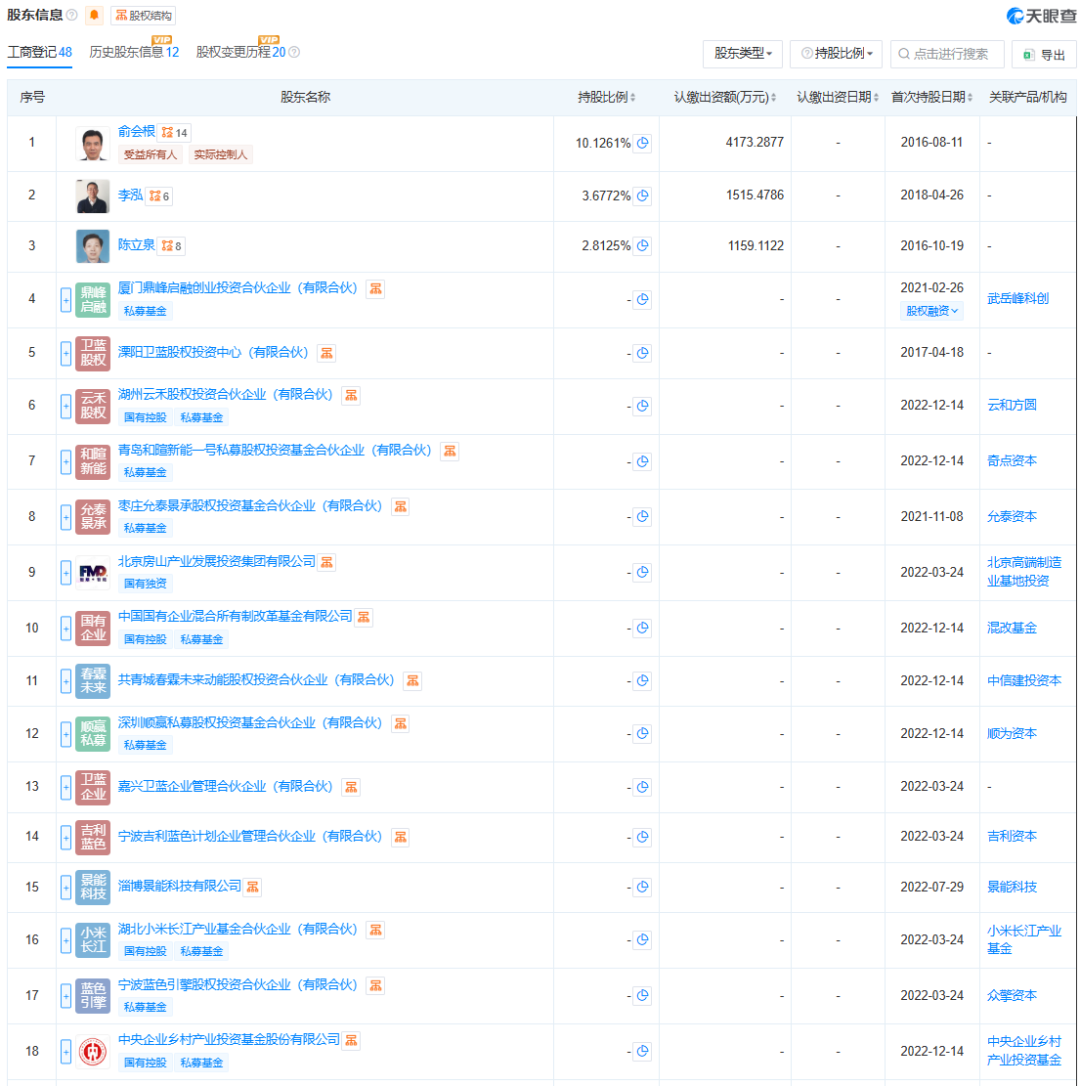
近日,中国证监会披露的信息显示,卫蓝新能源正接受中信建投辅导,拟登陆创业板。该文件显示,卫蓝新能源公司实际控制人为俞会根,俞会根通过直接持股、间接持股以及一致行动人合计控制公司的股权比例为29.25%。

今年6月胡润研究院发布的《2025全球独角兽榜》显示,卫蓝新能源以185亿元估值位列榜单第455位。

由中国科学院孵化而来
卫蓝新能源官网显示,该公司是中国科学院物理研究所固态电池产学研孵化企业,成立于2016年,位于北京房山窦店,主营固态锂离子电池,集研发、生产、市场、销售于一体,是国家级专精特新“小巨人”企业、独角兽企业,具有CNAS资质,中国科学院物理研究所具有40余年固态电池产业研究经验,在多个固态锂电技术领域实现“首次”突破。公司由中国工程院院士陈立泉、中国科学院物理研究所研究员李泓、教授级高级工程师俞会根共同发起创办,汇聚了电池材料、电芯、系统等领域的高精尖人才。
卫蓝新能源产品主要应用领域涵盖新能源汽车、储能、低空经济动力三大部分,其中典型电芯产品有:360Wh/kg高能量密度动力电芯:具备超高能量密度,单次续航里程超过1000km,已于2023年底量产交付蔚来汽车,并在多家知名整车厂获得定点。
280Ah超高安全储能电芯:已于2023年下半年量产交付,为三峡、海博思创、国电投等多个储能项目供货。320Wh/kg高能量密度低空经济动力电芯:目前已为多家国内外无人机、机器人、便携电源等客户供货。
卫蓝新能源披露的信息显示,在前不久的广州国际汽车展上,卫蓝新能源与巴斯夫联合发布新一代固态电池包。作为中科院物理所固态电池技术唯一的产业化平台,卫蓝新能源凭借全固态电池技术的核心突破与先进材料的创新应用,有望彻底破解传统动力电池在安全、续航等领域的核心痛点,本次展出也标志着中国固态电池产业化进程迈入全新阶段。
卫蓝新能源介绍,为将全固态电池的技术优势充分落地,公司携手巴斯夫打造了定制化材料解决方案,形成“技术+材料”的双重赋能体系。在安全防护层面,巴斯夫Ultramid®阻燃电芯支架兼具卓越电气绝缘性与阻燃性,配合Elastolit®发泡灌封胶和Elastocoat®防火涂层构建起双重热防护网。在轻量化与结构强度层面,Ultramid®聚酰胺侧冷却板较传统金属部件减重50%,Elastoflex®聚氨酯电池上盖减重幅度最高达50%,而Elastan®低密度聚氨酯结构胶则在轻量化基础上进一步强化了电池包整体结构完整性,完美平衡安全与能效。
“全固态电池拥有卓越的高安全与高比能特征,是电动汽车动力电池的重要发展方向。”卫蓝新能源董事长俞会根强调,“此次与巴斯夫联合开发的下一代全固态电池包,通过创新材料应用进一步放大了固态电池的技术优势。它不仅彻底解决了用户对电动车安全的核心顾虑,更凭借超高能量密度为续航里程突破1000公里提供了坚实基础,同时其优异的低温性能与快充能力,将有效缓解北方冬季续航衰减和补能焦虑两大行业难题。”
前不久刚完成D+轮融资
在卫蓝新能源即将奔赴资本市场之际,该公司背后更是“众星云集”。
前不久的9月底,卫蓝新能源正式完成D+轮融资,本次融资中,北京市绿色能源和低碳产业投资基金、北京市新材料产业投资基金以增资形式战略投资卫蓝新能源,这不仅仅是资本市场对固态电池行业的深度认可,更是对卫蓝新能源下一步发展的坚定看好。
与此同时,广东能源集团、工银资本等重量级投资方也新晋加入股东阵营。其中,广东能源集团已与卫蓝新能源在储能领域展开了全方位战略合作。
卫蓝新能源表示,自2016年成立以来,公司依托中国科学院物理研究所的技术支撑,在固态电池赛道持续深耕突破,如今已构建起覆盖车船动力、新型储能、低空动力的三大核心产品矩阵。此次D+轮融资的圆满完成,无疑是公司发展历程中的重要里程碑。卫蓝新能源将以此次融资为重要契机,充分整合新股东在产业资源、资本布局等方面的优势,进一步加快技术研发迭代、产能规模扩张与市场渠道拓展的步伐。
天眼查则显示,算上今年9月的融资,卫蓝新能源已完成9轮融资。其股东名单中不乏一些产业链企业与机构投资者,比如小米、蔚来、吉利、华为等,以及中央企业乡村产业投资基金、顺为资本、中科创星、允泰资本、云和方圆等。

