即将被恒生综合指数等多个指数剔除 山高控股跌逾13%
来源:上海证券报·中国证券网
10月9日,因即将被恒生综合指数等多个指数剔除,山高控股股价承压,午后跌幅进一步拉大,截至13点13分,该股报4港元/股,跌13.42%,成交11.05亿港元。
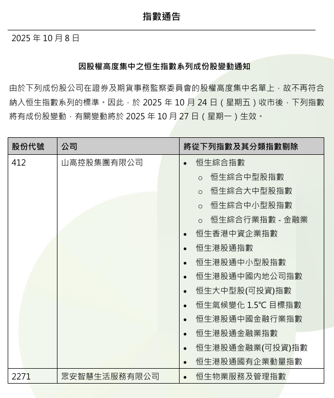
恒生指数公司10月8日发布公告称,由于山高控股、众安智慧生活两家公司在香港证监会的股权高度集中名单上,故不再符合纳入恒生指数系列的标准。10月24日(星期五)收市后,山高控股将从恒生综合指数、恒生港股通指数等十余个指数中剔除,众安智慧生活则由恒生物业服务及管理指数中剔除。

另外,中国黄金国际将加入恒生香港中资企业指数,有关变动将于10月27日(星期一)生效。受此影响,中国黄金国际10月9日走高,截至13点13分,该股报150.5港元/股,涨5.99%,成交7.25亿港元。

郑重声明:用户在财富号/股吧/博客等社区发表的所有信息(包括但不限于文字、视频、音频、数据及图表)仅代表个人观点,与本网站立场无关,不对您构成任何投资建议,据此操作风险自担。请勿相信代客理财、免费荐股和炒股培训等宣传内容,远离非法证券活动。请勿添加发言用户的手机号码、公众号、微博、微信及QQ等信息,谨防上当受骗!
评论该主题
帖子不见了!怎么办?作者:您目前是匿名发表 登录 | 5秒注册 作者:,欢迎留言 退出发表新主题
温馨提示: 1.根据《证券法》规定,禁止编造、传播虚假信息或者误导性信息,扰乱证券市场;2.用户在本社区发表的所有资料、言论等仅代表个人观点,与本网站立场无关,不对您构成任何投资建议。用户应基于自己的独立判断,自行决定证券投资并承担相应风险。《东方财富社区管理规定》