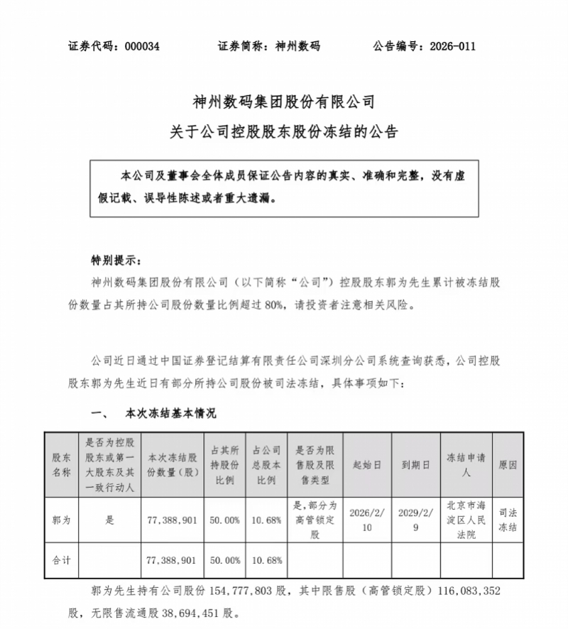
2月13日,神州数码(000034.SZ)发布公告披露,公司控股股东、实际控制人郭为所持7738.89万股公司股份被司法冻结,占其持股总数的50%、公司总股本的10.68%。叠加此前已冻结股份,郭为所持神州数码1.55亿股已全部被冻结,对应市值超58亿元,成为A股近年来涉案金额最高的离婚股权纠纷之一。

63岁实控人全部持股遭冻结
回顾事件脉络,2025年1月27日,神州数码就曾发布公告,郭为因婚姻家庭纠纷,其所持的7738.89万股自2025年1月22日被法院冻结,冻结期限为3年。
2025年10月10日,神州数码披露,北京市海淀区人民法院已于2025年9月30日作出一审判决,准予郭为与郭郑俐离婚。对于财产分割事宜,北京市海淀区人民法院将继续审理,再行裁判。
公开资料显示,郭为出生于1963年,现年63岁,毕业于中国科学技术大学,为神州数码创始人、董事长,直接持有公司21.36%股份,为公司第一大股东,还曾在泰康人寿、鼎捷软件、浦发银行等担任独立董事。
郭为前妻郭郑俐毕业于美国布朗大学,曾任英特尔、微软亚太区高管。2017年出任神州控股首席运营官,2024年9月被解除职务。
此次第二轮冻结落地,意味着双方财产分割仍未达成一致,案件进入关键阶段。截至目前,郭为仍为公司控股股东及实际控制人,但全部股份处于司法冻结状态,无法转让、质押或变更权属。
公司业绩增收不增利情况明显
实控人股权全部冻结,使得神州数码控制权稳定性成为投资者关注焦点。值得注意的是,目前公司前十大股东中,其余股东持股比例均低于5%。若法院判决将部分股权分割至郭郑俐名下,其有望成为第二大股东,进而改变公司股权格局。

从业绩来看,神州数码近年来增收不增利情况明显。2024年,公司营收1281.66亿元,同比增长7.14%;归母净利润7.53亿元,同比下滑35.77%。2025年前三季度,公司实现营收1023.65亿元,同比增长11.79%;归母净利润6.70亿元,同比下滑25.01%。
截至2月13日收盘,神州数码股价报收37.96元/股,总市值约272亿元。神州数码在公告中明确表示,股份冻结事项暂不影响公司日常经营与治理结构,但若后续财产分割涉及大额股权划转,可能导致公司控制权结构发生变化。
此外,神州数码表示,将持续跟进案件进展,督促相关方妥善处理股份冻结事宜,并按照规定及时履行信息披露义务。