2月9日,多家上市公司发布投资者关系活动记录表公告,披露各自与机构之间的业务交流内容,其中透露出公司业务布局的诸多进展与亮点。
广电运通:以AI产品赋能金融科技、城市智能等行业数智化转型
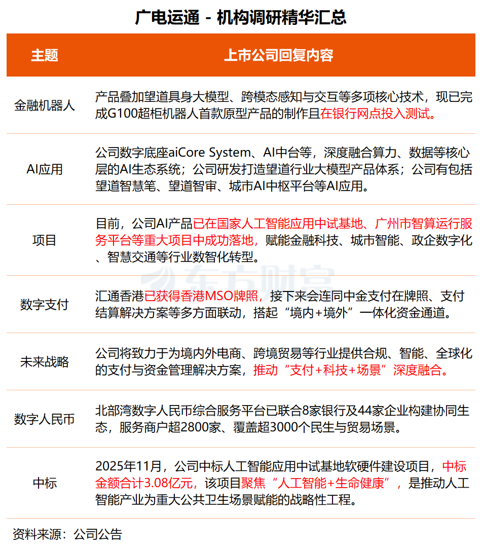
广电运通近日接受华西证券、国泰海通等机构调研。在调研中,广电运通透露,通过打造平台-大模型-应用的AI产品体系,公司完成了智能生态闭环。目前,公司AI产品已在国家人工智能应用中试基地、广州市智算运行服务平台等重大项目中成功落地,赋能金融科技、城市智能、政企数字化、智慧交通等行业数智化转型。
据介绍,AI平台方面,公司的数字底座aiCore System、AI中台等,深度融合算力、数据、AI、大模型等核心层的AI生态系统;大模型方面,公司研发打造望道行业大模型产品体系,涵盖基础模型、知识中台、智能体应用等,融合金融、政务、国资、审计、交通等行业领域的知识;AI应用方面,公司有包括望道智慧笔、望道智审、网点AI视频合规风控、城市AI中枢平台等AI应用。
在金融机器人方面,目前公司推出的机器人产品叠加了望道具身大模型、跨模态感知与交互、数字身份认证、高速钞票/票据鉴别等多项核心技术,现已完成G100超柜机器人首款原型产品的制作且在银行网点投入测试,助力银行网点数字化转型、降本增效和服务升级。
2025年12月,广电运通正式成立全资子公司广州超智机器有限公司,是公司布局机器人产业的关键举措。“未来将立足于公司金融业务场景的强大基因,聚焦金融行业,向交通、政务、教育等领域延伸拓展,以广州为总部,辐射全国乃至全球市场,致力于成为具身智能场景应用领军企业。”
关于数字支付业务,广电运通打造的北部湾数字人民币综合服务平台上线以来,已联合8家银行及44家企业构建协同生态,服务商户超2800家、覆盖3000+个民生与贸易场景。同时,以全国首个数字人民币边民互市贸易场景实现超100笔大宗商品交易、累计金额5.89亿元
广电运通介绍称,目前公司支付业务板块形成了全牌照资质与“境内外双持牌”布局,未来随着“支付+金融科技+生态服务”模式不断成熟,公司将致力于为境内外电商、跨境贸易、供应链等行业提供合规、智能、全球化的支付与资金管理解决方案,推动“支付+科技+场景”深度融合。

广电运通是行业人工智能领军企业,也是率先布局数字经济的高科技上市公司。
东莞证券此前研报指出,公司2025年前三季度营收稳步增长,经营性现金流显著改善;上市以来首次开展中期分红,彰显公司对自身及行业长期稳健发展的信心,和持续强化投资者回报的决心;公司持续发力机器人、跨境支付等重要领域。
AI应用方向今日走势造好,中文在线、捷成股份等多股涨停,广电运通今日收涨2.45%。
ETF产品方面,软件ETF(159852)跟踪中证软件服务指数,覆盖科大讯飞、金山办公、拓维信息等龙头股,是掘金计算机软件行业的便利工具。截至收盘,软件ETF(159852)上涨3.47%,成交额超7.5亿元。
中微半导:公司总体供货正常 部分料号处于供货紧张之中
中微半导近日接受泰康资产、人保养老、银华基金等12家机构调研。
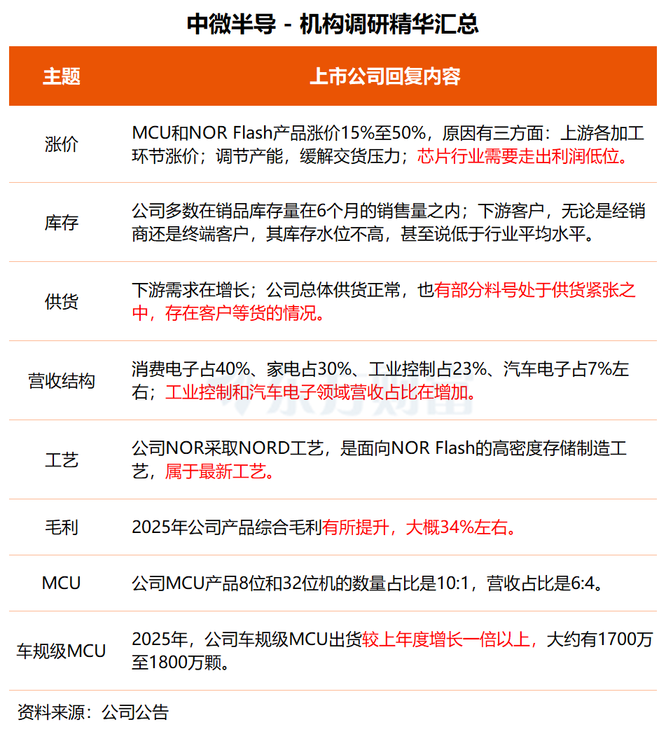
在调研中,中微半导对MCU和NORFlash产品涨价15%至50%一事进行了回应,公司表示,涨价原因大致有三个方面:一是受上游加工环节涨价所致,晶圆厂因产能紧张上调了晶圆单价,封装、测试厂因原材料涨价上调封测、测试单价,上述涨价超出公司技术改造消化承受范围,且严重影响到公司盈利状况,公司被迫涨价;二是代工交期加长、部分产品缺货严重,涨价以调节产能,缓解交货压力;三是芯片行业这几年一直处于毛利低谷期,整个行业需要走出利润低位。
中微半导称,公司发出涨价通知后,已经停止接受订单,待价格调整完成后再接受新的订单;具体产品的涨价情况会根据产品上游加工成本涨价幅度和该产品毛利状况有所区别。
关于库存和供货,中微半导称,公司库存经过过去一两年优化,库存大幅减少,多数在销品库存量在6个月的销售量之内。“公司总体供货正常,也有部分料号处于供货紧张之中,存在客户等货的情况。”
据中微半导透露,2025年公司产品综合毛利有所提升,大概34%左右。车规级MCU出货较上年度增长一倍以上,大约有1700万至1800万颗。

中微半导是国内领先的智能控制方案解决商,专注于数字和模拟芯片的研发、设计与销售,为客户提供“MCU+驱动+底层算法”的一站式整体解决方案。业绩预告显示,公司预计2025年实现归母净利润2.84亿元左右,同比增长107.55%左右。
二级市场方面,中微半导今日微跌0.17%,2026年以来累涨60.03%。
