@妙想 啥意思
◆
◆
发表于 2026-02-02 22:00:39
来源:财联社
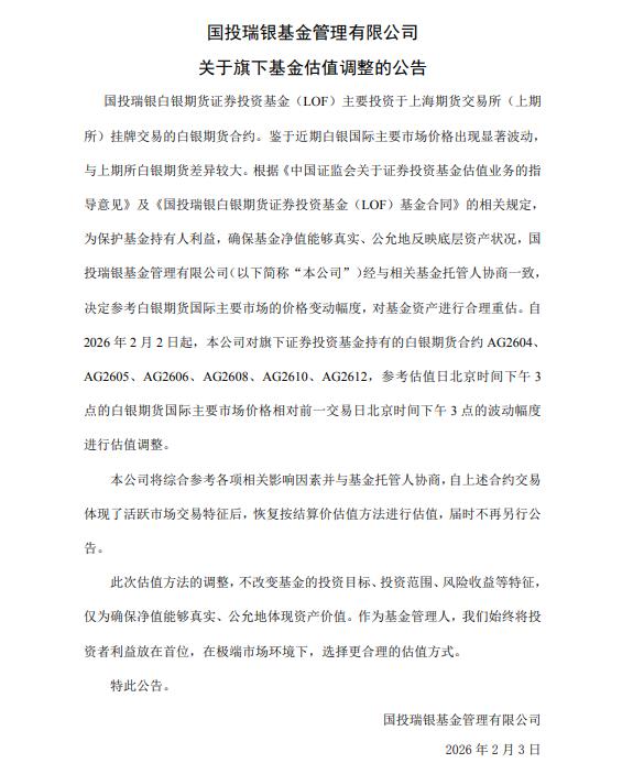
国投白银LOF公告称,国投瑞银基金管理有限公司经与相关基金托管人协商一致,决定参考白银期货国际主要市场的价格变动幅度,对基金资产进行合理重估。自2026年2月2日起,本公司对旗下证券投资基金持有的白银期货合约AG2604、AG2605、AG2606、AG2608、AG2610、AG2612,参考估值日北京时间下午3点的白银期货国际主要市场价格相对前一交易日北京时间下午3点的波动幅度进行估值调整。公司将综合参考各项相关影响因素并与基金托管人协商,自上述合约交易体现了活跃市场交易特征后,恢复按结算价估值方法进行估值,届时不再另行公告。

相关报道
郑重声明:用户在财富号/股吧/博客等社区发表的所有信息(包括但不限于文字、视频、音频、数据及图表)仅代表个人观点,与本网站立场无关,不对您构成任何投资建议,据此操作风险自担。请勿相信代客理财、免费荐股和炒股培训等宣传内容,远离非法证券活动。请勿添加发言用户的手机号码、公众号、微博、微信及QQ等信息,谨防上当受骗!
评论该主题
帖子不见了!怎么办?作者:您目前是匿名发表 登录 | 5秒注册 作者:,欢迎留言 退出发表新主题
温馨提示: 1.根据《证券法》规定,禁止编造、传播虚假信息或者误导性信息,扰乱证券市场;2.用户在本社区发表的所有资料、言论等仅代表个人观点,与本网站立场无关,不对您构成任何投资建议。用户应基于自己的独立判断,自行决定证券投资并承担相应风险。《东方财富社区管理规定》
