零下20摄氏度的极寒测试场,寒风裹挟着冰粒抽打在测试车辆上。上汽通用五菱的工程师们紧盯着数据终端,屏幕上跳动的参数关乎着一项关键技术的落地——搭载半固态电池的测试车,正接受低温续航与充放电稳定性的终极考验。
当车辆顺利完成全流程测试,现场响起短暂的欢呼,这份成绩单不仅为该企业三个月后的半固态电池战略发布会提供了数据基础,更印证着一个行业趋势:曾被视作“过渡路线”的半固态电池,已进入量产前夜。
截至目前,多家企业已披露半固态电池上车和交付进展,2026年成关键节点。半固态电池凭借高安全性、强环境适应性、产线兼容性及成本控制能力率先落地,但也面临技术争议。半固态电池的加速落地正引发供应链的深度变革,电池行业将迈入全方位、深层次的变革周期。
竞速量产:从极寒测试到万套装车的突破
“极寒环境中,我们最担心的就是电池在低温下掉链子。”上汽通用五菱副总经理赵奕凡谈到冬标测试时仍心有余悸。这场测试的核心目标,是验证半固态电池对“新能源车冬季续航焦虑”的破解能力。最终,测试车展现出的稳定充放电性能与超出预期的续航表现,让研发团队吃下了定心丸。
这场极寒中的突破,只是半固态电池商业化竞速的一个缩影。在福田汽车的生产车间,搭载定制化半固态电池的物流车正源源不断驶下生产线。“累计装车已超1万套。”福田汽车相关负责人透露,企业已构建起从材料选型到产线规划的全链条体系,一条年产能6万台的专用产线正待命扩容,随时响应市场需求。
据《每日经济新闻》记者不完全统计,截至目前,包括上汽集团、东风汽车、蔚来等多家车企与动力电池企业在内,已相继披露半固态电池的上车和交付进展,其中绝大多数将节点锁定在2026年。
产业链上游的电池企业同样动作频频。蜂巢能源生产基地内,一条2.3GWh半固态电池专用产线已完成调试,车间里的设备正进行量产前的最后磨合。“今年下半年就能正式量产,目前已拿到海外豪华品牌和国内自主品牌的订单。”一位蜂巢能源工作人员向记者透露,其半固态电池将搭载于某自主品牌3-4款新车,其中一款将于年内发布。

图片来源:蜂巢能源官微
而在海辰药业的实验室里,硫化锂中试线的产品各项参数已达标,这是半固态/全固态电池的关键原料。
“我们开始向汽车主机厂陆续送样,后续也会同步推进产能建设与供货能力储备。”海辰药业工作人员坦言,尽管客户内部审核周期尚不确定,但这场围绕核心材料的布局,正是为了抓住固态电池大规模上车的市场窗口期。
从主机厂的极限测试、规模化装车,到电池企业的产线搭建、订单落地,再到材料厂商的技术攻关、样品送检,一条环环相扣的半固态电池产业链正加速成型,推动行业从示范应用迈向批量普及,也将“上车”的时间指针指向2026年。
“今年是半固态电池上车元年,但市场体量仍需验证。”赵奕凡认为,上汽MG4车型对半固态电池的搭载应用,标志着这项技术正式迈入商用化阶段,而这仅仅是行业爆发的序幕。
福田汽车方面则给出了更清晰的时间线:“半固态电池规模化上车的‘发令枪’已打响,全面爆发仍需1至2年过渡期。在2026年供应链规模效应与技术迭代双轮驱动下,2027年将迎来成本与性能平衡的黄金窗口。”
破局关键:为何是半固态电池率先落地?
“等全固态电池不如等半固态电池。”蜂巢能源董事长杨红新的观点,戳中了行业玩家的普遍心态。在资本热炒全固态电池的当下,半固态电池凭借务实的技术路径,率先叩开了商业化大门。
安全性与环境适应性的突破,是其核心竞争力。三元锂电池、磷酸铁锂电池等传统液态电池因电解液易燃特性,热失控风险始终是行业痛点。而半固态电池通过固液混合电解质体系优化,大幅抑制锂枝晶生长,热失控概率显著降低。同时,前两者的电芯能量密度一般分布在220-300Wh/kg、160-220Wh/kg的区间,半固态电池的电芯能量密度大约在300-450Wh/kg区间,且随着产业成熟度提高会进一步提升。而且在具体的落地场景中,半固态电池对于低温和高温的环境都有较强的适应性。

图片来源:每经记者黄辛旭制图
比如,福田汽车的产品实现了-30℃至65℃的宽温域稳定工作,常温下电芯单体循环寿命达6400次,适配商用车高频运营需求。
产线兼容性则为半固态电池量产扫清了最大障碍。与全固态电池对生产工艺的颠覆性要求不同,半固态电池可与现有产线高度适配。“我们的半固态方案在材料、工艺上与行业主流不同,不增加成本也不改造产线,量产速度更快,客户端接受度也更高。”蜂巢能源高级副总裁、技术中心主任张放南介绍,其生产线可实现三元锂、磷酸铁锂与半固态电池混线生产,无需巨额改造资金即可快速爬坡,让企业能快速响应市场需求。
赵奕凡也认为,半固态电池与全固态电池制造工艺差异显著,前者对现有产线的改造幅度极小,工艺调整带来的新增成本分摊微乎其微。
成本控制能力则决定了半固态电池能否从“小众示范”走向“大众普惠”。“全固态电池成本堪比黄金,尚不具备商用基础。”一位不愿具名的电池专家表示,半固态电池当前成本与三元锂电池相近,虽未低于磷酸铁锂,但已展现清晰优化路径。
“没规模价格就高,价格高则难以实现规模化。”Omdia高级分析师刘运程对记者说,“真正降本靠的不是材料降价,而是工艺简化与流程标准化提升良率(指合格产品数量占总生产数量的百分比),这正是半固态电池的优势所在。”
争议前行:模糊定义下的场景突围
不过,半固态电池的商业化进程,始终伴随着技术争议与认知分歧。
“我们拆解了市面上几乎所有的半固态电池,所谓半固态电池的表现参差不齐,我们始终认为半固态电池仍未脱离液态电池的核心框架,是一种噱头,没有实现革命性突破。”一位动力电池制造商技术高管直言,其企业未布局半固态路线,转而聚焦2027年有望上车的全固态电池。
技术定义模糊是争议核心。“半固态本质仍属液态电池体系,只是削减电解液用量、搭配部分固态电解质。”伊维经济研究院吴辉向记者指出,行业对固态电解质占比、电解液残留量等关键指标缺乏统一标准,导致产品性能参差不齐。更值得关注的是,近日曝光的《电动汽车用固态电池第1部分:术语和分类》征求意见稿,未收录“半固态电池”概念,官方正着手厘清技术边界。
尽管争议缠身,半固态电池仍选择以细分场景突围。“技术成熟度、成本与需求的平衡,决定了它是特定阶段的最优解。”上述电池专家表示,低空经济、高端消费电子、人形机器人等领域,凭借其场景特性将成为半固态电池商业化的首批“试验场”。
eVTOL(电动垂直起降飞行器)领域尤为典型。“这类产品对安全性和能量密度要求极高,对成本容忍度相对较高,正是半固态电池的适配场景。”上述蜂巢能源工作人员透露,通过在eVTOL上的应用,不仅能验证技术可靠性,更能积累关键运行数据。
此外,高端消费电子、人形机器人等领域也纷纷抛来橄榄枝,半固态电池正通过场景迭代完善技术,为规模化普及铺路。“高端智能手机、笔记本电脑对电池的能量密度和安全性要求不断提升,半固态电池能有效提升设备的续航能力,同时降低电池发热风险,市场需求潜力较大。”海辰药业工作人员表示,细分场景的多元化应用,既能拓宽半固态电池的市场空间,又能加速技术的迭代成熟,为其大规模上车奠定基础。
价值重构:技术及供应链革新
半固态电池的加速落地,不仅改变着电池的竞争格局,更引发上游供应链的深度变革,电池领域的技术迭代已经开始。
爱建证券在相关研报中指出,固态电池行业正进入产业化加速期,上游材料体系与工艺设备将迎来全面革新,传统锂电池供应链的价值分配逻辑被打破,新的产业生态正在形成,电解质、正负极材料领域将迎来重构机遇。
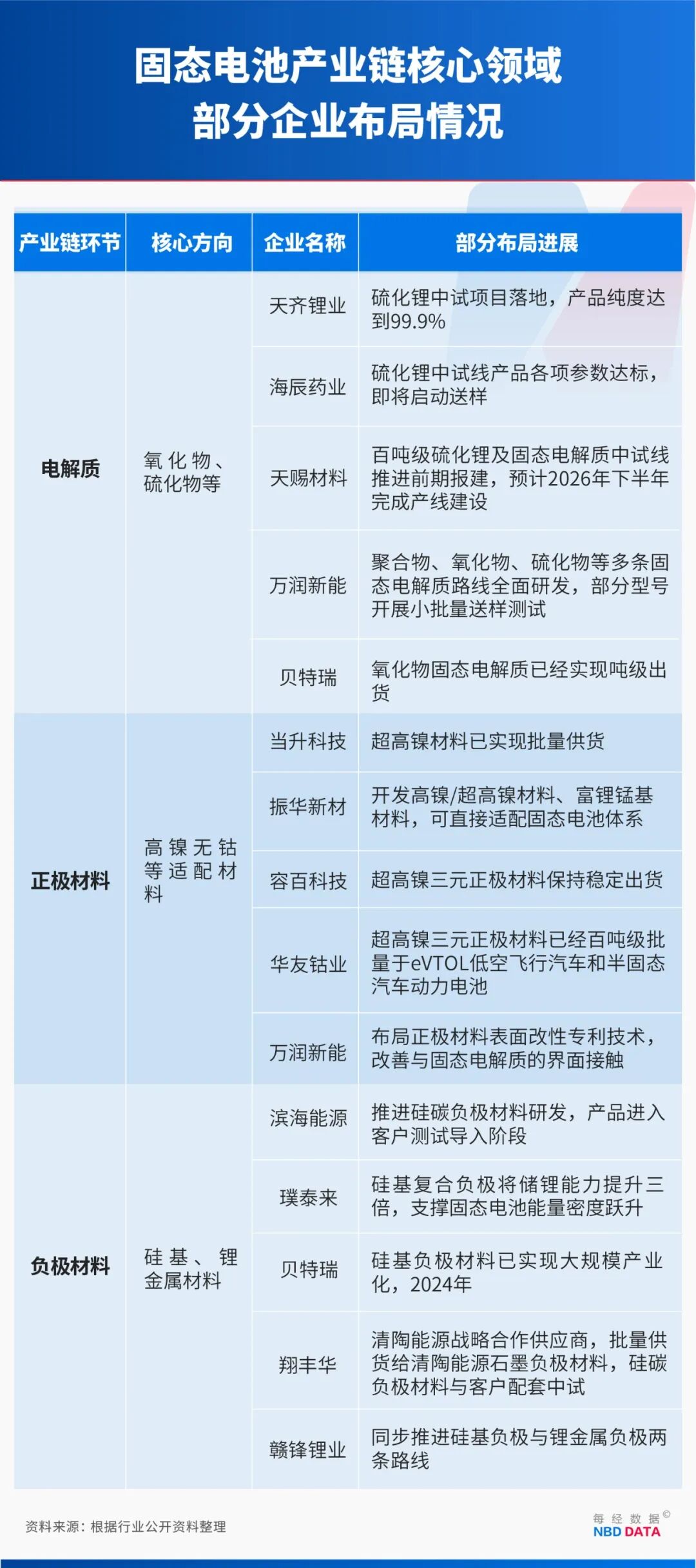
电解质革新成为这场供应链变革的核心,传统液态电解液、隔膜逐步被替代,固态电解质材料成为行业争抢的“香饽饽”。目前,固态电解质主要分为硫化物、氧化物、聚合物三大技术路线,其中硫化物电解质因具有高离子导电率、良好的柔韧性和界面相容性,有望成为半固态及全固态电池的主流技术路线。作为硫化物电解质的核心原料,硫化锂更是成为企业角逐的核心焦点,多家企业加速布局产能,抢占技术制高点。
天齐锂业作为锂资源龙头企业,已率先实现硫化锂的中试量产。据了解,公司硫化锂中试项目已顺利落地,产品纯度达到99.9%,满足半固态电池的技术要求,目前已向多家电池企业送样,正在推进客户验证。此外,天赐材料、华盛锂电等企业也在加速推进硫化锂产能建设,天赐材料百吨级硫化锂及固态电解质中试线正在推进前期报建,预计2026年下半年完成产线建设并投产。
行业人士表示,不同电解质路线各有优势,短期内将呈现百花齐放的格局,长期来看则会逐步向主流路线集中。
同时,固态电池的技术革命也在向正负极材料这两大关键环节传导。正极材料领域,高镍无钴已成为明确方向。而负极材料端,硅基材料正迎来爆发期。

图片来源:每经记者黄辛旭制图
从行业发展视角来看,半固态电池虽未必是动力电池技术的终极形态,却是当前产业基础与技术条件下极具可行性的进阶路径。它在行业争议中持续迭代技术、在实际应用场景中不断落地验证,未来三到五年内大概率将在动力电池领域占据一席地位,进而撬动整个电池产业的技术革新浪潮。
眼下,主机厂为锁定下一代车型竞争力,纷纷加码半固态电池配套布局;产业链上下游企业加速迭代技术、升级产品,双向发力之下,电池行业正迈入一场全方位、深层次的变革周期,新旧技术路线的博弈交锋、全新产业生态的搭建重构,已然正式拉开序幕。