国内动力电池回收行业迎来更强监管。
近日,工信部等六部门联合印发《新能源汽车废旧动力电池回收和综合利用管理暂行办法》(下称《管理办法》),将自2026年4月1日起施行。
上海钢联新能源事业部电池回收分析师吴慧慧向界面新闻表示,《暂行办法》主要提升法律约束力,加强对动力电池回收的监督管理作用,有效引导废旧动力电池流向,遏制非法拆解的不规范行为。
吴慧慧指出,《暂行办法》将促成废旧动力电池回收市场规范发展,严格要求企业从业条件。从电池源头开始,工信部将会同有关部门建立信息平台,采集动力电池编码、产品类别、产品构成、报废回收等必要信息,为每一个动力电池包生成唯一、动态的数字身份证,支撑动力电池全链条监督管理。
对于新能源汽车生产、动力电池、电池换电服务、机动车维修、报废机动车回收拆解、综合利用等相关企业主体,该办法详细规定采集溯源信息内容、拆卸及拆解技术支持信息、上传时间节点等要求。
“电池包从产生使用至回收拆解,每个节点都将透明可见。”吴慧慧说。
针对企业,《暂行办法》还规定了从业条件,明确未依法办理废旧动力电池综合利用建设项目投资核准或者备案手续,完成环境影响评价,建设配套的环境保护、安全等设施,取得排污许可或者办理排污登记手续的,不得从事废旧动力电池综合利用活动。
《暂行办法》还明确了废旧动力电池综合利用的定义,不再采用“梯次利用”的概念,废旧动力电池不再用于电动自行车以及法律、行政法规和强制性标准禁止使用的其他领域。
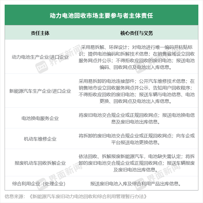
此外,《暂行办法》还强调了目前动力电池回收市场中的主要参与者的主体责任,包括且不限于电池生产、车辆报废、换电运营、维修更换等各类废旧动力电池产生源头,明确表示报废新能源汽车应当带有动力电池,断绝了废旧动力电池包随意流向的问题。

制图:高菁
吴慧慧指出,在《暂行办法》有效实施的背景下,目前已规范布局产业链内回收网点的新能源汽车和动力电池生产企业,以及前期工信部通过开展废旧动力电池综合利用行业规范管理,累计培育的综合利用骨干企业将更加具有行业优势。
近十年来,中国新能源汽车产业发展迅速,产销量增长迅速。2015年,中国新能源汽车行业出现了里程碑式的拐点。当年,中国新能源汽车销量首次超越美国,成为全球最大的电动汽车市场。此后,全球销量榜首的位置一直由中国占据。
新能源汽车所搭载的动力电池蕴含丰富的锂、钴、镍等金属材料,报废后仍具有较高的利用价值。新能源汽车的快速发展与普及,使得废旧动力电池的回收处理问题逐渐受到重视。
在此背景下,工信部会同有关部门于2018年印发实施《新能源汽车动力蓄电池回收利用管理暂行办法》,开始系统实施废旧动力电池回收利用管理,推动了回收利用体系的初步形成。
此后,新能源汽车和动力电池产业发展持续加速,动力电池装车在2020年之后迎来了爆发期。电动汽车动力电池的使用寿命通常在6-8年左右。随着当年销售使用的新能源汽车动力电池逐渐步入退役期,动力电池退役潮也在逐渐靠近。
工信部官微援引有关研究机构测算数据称,2025年国内废旧动力电池产生量近40万吨,2030年将超过100万吨。
在较为确定的增长预期下,废旧动力电池回收领域涌现了大量玩家,随之而来的一些不规范收售、拆解利用等行为。
动力电池回收行业内长期存在着“正规军吃不饱,小作坊到处跑”的现象。
格林美(002340.SZ)副总经理张宇曾公开表示,动力电池回收利用,存在回收难、精细拆解难、梯次利用快速检测难、资源回收率和再生利用难以及安全管控难等问题。
天能控股集团董事长张天任在去年两会期间,提交了《打造动力电池全生命周期安全闭环,推动电池循环产业高质量发展》的建议。
张天任在建议中援引的不完全统计数据称,约有七成的退役电池被“小作坊”以更高的价格收走,流入非正规渠道。相较于具有“白名单”资质的企业,这些“小作坊”无需在厂房、设备、环保处理、数字化等多方面投入较高成本,因此更具成本优势。
所谓“白名单”企业,是指符合工信部《新能源汽车废旧动力蓄电池综合利用行业规范条件》的企业。截至目前,工信部累计公告五批共148家合规企业。
“小作坊”企业对废旧动力电池进行简单修复包装、或粗暴破碎后流入市场,严重扰乱了动力电池市场回收的正常秩序。
报废后的动力电池如处理处置不当,其所含的六氟磷酸锂、碳酸酯类有机物以及镍、钴等重金属残留物将对环境构成严重污染。
当时张天任提出,应构建从动力电池生产、使用、综合利用、报废回收等全生命周期的信息溯源系统,实现电池最终流向正规渠道。
此次最新发布的《管理办法》,涵盖了搭建全国新能源汽车动力电池溯源信息平台、建立新能源汽车动力电池数字身份证管理制度等重点内容。
此外,此前动力电池回收行业还存在“产能抢跑”的现象。
这主要是因为动力电池退役潮尚未来临,电池回收处理量相对较少,但锂电回收行业产能扩张速度却已很快。
产能建好了,但是前端原料没有那么多,导致原料价格较高。与此同时,下游产品价格并不坚挺,一定程度上甚至出现了“面粉比面包还贵”的现象,动力电池回收行业盈利普遍承压。
吴慧慧指出,2025年,行业依旧受到原料短缺牵制影响。动力电池回收行业整体盈利情况一般。
“受前期过度扩张影响,已有湿法回收产能超过280万吨,企业产能开工率艰难触碰50%,暂未迎来盈利拐点。”吴慧慧说。
她同时指出,据Mysteel测算,预计2028年国内将迎来动力电池退役潮。另外,储能行业持续高速增长,2033年储能电池将出现批量退役。
据吴慧慧预测,未来十年,国内锂电池回收行业将持续高速增长,“资源回收行业属于后周期行业,电池回收行业增长具有高确定性。”
截至目前,包括宁德时代(300750.SZ)、比亚迪(002594.SZ)在内的国内电池龙头,已相继布局电池回收和利用业务。
截至2024年年底,宁德时代已建立覆盖全球的回收基地,具备27万吨废旧电池年处理能力。该公司在国内建立了240余个废旧电池回收网点,并与全球60余家回收处置企业建立了合作关系。
在国内,宁德时代的电池回收和再利用业务主要由子公司邦普循环负责。截至2024年年底,该公司称,其镍钴锰金属回收率达99.6%,锂金属回收率达93.8%。
宁德时代董事长曾毓群此前曾预测称,到2042年,全球将有一半的电池采用回收的再生锂进行生产。
比亚迪也已在国内建立两座电池回收工厂,2024年电池回收量超过1万吨。
比亚迪披露,其国内电池回收网络主要依托于各省市的工业园,设立集中贮存型网点,并通过物流运输体系将这些网点互连,在海外则主要委托符合当地法规的第三方回收机构对废旧电池进行处理。比亚迪并未披露其电池回收网点的具体数量。
国轩高科(002074.SZ)、亿纬锂能(300014.SZ)等国内动力电池企业,也已纷纷入局废旧电池再利用领域。锂电池产业链上游,也已有赣锋锂业(002460.SZ)、天齐锂业(002466.SZ)、华友钴业(603799.SH)在内的行业巨头布局。
此外,业内也不乏格林美(002340.SZ)、金晟新能等以锂电池回收为主业的专业选手。