连续下跌,或跌多涨少的股票比比皆是,为什么不停牌彻查、重罚一大堆呢?

◆
◆
发表于 2025-11-27 23:02:09
来源:证券时报
截至今日收盘,天普股份今年以来累计涨幅超1000%。
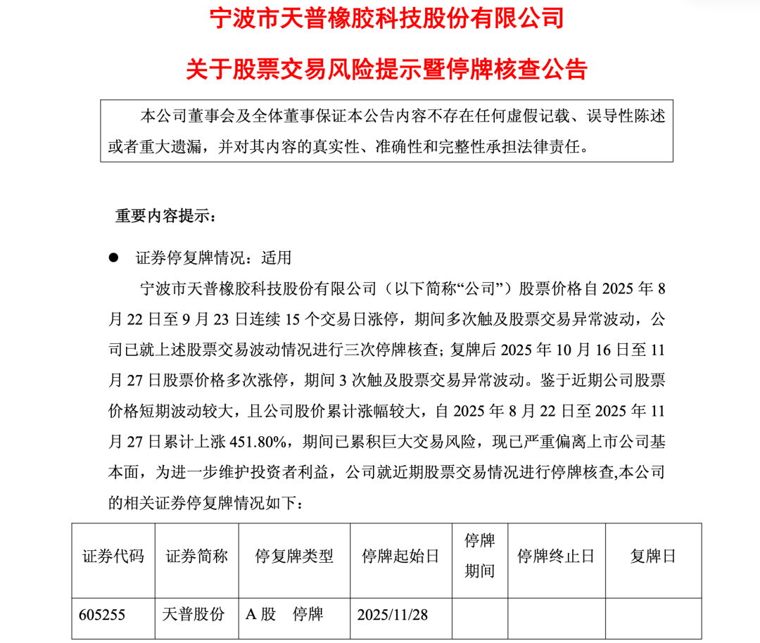
天普股份(605255.SH)11月27日公告称,公司股票价格自2025年8月22日至11月27日累计上涨451.80%,期间多次触及股票交易异常波动,已累积巨大交易风险,股价严重偏离基本面。
为维护投资者利益,公司股票将于11月28日起停牌核查。

公告显示,公司股票于2025年8月22日至9月23日连续15个交易日涨停;10月16日至21日连续4个交易日下跌、跌幅累计达24.69%;11月25日、26日连续涨停,27日盘中多次触及涨停。截至11月27日,公司收盘价为147.00元/股,最新市盈率为605.87倍,最新市净率为24.43倍,显著高于行业平均水平。
公司提醒投资者注意多项风险:一是可能触及股权分布不具备上市条件的风险,若要约届满前有股东接受要约且未撤回,社会公众股东持股比例可能低于25%;二是收购方中昊芯英无资产注入计划,且其自身资本证券化路径与本次收购无关;三是公司2025年前三季度营业收入同比下降4.98%,净利润同比下降2.91%;四是外部流通盘较小,总股本1.3408亿股中75%由控股股东等持有,存在非理性炒作风险。
公司表示,本次协议转让已完成,控股股东和实际控制人未发生变更,但控制权变更事项仍存在不确定性。四名自然人在内幕信息形成前买卖股票的行为不属于内幕交易,相关收益已上缴公司。
东财图解·加点干货

郑重声明:用户在财富号/股吧/博客等社区发表的所有信息(包括但不限于文字、视频、音频、数据及图表)仅代表个人观点,与本网站立场无关,不对您构成任何投资建议,据此操作风险自担。请勿相信代客理财、免费荐股和炒股培训等宣传内容,远离非法证券活动。请勿添加发言用户的手机号码、公众号、微博、微信及QQ等信息,谨防上当受骗!
评论该主题
帖子不见了!怎么办?作者:您目前是匿名发表 登录 | 5秒注册 作者:,欢迎留言 退出发表新主题
温馨提示: 1.根据《证券法》规定,禁止编造、传播虚假信息或者误导性信息,扰乱证券市场;2.用户在本社区发表的所有资料、言论等仅代表个人观点,与本网站立场无关,不对您构成任何投资建议。用户应基于自己的独立判断,自行决定证券投资并承担相应风险。《东方财富社区管理规定》
