扶上马送一程,摩尔线程加油! 



◆
◆
发表于 2025-11-20 19:02:59
来源:财联社
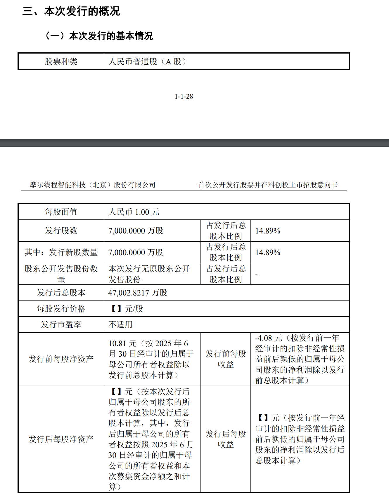
摩尔线程IPO迎来新进展。
今日晚间,摩尔线程在上交所发布公告称,本次发行股份数量为7000万股,全部为公开发行新股。发行价格为114.28元/股,预计募集资金总额为80亿元,扣除发行费用后,预计募集资金净额为75.76亿元。
根据公告,该股将在2025年11月24日(T日)进行网上和网下申购。

根据此前招股说明书显示,摩尔线程本次发行后总股本4.7亿股,按本次发行价计算,该股上市时总市值将达537.15亿元。

据招股说明书,公司本次发行募集资金将用于摩尔线程新一代自主可控 AI 训推一体芯片研发项目、摩尔线程新一代自主可控图形芯片研发项目、摩尔线程新一代自主可控AI SoC 芯片研发项目及补充流动资金。
郑重声明:用户在财富号/股吧/博客等社区发表的所有信息(包括但不限于文字、视频、音频、数据及图表)仅代表个人观点,与本网站立场无关,不对您构成任何投资建议,据此操作风险自担。请勿相信代客理财、免费荐股和炒股培训等宣传内容,远离非法证券活动。请勿添加发言用户的手机号码、公众号、微博、微信及QQ等信息,谨防上当受骗!
评论该主题
帖子不见了!怎么办?作者:您目前是匿名发表 登录 | 5秒注册 作者:,欢迎留言 退出发表新主题
温馨提示: 1.根据《证券法》规定,禁止编造、传播虚假信息或者误导性信息,扰乱证券市场;2.用户在本社区发表的所有资料、言论等仅代表个人观点,与本网站立场无关,不对您构成任何投资建议。用户应基于自己的独立判断,自行决定证券投资并承担相应风险。《东方财富社区管理规定》
