红星资本局3月16日消息,央视2026年“3·15”晚会(以下简称“3·15晚会”)曝光了通过GEO(生成式引擎优化)技术给AI“投毒”、操控AI输出的现象,引发业内广泛关注。
3月16日,AB客(ABKE)、元聚变科技集团、河南恒辉合焕网络科技有限公司、炎麟云创科技等多家GEO行业相关企业纷纷发布声明,强调合规使用GEO,拒绝通过虚构产品、伪造测评、捏造口碑等方式误导AI模型。
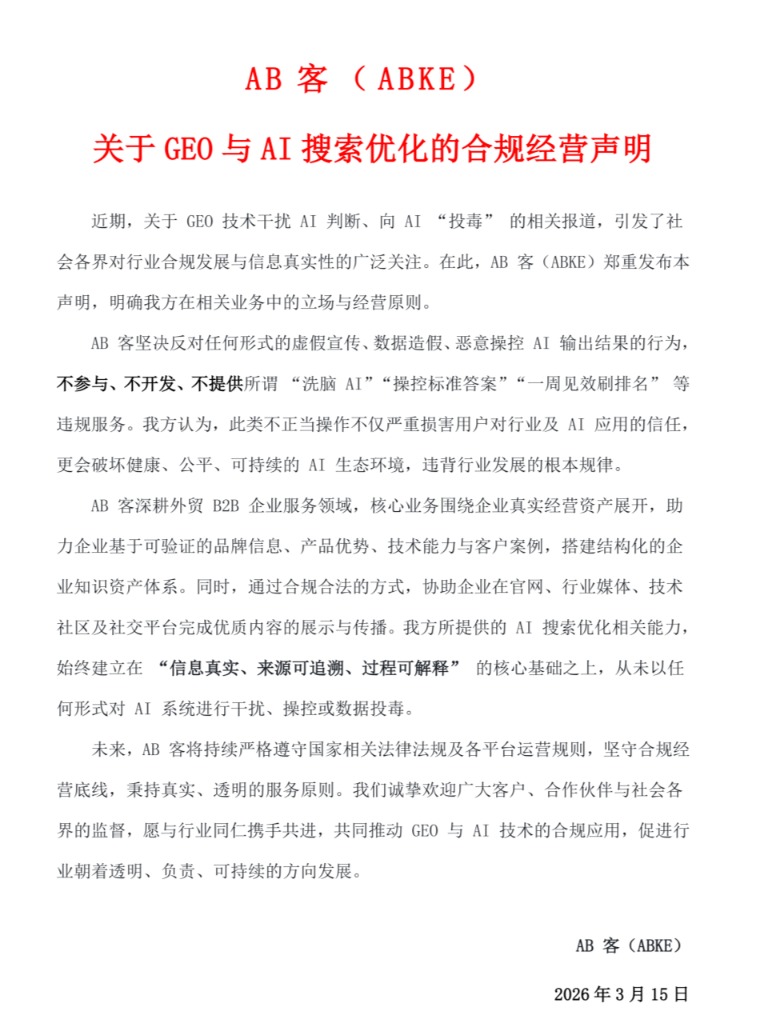
具体来看,AB客(ABKE)在声明中提到,坚决反对任何形式的虚假宣传、数据造假、恶意操控AI输出结果的行为,不参与、不开发、不提供所谓“洗脑AI”“操控标准答案”“一周见效刷排名”等服务。该公司专注于服务外贸B2B企业,提供的AI搜索优化能力,建立在“信息真实、来源可追溯、过程可解释”的基础之上,而非对AI系统进行任何形式的干扰或操控。

元聚变科技集团表示,该公司明确反对通过虚构产品、伪造测评、捏造口碑等方式误导AI模型,反对以批量低质软文、黑稿、刷稿等方式污染模型抓取源,以“操控AI”“保证上榜”“承诺标准答案”等方式进行误导性宣传等行为。同时,坚持以真实、可验证、可追溯的信息建设为服务底线,反对任何突破商业伦理与平台规则的短期操作。
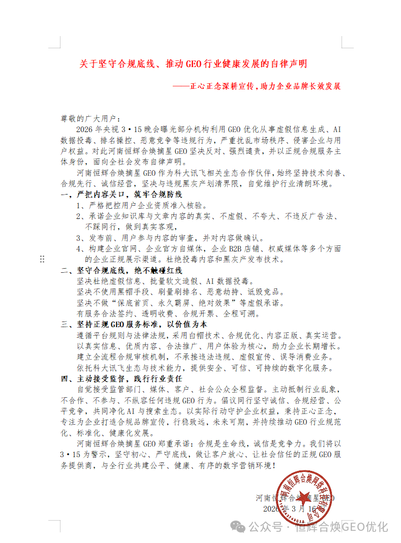
作为科大讯飞相关生态合作伙伴,河南恒辉合焕网络科技有限公司表示,河南恒辉合焕摘星GEO坚决杜绝虚假信息、批量软文造假、AI数据投毒,不使用黑帽手段、刷量刷排名、恶意劫持、诋毁竞品,不做“保底首页、永久霸屏、绝对效果”等虚假承诺。该公司坚持正规GEO服务标准,遵循平台规则与法律法规,采用白帽技术、合规优化、内容正版、真实运营。

此外,南京小裂变网络科技有限公司则发布澄清声明表示,关于“3·15”晚会所提及的GEO相关产品,并非“小裂变”所开发运营。小裂变GEO产品于2月23日晚,正式开启内测邀请。目前仍处于内测期,暂未全面开放商业化。未授权任何第三方售卖小裂变GEO产品,更不支持贴牌、代理等合作方式。任何声称为小裂变GEO代理伙伴,并给企业提供GEO相关服务的,皆为不实信息。
据了解,所谓GEO,是指用于优化信息发布、提升内容曝光效率的一项技术。“3·15”晚会曝光了个别企业通过GEO技术在AI大模型里帮客户喂料、投毒,实现客户的商业目的的行为。业内人士在电商平台上购买了北京力思文化传媒有限公司的力擎GEO系统,并借助这套系统成功地将一款虚构产品投放到互联网上,并最终被各大AI平台抓取成功。
实际上,早在2025年年中时,红星资本局就发现了这个隐秘的现象。红星资本局曾咨询多名GEO商家,对方均表示能在AI回答前列呈现客户的品牌信息,支持的大模型平台包括DeepSeek、Kimi、豆包、元宝、通义千问等。价格上,有商家报价一年6600元,称可以让公司基本出现在AI回答前3的位置;也有商家报价上万至数万元。有业内人士表示,目前GEO行业确实“鱼龙混杂”,越来越多跨行业的人进入到这个领域,其中不少是希望赚一波快钱。