从2025年的经验来看,涨价能走出较强的类主线级别机会主要有三种类型:一是政策先奠定大的基调,叠加基本面逐步验证;二是主要由产业自身周期带动,主要发生在大级别产业赛道趋势中;三是在原来的涨价逻辑之上出现新的重要叙事。
来源:策略研究
作者:袁稻雨常毅翔
核心观点
1、市场为什么在炒“涨价”?——每年3-4月、8-10月是涨价行情传统的有利窗口期,基本上分别对应“金三银四”“金九银十”传统经济旺季,产业端涨价催化提振预期易带来超额收益行情,当前正处于第一轮涨价行情有利窗口期。
2、当前“涨价”在炒什么?——现阶段主要围绕三条涨价线索:①重要战略资源(新兴产业需求+地缘冲突影响等);②科技链通胀向上游进一步传导(典型如CSP大厂资本开支扩张带来的AI基建通胀链);③传统旺季下的顺周期及其他(旺季涨价以及“反内卷”预期等)。
3、从今年涨价行情节奏看,顺周期的涨价交易有开始活跃的迹象,涨价链至少在短期月度级别机会上,存在行情扩散。可以关注基础化工、养殖等偏顺周期的方向,在此基础上也可以挖掘各种潜在细分机会,一旦出现明显涨价催化,股价往往会有反应。
4、从中期布局的思路上讲,涨价行情也能提供一定的线索。从过去的经验来看,涨价能走出较强的类主线级别机会主要有三种类型:一是政策先奠定大的基调(政策给出线索),叠加基本面逐步验证;二是主要由产业自身周期带动,主要是在大级别、强产业周期趋势中出现;三是在原来的涨价逻辑之上发生了新的重要叙事。
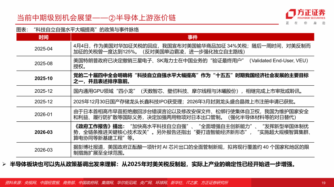
5、具体配置上:1)短期涨价行情扩散背景下,化工细分领域(旺季+地缘+部分供需格局较优)、养殖业(政策+供需结构预期逐步扭转)包括小金属(重结构,建议关注新兴产业需求)等有望继续表现。2)中长期维度来看,围绕中期思路前两种机会类型(确定性更强)逢低布局,建议重点关注“政策+景气”有望共振的半导体上游涨价链、化工产业链,以及产业周期驱动的电力设备链(储能为代表)。
风险提示:全球宏观环境波动超预期的风险;中美贸易摩擦加剧风险;地缘政治风险;对政策的理解可能存在偏差;本文所列股票仅为相关概念股,不做个股推荐;部分数据的发布存在滞后性;受数据可得性影响,部分产品价格可能无法充分代表该领域涨价情况等。
正文如下
























