【导读】“基金大V”贾志新任格林新兴产业混合基金经理
公募基金圈又有新消息。今日,格林基金官宣,增聘贾志为格林新兴产业混合基金经理。
贾志为资管行业资深人士,也是一位“基金大V”,凭借出色的基金实盘成绩持续“吸粉”。
“基金大V”转型基金经理
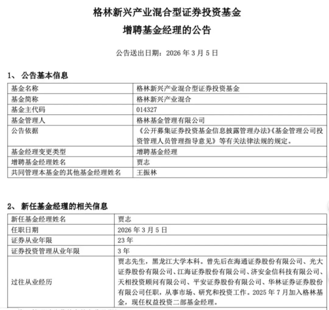
3月5日,格林基金发布公告称,格林新兴产业混合增聘基金经理,新任基金经理贾志自3月5日起与王振林共同管理这只基金。

公开资料显示,贾志拥有23年证券从业经验,其中证券投资管理经验为3年。他本科毕业于黑龙江大学,先后在海通证券、光大证券、江海证券、济安金信科技有限公司、天相投资顾问有限公司、平安证券、华林证券任职,从事市场、研究和投资工作,2025年7月加入格林基金,现任权益投资二部基金经理。
资料显示,格林新兴产业混合基金成立于2022年3月,截至今年3月4日,基金成立以来总回报达48.3%,年化回报超过10%。不过,这是一只迷你基金,截至2025年底,规模仅为0.02亿元。
就在官宣基金经理任职当日,贾志在支付宝平台亲自买入10万元的该基金C类份额。
相关资料显示,格林基金成立于2016年11月,截至2025年底,格林基金共管理61只公募基金,公募管理规模达245亿元,在全市场公募机构中排名第118位。
支付宝基金实盘斩获佳绩
贾志是一位颇具知名度的“基金大V”,出色的基金实盘成绩助其不断“吸粉”。
据了解,贾志自2023年起开始在支付宝公开展示实盘操作。目前,贾志在支付宝的总实盘金额为151.09万元,最新基金实盘金额为10.03万元。截至2026年3月4日,近一年收益率超过32%,盈利近37万元,跑赢同期沪深300指数约14个百分点。从其近期投资足迹来看,嘉实中证高端装备细分50ETF联接、天弘中证细分化工产业主题指数等产品贡献了主要盈利。
过往记录显示,贾志的实盘主要聚焦化工、绿电、军工及宽基等主线行业,以行业轮动和趋势跟踪能力见长。


3月5日中午,贾志在其支付宝账号“贾志517”上发布了动态,表示正式转型,出任格林新兴产业混合基金经理。他直言,金融服务是严监管的持牌行业,持证上岗是从业的必备条件。
同时,他还介绍了自己的投资风格:把握行业轮动并适度分散,精选个股且适度集中,不追热点、深度研究,以有效的组合管理应对周期起伏,力争获取超越业绩基准的收益。
贾志认为,投资是一场马拉松,不要纠结一时的快慢,以长期主义静待花开。
“新的一年,宏观经济稳步复苏,资本市场长期向好的基础更加坚实。我会持续采用定投的方式,保持日更交流,用更透明、更及时的互动,与大家共守长期、穿越波动。”贾志表示。
他还特别提到,主动管理基金和指数基金截然不同,业绩更多依托于基金经理与投研团队的并肩努力,自己也会和团队全力以赴,用持续的价值创造回馈所有信任。