平安产险茂名中心支公司因投保数据不真实被罚30万元
来源:海报新闻
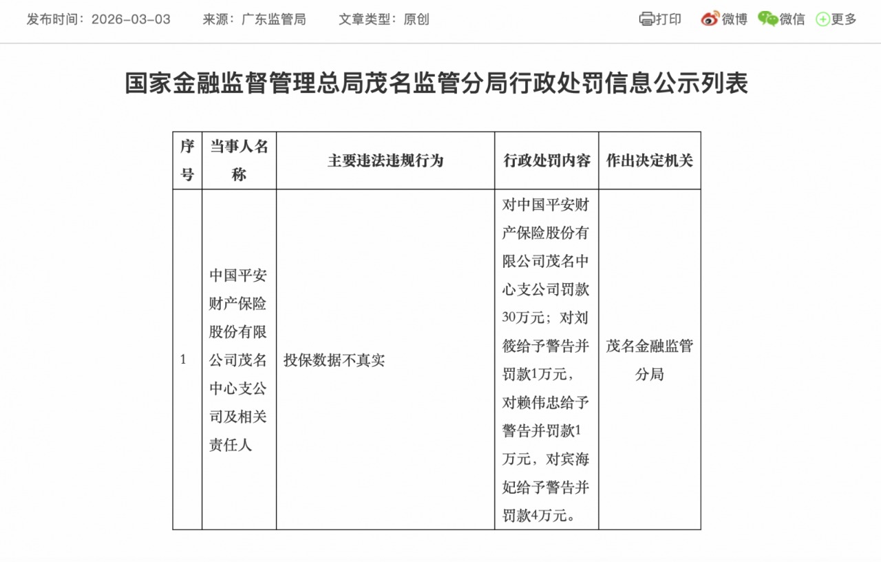
近日,国家金融监督管理总局广东监管局行政处罚信息公开表显示,中国平安财产保险股份有限公司茂名中心支公司因投保数据不真实被罚款30万元。同时,相关责任人刘某被给予警告并罚款1万元、赖某被给予警告并罚款1万元、宾某被给予警告并罚款4万元。

国家金融监督管理总局广东监管局
公开信息显示,中国平安财产保险股份有限公司成立于2002年,是中国平安保险集团旗下的股份有限公司,法定代表人龙泉。公司主要从事财产损失保险、责任保险、信用保险等财产保险业务及短期健康险、意外伤害险业务,是中国第二大财产保险公司。
郑重声明:用户在财富号/股吧/博客等社区发表的所有信息(包括但不限于文字、视频、音频、数据及图表)仅代表个人观点,与本网站立场无关,不对您构成任何投资建议,据此操作风险自担。请勿相信代客理财、免费荐股和炒股培训等宣传内容,远离非法证券活动。请勿添加发言用户的手机号码、公众号、微博、微信及QQ等信息,谨防上当受骗!
评论该主题
帖子不见了!怎么办?作者:您目前是匿名发表 登录 | 5秒注册 作者:,欢迎留言 退出发表新主题
温馨提示: 1.根据《证券法》规定,禁止编造、传播虚假信息或者误导性信息,扰乱证券市场;2.用户在本社区发表的所有资料、言论等仅代表个人观点,与本网站立场无关,不对您构成任何投资建议。用户应基于自己的独立判断,自行决定证券投资并承担相应风险。《东方财富社区管理规定》