首架迪拜返回广州航班落地,阿联酋航空往返迪拜航班再次暂停运营
来源:21世纪经济报道
北京时间3月4日21时59分左右,阿联酋航空EK362次航班(迪拜—广州)已平稳落地广州白云国际机场,飞机平稳落地之时,机舱内传来掌声和欢呼声,这是迪拜机场重新恢复运营以来第一个直飞中国内地的航班。
据悉,此次航班优先安排了先前被取消航班的乘客,乘客大多为广州某旅行团的团体游客,在争取航班顺利起飞的过程中,旅行团工作人员发挥了重要的沟通作用。
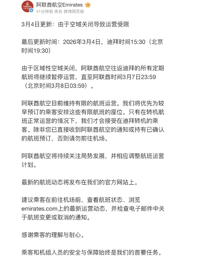
根据阿联酋航空昨晚发布的最新通告显示,直至阿联酋时间3月7日23:59(北京时间3月8日03:59)前,阿联酋航空往返迪拜的所有定期航班将继续暂停运营。

郑重声明:用户在财富号/股吧/博客等社区发表的所有信息(包括但不限于文字、视频、音频、数据及图表)仅代表个人观点,与本网站立场无关,不对您构成任何投资建议,据此操作风险自担。请勿相信代客理财、免费荐股和炒股培训等宣传内容,远离非法证券活动。请勿添加发言用户的手机号码、公众号、微博、微信及QQ等信息,谨防上当受骗!
评论该主题
帖子不见了!怎么办?作者:您目前是匿名发表 登录 | 5秒注册 作者:,欢迎留言 退出发表新主题
温馨提示: 1.根据《证券法》规定,禁止编造、传播虚假信息或者误导性信息,扰乱证券市场;2.用户在本社区发表的所有资料、言论等仅代表个人观点,与本网站立场无关,不对您构成任何投资建议。用户应基于自己的独立判断,自行决定证券投资并承担相应风险。《东方财富社区管理规定》