今年政府工作报告首次单独提及卫星互联网。
3月5日,十四届全国人大四次会议在北京开幕,国务院总理李强作政府工作报告。
在加紧培育壮大新动能板块,政府工作报告指出,加快发展卫星互联网。打造“5G+工业互联网”升级版。深化数据资源开发利用,健全数据要素基础制度,建设高质量数据集。
卫星是重要的基础设施,相当于建在太空中的移动基站。通过发射一定数量的卫星,形成卫星规模组网、辐射全球,即卫星互联网,它能够完成向地面和空中终端提供宽带互联网接入等通信服务,是国际化信息传输通道的承载体。
因为在军事和民事应用中都有着重要意义,近年来卫星互联网成为国际科技竞争的焦点。
“卫星互联网以及航天产业将迎来新的机遇,以卫星互联网为代表的全新太空经济时代正在到来。”国内卫星头部民企银河航天联合创始人、首席技术官朱正贤对界面新闻表示,未来,卫星互联网领域的技术创新有望进一步加速,应用场景有望进一步拓展,市场规模不断扩大,卫星互联网产业将成为支持中国经济发展的新引擎。

图片来源:西部证券
此外,今年政府工作报告提及,实施产业创新工程,鼓励央企国企带头开放应用场景,打造集成电路、航空航天、生物医药、低空经济等新兴支柱产业。
这是政府工作报告首次将航空航天定位为“新兴支柱产业”。
此前,“商业航天”概念已经连续两年被写入政府工作报告。2024年,商业航天首次被写入政府工作报告,定位为“新增长引擎”。 2025年政府工作报告,再度提及商业航天,措辞由2024年中的“培育”变为“推动”,且强调了安全健康发展。
卫星是商业航天的应用载体和核心产品。商业航天产业的市场化运作,主要围绕着卫星的制造、发射、运营和应用展开。
2020年4月,卫星互联网被国家发改委纳入新基建范围,成为信息基础设施的重要组成部分。
当前,中国主要有两大低轨卫星互联网,分别是中国星网的GW星座和上海垣信的千帆星座,两者部署已进入关键阶段。
上述两大星座将在2024-2035年间分阶段部署近2.8万颗卫星,未来7-10年需700-800枚单发运力不低于18吨的运载火箭。
除两大主力卫星互联网星座外,当前国内多家民营航天企业也在布局建设自有卫星星座,例如蓝箭鸿擎科技的鸿鹄3号、银河航天的“小蜘蛛网”星座、时空道宇的吉利未来出行星座、国电高科的天启星座等。
银河航天将其定位为太空基础设施建设的主力军。朱正贤称,公司计划在手机直连、星上大能源、超大容量数字处理与运算载荷等领域加大技术投入,发射更多低成本的先进卫星,加速建设卫星互联网。

图片来源:中邮证券
今年初,国际电信联盟(ITU)官网显示,2025年12月25日到31日期间,中国正式向ITU提交新增20.3万颗卫星的频率与轨道资源申请,覆盖14个卫星星座,包括中低轨卫星,这是我国迄今规模最大的一次国际频轨集中申报行动。
其中,无线电频谱开发利用和技术创新研究院申报的CTC-1与CTC-2两个星座,各申请约9.67万颗卫星,合计19.34万颗,占本次申报总量的95%以上,其他申报主体包括中国星网、中国移动、垣信卫星等。
国泰海通证券此前表示,在近地轨道(LEO)频轨资源日益拥挤的背景下,这种“饱和式申报”体现了国家级战略意志,旨在通过“占频保轨”为未来6G天地一体化网络预留充足发展空间。
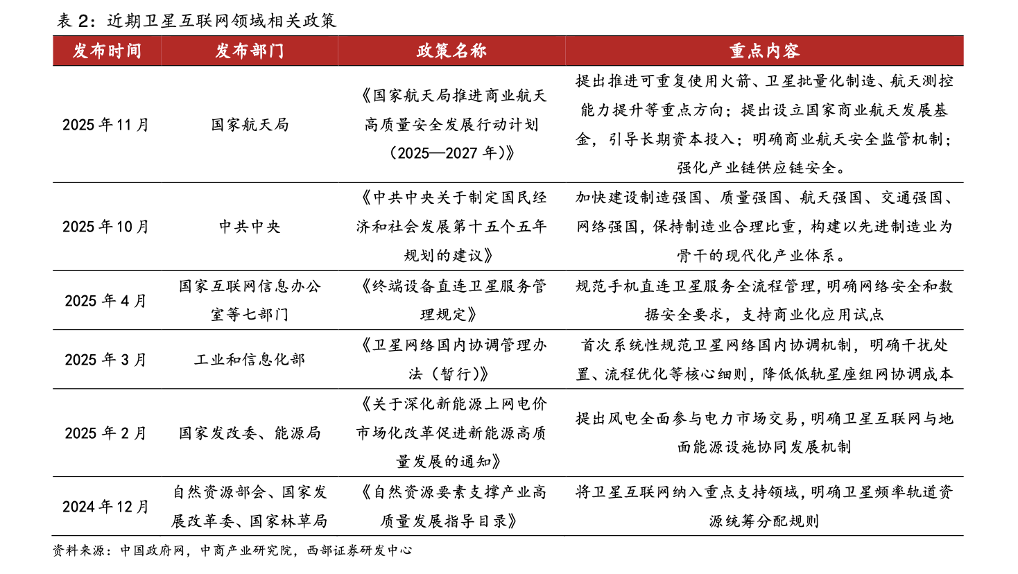
近年来,商业航天领域支持政策不断。去年11月,国家航天局印发《国家航天局推进商业航天高质量安全发展行动计划(2025-2027年)》。该计划明确将商业航天纳入国家航天发展总体布局,并提出到2027年实现商业航天高质量发展的目标。
3月5日公布的“十五五”规划纲要草案提及,要加快建设航天强国。