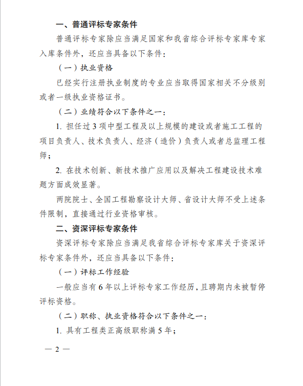
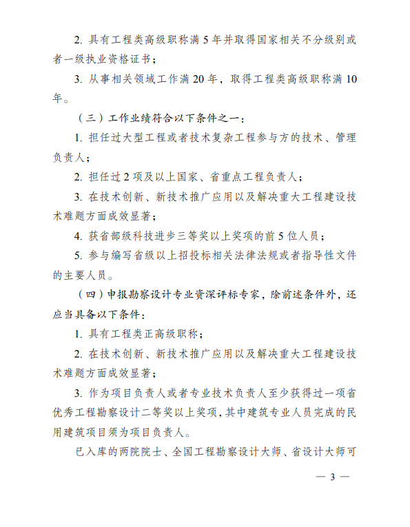
住建厅新规出台,评标专家库门槛提高!
来源:中国政府采购报
近日,江苏省住房和城乡建设厅正式印发《关于明确江苏省综合评标专家库房屋建筑和市政基础设施工程类专家入库条件的通知》(苏建规字〔2026〕15号),严格明确了房屋建筑和市政基础设施工程类评标专家的入库新要求。






来源|江苏省住房和城乡建设厅
郑重声明:用户在财富号/股吧/博客等社区发表的所有信息(包括但不限于文字、视频、音频、数据及图表)仅代表个人观点,与本网站立场无关,不对您构成任何投资建议,据此操作风险自担。请勿相信代客理财、免费荐股和炒股培训等宣传内容,远离非法证券活动。请勿添加发言用户的手机号码、公众号、微博、微信及QQ等信息,谨防上当受骗!
评论该主题
帖子不见了!怎么办?作者:您目前是匿名发表 登录 | 5秒注册 作者:,欢迎留言 退出发表新主题
温馨提示: 1.根据《证券法》规定,禁止编造、传播虚假信息或者误导性信息,扰乱证券市场;2.用户在本社区发表的所有资料、言论等仅代表个人观点,与本网站立场无关,不对您构成任何投资建议。用户应基于自己的独立判断,自行决定证券投资并承担相应风险。《东方财富社区管理规定》