3月5日,十四届全国人大四次会议在北京开幕,国务院总理李强作政府工作报告。
报告提出,培育壮大新兴产业和未来产业。实施产业创新工程,鼓励央企国企带头开放应用场景,打造集成电路、航空航天、生物医药、低空经济等新兴支柱产业。
这是“低空经济”继2024-2025年之后,第三次被写入政府工作报告。对其的定位,也从“新增长引擎”、“新兴产业”,变为“新兴支柱产业”。
2024年政府工作报告提出,积极打造生物制造、商业航天、低空经济等新增长引擎。2025年政府工作报告提出,推动商业航天、低空经济等新兴产业安全健康发展。
低空经济也被纳入“十五五”规划的前瞻布局。
2025年10月颁布的《中共中央关于制定国民经济和社会发展第十五个五年规划的建议》明确提出,培育壮大新兴产业与未来产业,加快新能源、低空经济等战略性新兴产业集群发展。
低空经济是指依托低空空域,以各种有人驾驶和无人驾驶航空器的低空飞行活动为牵引,辐射带动相关领域融合发展的综合性经济形态。
低空通常指真高(航空器到其正下方地面的垂直距离)在1000米以内的空域,有时根据不同地区特点和实际需要可延伸至3000米。
“‘十五五’规划将低空经济定位为新兴支柱产业,政策导向从‘鼓励探索’升级为‘系统推进’,推动力度显著增强。”日前,国研新经济研究院创始院长、湾区低空经济研究院院长朱克力在接受界面新闻采访时指出。
朱克力表示,低空经济的核心价值在于深度激活城市与区域间长期被忽视的低空资源,从而开辟出一个高密度、高效率的经济新空间,“这如同在城市的屋顶上空,铺设了一条条动态的高速路网。”
政策发力
近年来,国家层面多项政策措施出台,大力扶持低空经济发展。

制图:蒋习
2024年被称为低空经济元年。同年年初,低空经济首次被写进政府工作报告。
2024年11月,在2024国际电动航空(昆山)论坛上,中国航空运输协会通航业务部、无人机工作委员会主任孙卫国透露,中央空管委即将在六个城市开展eVTOL试点。
六个试点城市初步确定为合肥、杭州、深圳、苏州、成都、重庆。试点文件对航线和区域都有相关规划,对600米以下空域授权部分地方政府。
2024年末,国家发改委宣布设立低空经济发展司,系负责拟订并组织实施低空经济发展战略、中长期发展规划,提出有关政策建议,协调有关重大问题等的职能司局。
2026年2月,市场监管总局会同中央空管办、国家发展改革委等十部门联合印发了《低空经济标准体系建设指南(2025年版)》,明确到2027年,低空经济标准体系基本建立,基本满足低空经济安全健康发展需求;到2030年,低空经济领域标准超过300项 ,结构优化、先进合理、国际兼容的低空经济标准体系基本形成。
在中央政策的指引下,地方政府结合自身禀赋,积极出台了具体的落地规划。
以上海为例,2026年1月初,上海正式发布《上海市关于链接长三角加快建设低空经济先进制造业集群的若干措施》,明确提出到2028年,上海低空经济核心产业规模达到800亿元左右,形成低空新型航空器完整产业链体系,建设低空经济国家先进制造业集群,加快迈向“世界eVTOL之都”。
同时,文件指出,要瞄准主流技术方向,培育和招引10家eVTOL、工业级无人机、新能源通航飞机等整机领军企业,形成超500架新型航空器批量化制造能力,带动产业链实现新增投资200亿元以上。
马年开年,亦有多地密集部署低空经济。春节后,广东、浙江、江苏、安徽、海南、辽宁等多个省份在“新春第一会”中将低空经济作为重点布局。
产业的广阔前景也吸引了国有资本的战略布局。
今年2月,松江国投跟投了eVTOL整机厂商天翎科超亿元的A轮融资。本轮融资后,天翎科正式落户上海松江区。
松江国投成立于1998年,是上海松江区国资委直接出资的国有独资公司。
产业扩张
在政策的有力扶持下,低空经济相关行业正快速发展。
2025年发布的《中国低空经济发展报告》显示,2024年全国低空经济市场规模已达6702.5亿元,并预计将在2025年突破万亿元大关。根据中国民航局的预测,到2035年,该市场规模有望达到3.5万亿元,展现出广阔的成长前景。
低空经济产业链条长,上游涵盖钢材、铝合金、高分子材料等原材料,以及芯片、电池、电机等核心零部件的研发与制造,同时也包括各类工业软件研发。

图片来源:前瞻产业研究院
中游主要包括无人机、eVTOL(电动垂直起降航空器)、直升机等航空器整机、高端装备及其配套产品与低空保障服务。
衔接下游需要飞行审批、空域备案等,通过后的下游应用是低空经济与各种产业的融合,包括物流配送、载人交通、农林作业、工业巡检、应急救援等多个领域。
据前瞻产业研究院数据,在整个低空经济板块中,低空制造业务贡献最大,占比超过50%。
以低空航空器为例,其类型丰富多元,既包括直升机、固定翼飞机等传统航空器,也涵盖新型eVTOL(电动垂直起降航空器)、消费级与工业级无人机等新兴领域。
其中,eVTOL汇集了多项前沿技术,被视为整个低空经济中最具前沿性与竞争力的新质生产力代表。
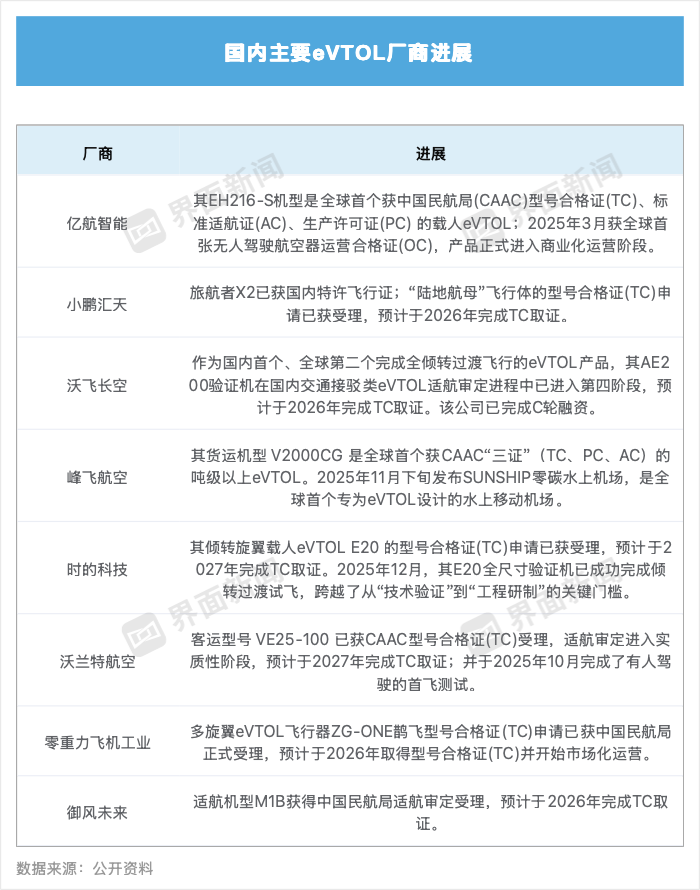
目前,国内已涌现出亿航智能、峰飞航空、沃兰特航空、小鹏汇天等知名厂商。

制图:蒋习
以亿航智能为例,其产品于2023年10月至2024年4月间,相继获得全球首张型号合格证(TC)、标准适航证(AC)和生产许可证(PC),标志着产业正式进入量产阶段。
该公司于2019年在美国纳斯达克上市,成为全球首家上市的城市空中交通企业。
在应用端亦有突破。2025年11月发布的《交通运输部办公厅关于印发低空交通运输应用场景典型案例名单的通知》遴选出23个典型案例,覆盖辽宁、江苏、广东等14个省市。
案例聚焦低空物流配送、生产作业及应急救援三大场景,以无人机为核心,融合AI、大数据等技术,旨在解决山地、海岛、库区运输难,传统作业效率低,应急响应慢等实际问题。
上海海事局在吴淞口应用的无人直升机护航模式即是一个例证。抗风能力达8级、速度是巡逻艇3倍的无人直升机,在2025年实现了30公里半径内的常态化护航,全年保障邮轮18艘次。
挑战犹存
尽管前景广阔,但朱克力指出,判断整个产业是否已至爆发前夜,需要更冷静的审视。他认为,当前低空经济更准确的描述是“深度孕育的关键期”。
他表示,空域管理改革的深度、飞行器安全可靠性、基础设施网络的覆盖率与协同性,这些关键要素如同木桶的各个短板,都在逐步加高,但尚未达到能承载产业洪流的统一高度。
与早期“技术局限”是主要瓶颈不同,朱克力认为,当前制约规模化的焦点已清晰转移至 “规则体系的不完善和基础设施的缺位”。
首先是空域管理。低空空域管理体制与低空经济发展不相适应,现行的审批流程、划设方法仍需大幅简化与创新优化。
据中航通低空经济战略中心发布文章,以深圳为例,其城市空中交通(UAM)测试空域与广州白云机场进离场航线存在垂直重叠,导致试验飞行需提前48小时申报,实际可用空域不足规划面积的37%。
朱克力表示,如何建立既满足安全底线又能激发市场活力的动态管理模式,实现国家、地方、企业之间的高效协同,是必须啃下的“硬骨头”。
其次是基础设施的明显短板。大规模的常态化飞行必须依赖强大的“路网”支撑,包括遍布各地的起降场、专用通信导航、实时监控系统等。
朱克力指出,这些基础设施的投资巨大,涉及多方主体,规划建设标准尚未统一,进度也难以一蹴而就。
此外,标准规范、适航认证、人才培养、安全监管、空域使用费机制等系统性制度供给滞后也是显著障碍。
“如果说技术是引擎,那么制度与基础设施就是跑道和交通规则。”朱克力比喻道,“当前引擎功率在提升,但跑道的平整度、覆盖度以及交通规则的通畅性,才是阻碍规模化起飞的关键所在。”
专家前瞻
面对低空经济“十五五”期间的发展趋势,朱克力给出了他的判断。
他认为,在基础设施建设上,起降场网络最有可能率先取得规模化突破。
“起降场就是低空版的‘车站和港口’,是产业运转不可或缺的物理节点。”朱克力分析,这一领域是政府具备主导能力和强烈意愿推进的,地方政府可通过规划、土地协调、专项债等方式快速启动示范网络建设,符合“基础设施适度超前布局”的战略方向。
在应用场景上,朱克力认为,低空物流配送将是最快实现规模化与商业化落地的“先锋”,尤其是城市近郊及特殊区域如海岛、山区、园区的中小型及高时效性包裹配送。
朱克力指出,电商、生鲜、医药等领域对高时效的刚性需求,以及固定航线无人机技术成熟度较高、成本随规模下降的经济性,加之其安全认证路径相比载人飞行更为简洁,这些因素共同推动低空物流配送率先跑通规模化运营,实现商业化盈利。
而对于备受期待的载人交通与大众消费市场,爆发则需更长时间积累。朱克力预计,面向普通大众的低空观光、通勤消费,其临界点可能要到 “十五五”中后期甚至更靠近2030年才会显现。
“核心条件包括价格必须降至大众可接受范围、安全信任广泛建立、并形成丰富的服务生态。”他解释道,这依赖于eVTOL量产带来的成本曲线陡降、数万小时安全运行积累的公众信任,以及平台化运营整合的成熟。
朱克力认为,“十五五”期间低空经济将从“政策驱动”转向“市场驱动”。然而,要实现规模化、集群化发展,朱克力强调,这需要技术、生态、政策、金融的“四轮驱动”。
具体而言,技术侧需持续攻关飞控芯片、高能量密度电池等核心技术,降低研发与制造成本;生态侧需推动“制造+运营+服务”一体化,培育龙头企业牵头组建创新联合体,实现技术共享与收益分成;政策侧需优化法规与审批流程,提供清晰稳定的制度预期;金融侧则需要设立产业母基金、创新工具,支持首台套装备推广等,形成“投资—运营—退出”闭环。
“发展低空经济,是在存量空间饱和的背景下寻找新增量,是提升整体经济运行效能、改善民生服务、塑造未来竞争力的关键战略选择”,朱克力总结道。