深圳商报·读创客户端记者詹钰叶
石油、油气板块近来表现强势,相关基金净值上涨,吸引大量持有人涌入。3日晚间相关场外联接ETF收益调整引起投资者不满,业内表示是集中申购导致的收益摊薄。基金经理提醒普通投资者仍以配置思路对待,避免过度交易短期情绪。
3日晚间,大量持有人在社交平台表示购入的场外联接基金与目标ETF存在极大跟踪误差,不少投资者认为自身利益受损并拟提出投诉。有投资者称,白天看到场内油气ETF涨了10%,决定止盈场外基金一部分,结果晚上一看发行涨幅不到3%,“差距也太明显了”。甚至有投资者怀疑存在“偷吃”。
对此,有业内人士指出,导致场内场外净值出入较大的原因是短期内表现较好的ETF产品受到大量资金买入,持有人收益被摊薄。“有投资者对ETF的价格有误解,场内ETF与场外ETF存在折溢价,行情越波动、越热门的ETF,出现的折溢价越大。”场外联接基金并不是100%满仓ETF,通常联接基金要留部分现金应对赎回,再加上费率差异,其净值本身就与场内ETF的真实净值存在微小偏离。此外,场内场外还存在时间差,场内价格是实时更新,而场外净值一般收盘后才更新。“最近石油、油气类ETF大热,吸引了一些非专业投资者入场,产品收益算法令其产生误解。”
从场内ETF信息看,同花顺数据显示,本周前2个交易日,全市场10只油气相关ETF产品累计获得近170亿元的资金净流入。其中,3月3日当天,以上10只油气相关ETF就获得了114亿元的资金净流入;其中,国泰中证油气产业ETF获得超60亿元的资金净流入,鹏华油气ETF、景顺长城国证石油天然气ETF分别获得近22亿元与近13亿元的资金净流入。
石油、油气相关产品未来走势受到投资者重点关注。大摩资源优选混合基金经理沈菁指出,短期来看,油价核心变量来自霍尔木兹海峡的通航恢复情况以及冲突的持续时间,因霍尔木兹海峡承载了全球约20%石油和天然气运输量,新闻报道称目前已有多艘油轮在海峡附近遭到袭击。若未来局部地缘局势持续四周,且冲突影响到原油生产基础设施及运输,短期油价或被进一步推升。“我们认为油价地缘溢价显著,需紧密跟踪未来一周冲突走向。”
博时油气ETF基金经理王祥指出,霍尔木兹海峡“实质性关闭”与海上保险、航运公司的绕行决定正把地缘溢价从金融层面推入实体层面;在当前供需与库存条件下,基准情形下,油价可能维持高位。油服装备与海工工程订单与景气度具备事件驱动弹性,国内标的有望受益。保险成本上升与港口拥堵风险将抬升全链条成本,油运龙头与船队结构优者更具弹性;集运与干散货受影响相对有限,但需关注红海通行受扰动情况。考虑到宏观地缘事件走向难以预测,出现反复也是常有之事,油气板块高波动下也可能容易出现高位回撤—再定价的快节奏切换,他建议普通投资者仍以配置思路对待,避免过度交易短期情绪。
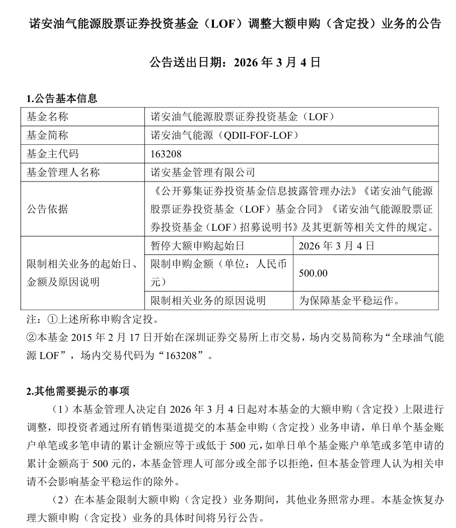
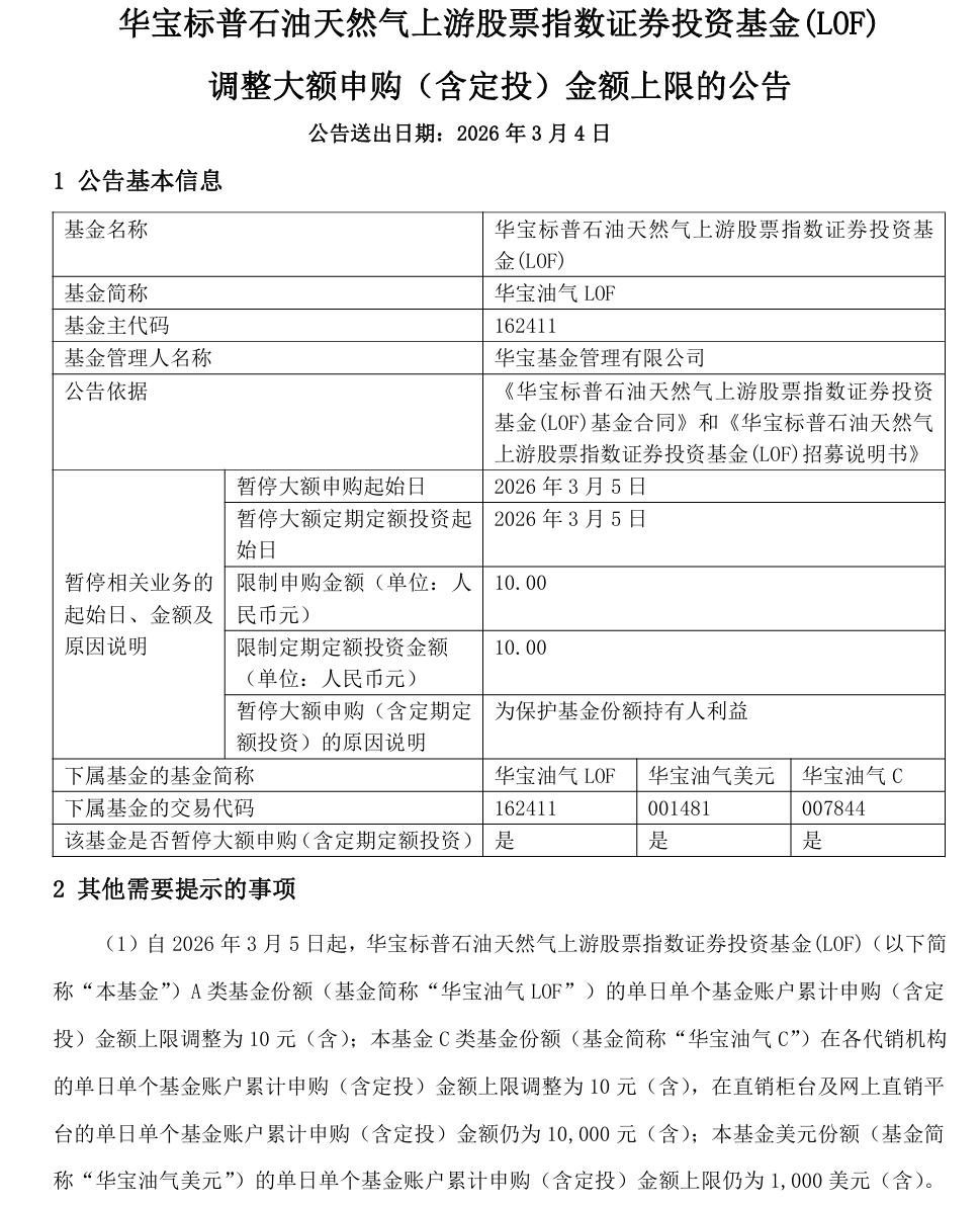
3月3日晚间~3月4日记者发稿时为止,诺安油气能源(QDII-FOF-LOF)宣布自3月4日起对其大额申购(含定投)上限进行调整,门槛为500元;累计申购金额高于500元的,诺安基金可部分或全部予以拒绝,但相关申请不会影响基金平稳运作的除外;自3月5日起,华宝油气LOF的A、C份额单日单个基金账户累计申购(含定投)金额上限调整为10元(含),美元份额的单日单个基金账户累计申购(含定投)金额上限仍为1000美元(含)。基金管理人称此举意在保护基金份额持有人利益。

