福建福特科光电被出具警示函,涉内控缺陷及未履行审议程序
来源:蓝鲸新闻
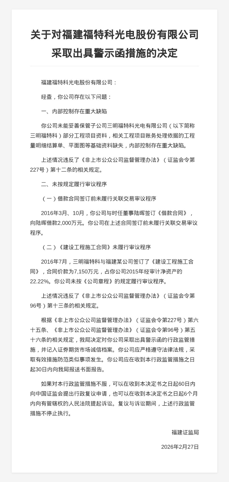
蓝鲸新闻3月3日讯,近日,福建证监局发布行政监管措施决定书,剑指福建福特科光电股份有限公司。
决定书显示,福建福特科光电股份有限公司存在以下问题:公司未能妥善保管子公司三明福特科光电有限公司(以下简称三明福特科)部分工程项目资料,相关工程项目账务处理依据的工程量明细结算单、平面图等基础资料缺失,内部控制存在重大缺陷;借款合同签订前未履行关联交易审议程序,《建设工程施工合同》未履行审议程序。
上述情况违反了《非上市公众公司监督管理办法》的相关规定。福建证监局决定对福建福特科光电股份有限公司采取出具警示函的行政监管措施,并记入证券期货市场诚信档案。

郑重声明:用户在财富号/股吧/博客等社区发表的所有信息(包括但不限于文字、视频、音频、数据及图表)仅代表个人观点,与本网站立场无关,不对您构成任何投资建议,据此操作风险自担。请勿相信代客理财、免费荐股和炒股培训等宣传内容,远离非法证券活动。请勿添加发言用户的手机号码、公众号、微博、微信及QQ等信息,谨防上当受骗!
评论该主题
帖子不见了!怎么办?作者:您目前是匿名发表 登录 | 5秒注册 作者:,欢迎留言 退出发表新主题
温馨提示: 1.根据《证券法》规定,禁止编造、传播虚假信息或者误导性信息,扰乱证券市场;2.用户在本社区发表的所有资料、言论等仅代表个人观点,与本网站立场无关,不对您构成任何投资建议。用户应基于自己的独立判断,自行决定证券投资并承担相应风险。《东方财富社区管理规定》