“企业海外反垄断合规指引”系列五 6张图了解德国反垄断法律法规
来源:人民网
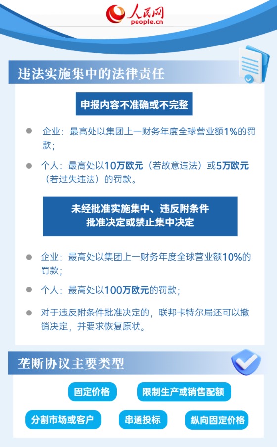
近年来,我国企业国际化进程加速,越来越多企业“走出去”参与国际竞争。针对企业比较关心的海外反垄断合规问题,人民网联合市场监管总局反垄断二司特推出“企业海外反垄断合规指引”系列图解,按国别市场分类带您了解境外反垄断法律制度,为广大企业经营者提供参考。






来源:市场监管总局反垄断二司
郑重声明:用户在财富号/股吧/博客等社区发表的所有信息(包括但不限于文字、视频、音频、数据及图表)仅代表个人观点,与本网站立场无关,不对您构成任何投资建议,据此操作风险自担。请勿相信代客理财、免费荐股和炒股培训等宣传内容,远离非法证券活动。请勿添加发言用户的手机号码、公众号、微博、微信及QQ等信息,谨防上当受骗!
评论该主题
帖子不见了!怎么办?作者:您目前是匿名发表 登录 | 5秒注册 作者:,欢迎留言 退出发表新主题
温馨提示: 1.根据《证券法》规定,禁止编造、传播虚假信息或者误导性信息,扰乱证券市场;2.用户在本社区发表的所有资料、言论等仅代表个人观点,与本网站立场无关,不对您构成任何投资建议。用户应基于自己的独立判断,自行决定证券投资并承担相应风险。《东方财富社区管理规定》