福建花巷股份被出具警示函,涉财务管理不规范等
来源:蓝鲸新闻
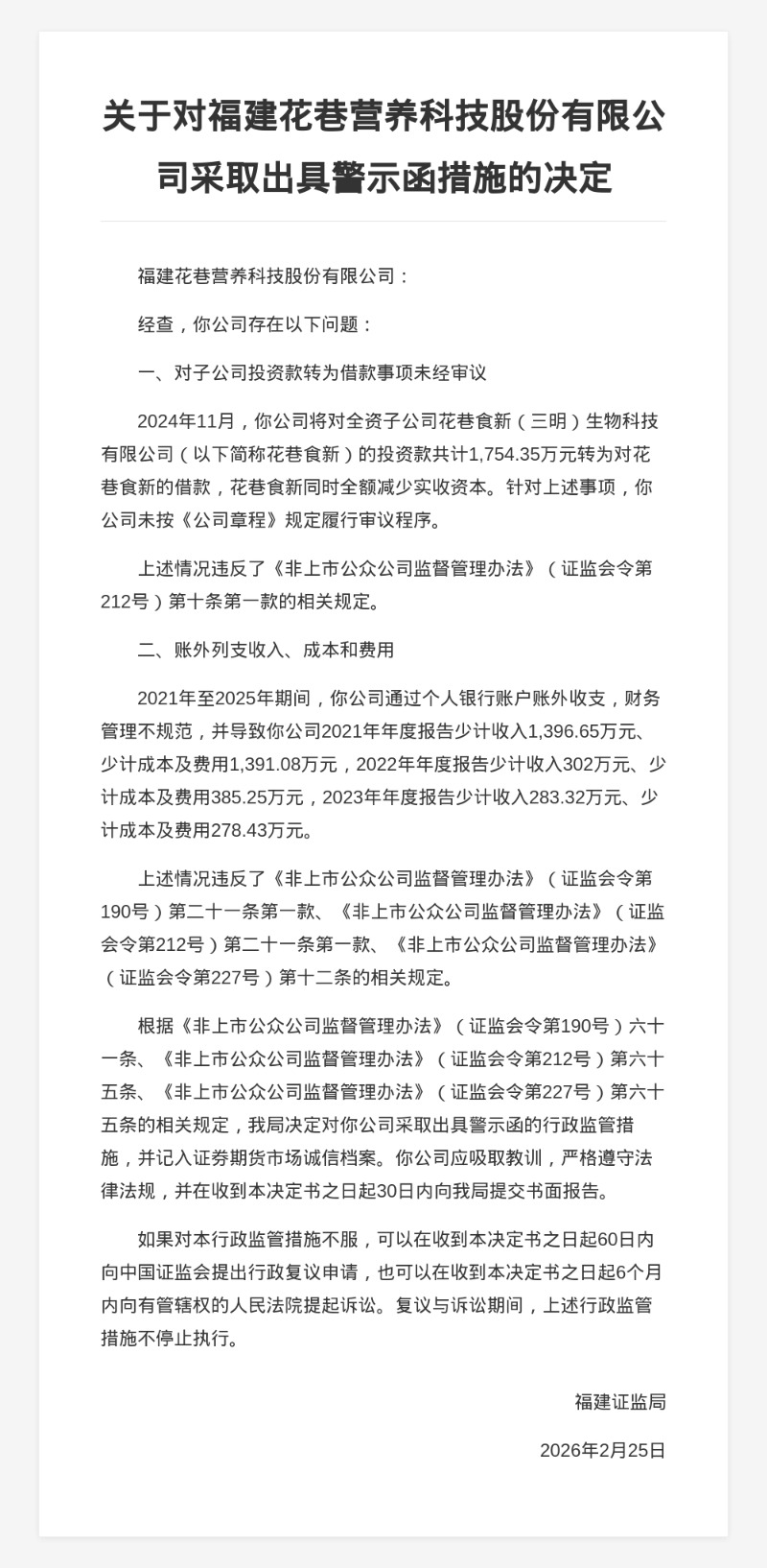
蓝鲸新闻3月2日讯,近日,福建证监局发布行政监管措施决定书,剑指福建花巷营养科技股份有限公司。
决定书显示,福建花巷营养科技股份有限公司存在以下问题:
一、对子公司投资款转为借款事项未经审议
2024年11月,公司将对全资子公司花巷食新(三明)生物科技有限公司的投资款共计1,754.35万元转为对花巷食新的借款,花巷食新同时全额减少实收资本。针对上述事项,公司未按《公司章程》规定履行审议程序。
二、账外列支收入、成本和费用
2021年至2025年期间,公司通过个人银行账户账外收支,财务管理不规范,并导致公司2021年年度报告少计收入1,396.65万元、少计成本及费用1,391.08万元,2022年年度报告少计收入302万元、少计成本及费用385.25万元,2023年年度报告少计收入283.32万元、少计成本及费用278.43万元。
上述情况违反了《非上市公众公司监督管理办法》的相关规定。福建证监局决定对福建花巷营养科技股份有限公司采取出具警示函的行政监管措施,并记入证券期货市场诚信档案。

郑重声明:用户在财富号/股吧/博客等社区发表的所有信息(包括但不限于文字、视频、音频、数据及图表)仅代表个人观点,与本网站立场无关,不对您构成任何投资建议,据此操作风险自担。请勿相信代客理财、免费荐股和炒股培训等宣传内容,远离非法证券活动。请勿添加发言用户的手机号码、公众号、微博、微信及QQ等信息,谨防上当受骗!
评论该主题
帖子不见了!怎么办?作者:您目前是匿名发表 登录 | 5秒注册 作者:,欢迎留言 退出发表新主题
温馨提示: 1.根据《证券法》规定,禁止编造、传播虚假信息或者误导性信息,扰乱证券市场;2.用户在本社区发表的所有资料、言论等仅代表个人观点,与本网站立场无关,不对您构成任何投资建议。用户应基于自己的独立判断,自行决定证券投资并承担相应风险。《东方财富社区管理规定》