金融监管总局2026年首批罚单!华安财险等三家险企成被罚,18名责任人被追责
来源:深圳商报·读创
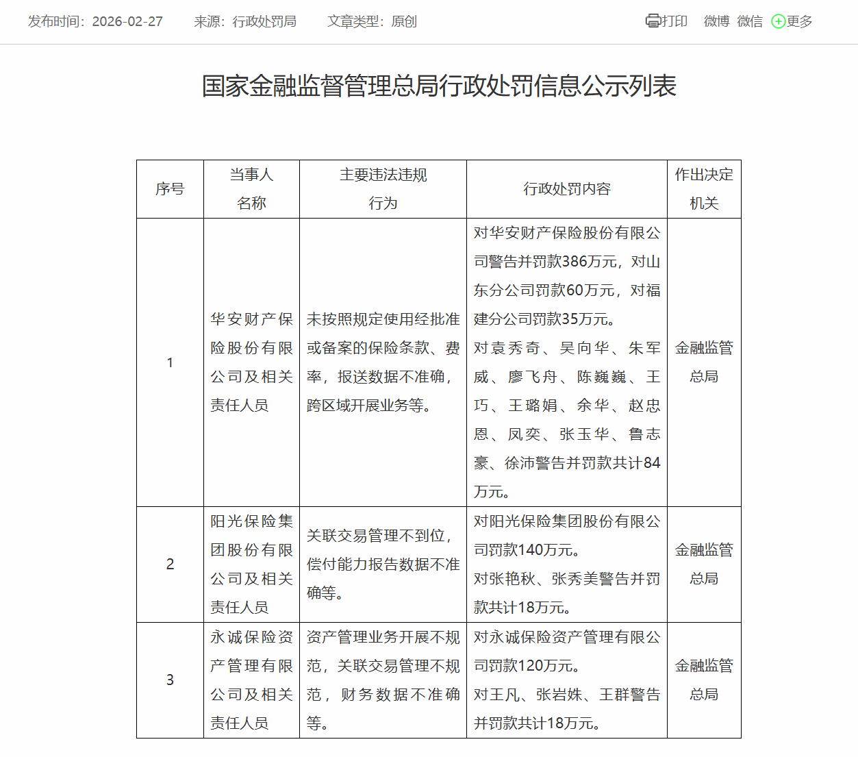
2月27日,金融监管总局在2026年首度披露罚单。
首批罚单显示,华安财产保险股份有限公司、阳光保险集团股份有限公司、永诚保险资产管理有限公司及相关责任人员悉数在列。
具体来看,华安财险因未按照规定使用经批准或备案的保险条款、费率,报送数据不准确,跨区域开展业务等被罚。金融监管总局对华安财险警告并罚款386万元,对山东分公司罚款60万元,对福建分公司罚款35万元。在落实“双罚制”上,金融监管总局对袁秀奇、吴向华、朱军威、廖飞舟、陈巍巍、王巧、王璐娟、余华、赵忠恩、凤奕、张玉华、鲁志豪、徐沛警告并罚款共计84万元。
阳光保险集团因关联交易管理不到位、偿付能力报告数据不准确等,被罚款140万元。金融监管总局还对张艳秋、张秀美警告并罚款共计18万元。
永诚保险资管则因资产管理业务开展不规范、关联交易管理不规范、财务数据不准确等,被罚款120万元。金融监管总局还对王凡、张岩姝、王群警告并罚款共计18万元。

来源:读创财经
郑重声明:用户在财富号/股吧/博客等社区发表的所有信息(包括但不限于文字、视频、音频、数据及图表)仅代表个人观点,与本网站立场无关,不对您构成任何投资建议,据此操作风险自担。请勿相信代客理财、免费荐股和炒股培训等宣传内容,远离非法证券活动。请勿添加发言用户的手机号码、公众号、微博、微信及QQ等信息,谨防上当受骗!
评论该主题
帖子不见了!怎么办?作者:您目前是匿名发表 登录 | 5秒注册 作者:,欢迎留言 退出发表新主题
温馨提示: 1.根据《证券法》规定,禁止编造、传播虚假信息或者误导性信息,扰乱证券市场;2.用户在本社区发表的所有资料、言论等仅代表个人观点,与本网站立场无关,不对您构成任何投资建议。用户应基于自己的独立判断,自行决定证券投资并承担相应风险。《东方财富社区管理规定》