南阳村镇银行被罚47.9万,涉多项金融违规
来源:蓝鲸新闻
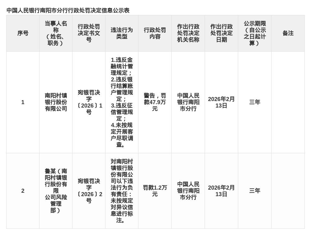
蓝鲸新闻2月27日讯,近日,中国人民银行南阳市分行发布了罚单,剑指南阳村镇银行股份有限公司及其员工鲁某。
罚单显示,南阳村镇银行股份有限公司的主要违法违规事实(案由)为:违反金融统计管理规定、违反银行结算账户管理规定、违反征信管理规定、未按规定开展客户尽职调查。
针对上述违法违规行为,中国人民银行南阳市分行对其警告,并处以47.9万元罚款;对风险管理部员工鲁某罚款1.2万元。

郑重声明:用户在财富号/股吧/博客等社区发表的所有信息(包括但不限于文字、视频、音频、数据及图表)仅代表个人观点,与本网站立场无关,不对您构成任何投资建议,据此操作风险自担。请勿相信代客理财、免费荐股和炒股培训等宣传内容,远离非法证券活动。请勿添加发言用户的手机号码、公众号、微博、微信及QQ等信息,谨防上当受骗!
评论该主题
帖子不见了!怎么办?作者:您目前是匿名发表 登录 | 5秒注册 作者:,欢迎留言 退出发表新主题
温馨提示: 1.根据《证券法》规定,禁止编造、传播虚假信息或者误导性信息,扰乱证券市场;2.用户在本社区发表的所有资料、言论等仅代表个人观点,与本网站立场无关,不对您构成任何投资建议。用户应基于自己的独立判断,自行决定证券投资并承担相应风险。《东方财富社区管理规定》