湘潭产兴私募被出具警示函,涉未对基金产品进行风险评级等
来源:蓝鲸新闻
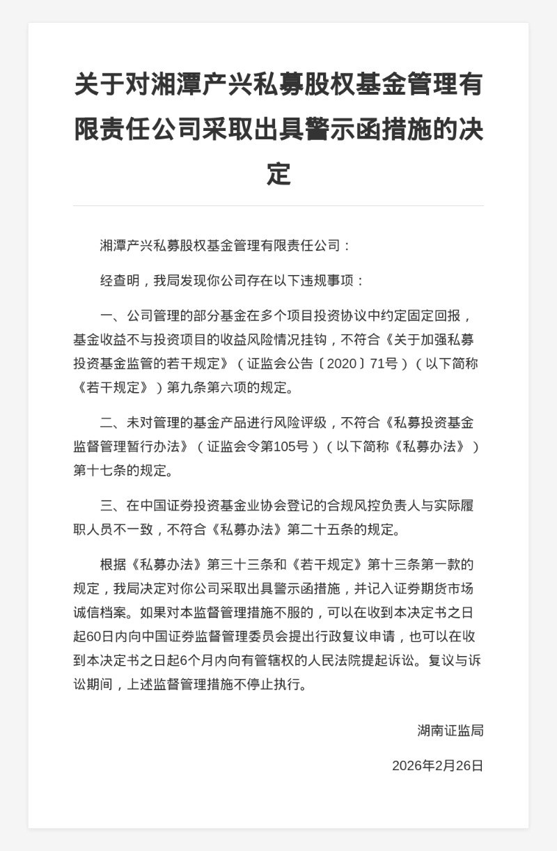
蓝鲸新闻2月27日讯,近日,湖南证监局发布行政监管措施决定书,剑指湘潭产兴私募股权基金管理有限责任公司。
决定书显示,湘潭产兴私募股权基金管理有限责任公司存在以下违规事项:
一、公司管理的部分基金在多个项目投资协议中约定固定回报,基金收益不与投资项目的收益风险情况挂钩;
二、未对管理的基金产品进行风险评级;
三、在中国证券投资基金业协会登记的合规风控负责人与实际履职人员不一致。
以上行为不符合《关于加强私募投资基金监管的若干规定》《私募投资基金监督管理暂行办法》的规定。
对此,湖南证监局决定对湘潭产兴私募股权基金管理有限责任公司采取出具警示函措施,并记入证券期货市场诚信档案。

郑重声明:用户在财富号/股吧/博客等社区发表的所有信息(包括但不限于文字、视频、音频、数据及图表)仅代表个人观点,与本网站立场无关,不对您构成任何投资建议,据此操作风险自担。请勿相信代客理财、免费荐股和炒股培训等宣传内容,远离非法证券活动。请勿添加发言用户的手机号码、公众号、微博、微信及QQ等信息,谨防上当受骗!
评论该主题
帖子不见了!怎么办?作者:您目前是匿名发表 登录 | 5秒注册 作者:,欢迎留言 退出发表新主题
温馨提示: 1.根据《证券法》规定,禁止编造、传播虚假信息或者误导性信息,扰乱证券市场;2.用户在本社区发表的所有资料、言论等仅代表个人观点,与本网站立场无关,不对您构成任何投资建议。用户应基于自己的独立判断,自行决定证券投资并承担相应风险。《东方财富社区管理规定》