《科创板日报》2月25日讯 重庆臻宝科技股份有限公司(下称:“臻宝科技”)于2月24日更新了科创板IPO第二轮审核问询回复。
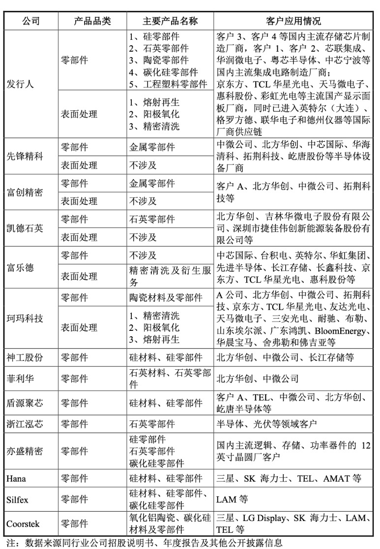
该公司专注于为集成电路及显示面板行业客户,提供制造设备真空腔体内参与工艺反应的零部件及其表面处理解决方案。其主要产品包括硅、石英、碳化硅和氧化铝陶瓷等设备零部件产品,以及熔射再生、阳极氧化和精密清洗等表面处理服务。其亦是国内少数实现集成电路先进制程设备和高世代、高电压显示面板制造设备非金属零部件多品类供应、规模化量产的企业之一。
《科创板日报》记者注意到,在其两轮审核问询中,上交所主要关注了该公司技术先进性及同行业情况,向半导体领域拓展的可行性及OEM零部件厂商挤占风险,国内相关零部件国产化进展及相关挑战等。
14nm及以下半导体设备零部件正进行技术验证
招股书显示,根据沙利文数据,2024年中国半导体设备硅零部件市场中的本土零部件企业中,臻宝科技以2.5%的市场份额位居第一,高于神工股份等本土企业和盾源聚芯等外资厂商在国内市场的销售规模。
2024年中国半导体设备石英零部件市场中的本土零部件企业中,臻宝科技以3.6%的市场份额排名第三,且主要应用于龙头企业的先进工艺产线;碳化硅领域,公司是国内较早实现碳化硅材料和零部件量产的企业之一。



(图:臻宝科技与国内外类似产品的指标对比)
总体来看,臻宝科技选择聚焦半导体和显示面板制造的核心应用场景,已实现5大类零部件(硅/石英/ 碳化硅/陶瓷/工程塑料)的量产,构建原材料端至终端应用的全链条贯通能力。
除深耕显示面板制造外,臻宝科技还实现向半导体表面处理领域的业务拓展。其表示,半导体领域客户群体与该公司显示面板领域高度重叠,两大领域的“零部件+表面处理”业务协同优势显著。相较于显示面板领域,半导体表面处理的性能要求更高。
其中,在精密清洗业务方面,2022年至2025年上半年各期期末,该公司半导体领域的精密清洗业务收入分别为105.31 万元、394.46万元、1406.01万元、897.05万元, 呈快速增长趋势。
高致密涂层制备技术方面,2025年以来,该公司的GD涂层产品如TCP window等已初步通过客户2的验证,客户1正在测试,其薄膜的孔隙率、结合强度、耐刻蚀性、缺陷数目和使用寿命等参数均已达到国内较高水平,可用于28nm及14nm以下FinFET等离子体刻蚀设备关键零部件的表面涂层制备。2025年内可形成商业化订单,2026年涂层制备业务收入有望实现大幅增长。
臻宝科技称,其正推进新一代高致密涂层制备技术的研发工作,应用于14nm及以下更先进制程的半导体设备零部件,相关项目正处于技术验证阶段。
面临OEM零部件厂商挤占正拓展外商投资晶圆制造企业客户
《科创板日报》记者注意到, 臻宝科技在审核问询回复中提及,尽管集成电路及显示面板行业因下游需求增长而迅速发展,但产业本身也面临着内部的结构调整和竞争。例如,上交所在审核问询中要求臻宝科技说明:是否存在OEM零部件厂商向终端厂商销售挤占直接配套厂商市场份额的风险及公司应对策略。
臻宝科技亦在回复中坦言,近年来,不少国产零部件厂商加入市场竞争。神工股份、盾源聚芯、珂玛科技等OEM厂商通过自主研发新型设备零部件,不断尝试直接切入终端客户供应链,虽然客户数量和收入规模仍处于较早阶段,但是仍存在OEM零部件厂商直接向终端厂商销售从而挤占直接配套厂商市场份额的风险。
臻宝科技认为,公司可以通过“强化体系化竞争能力,构建综合竞争壁垒;提升新品研发与规模化生产能力,匹配客户需求”等多种策略来应对上述风险。
此外,臻宝科技提到,半导体设备零部件的验证周期较长且成本高昂,客户通常不会轻易开放测试机会,当国产供应链日趋成熟时,客户未来继续导入新供应商的可能性持续降低,客户未来增量订单和新增研发需求将优先在现有供应商中分配,这为已进入供应链的本土零部件厂商构建了先发优势。
为了进一步拓展客户渠道,臻宝科技正开拓国际龙头客户。其中,该公司已进入英特尔(大连)的供应商名录并稳定供货,具备了向国际集成电路制造厂商供应零部件的技术能力;未来将拓展与海力士(无锡)和三星(西安)等外商投资晶圆制造企业的合作机会。
设备零部件产业迎发展机遇部分零部件仍存国产化空间
具体到产业层面,通过臻宝科技的回复可以得知,当前,国内集成电路和显示面板行业亟需解决从0到1的生存问题,因此终端客户开放产线测试机会,培育国产零部件供应链,国内设备零部件企业正迎来历史发展机遇。
但目前国内集成电路及显示面板零部件制造商也面临以下几个方面的挑战:一是在集成电路与显示面板制造领域,良率直接决定产品成本与市场竞争力;二是国内集成电路制造商的产线升级需要在现有设备基础实现技术跃迁,这要求设备零部件需要同步升级迭代;三是随着半导体与显示面板行业技术的快速迭代,下游晶圆厂和显示面板厂的零部件需求呈现多品类、高精度的特点;四是先进制程的持续突破(如:逻辑芯片向3nm及以下演进、面板分辨率与刷新率提升)对零部件的性能指标提出了更严苛的要求。
臻宝科技认为,近年来,虽然国产设备厂商、国产零部件厂商加大研发投入和产品升级迭代速度,不断缩小与海外厂商的差距,但仍无法做到全产品谱系的替代,如碳化硅气体分配盘、多温区控制的半导体静电卡盘等关键零部件,国内尚未形成可稳定替代的供应能力,核心技术与产能供给的缺口依然存在,进口替代与自主可控的产业任务仍面临艰巨挑战。