泉州银行被罚625万,涉多项金融违规
来源:蓝鲸新闻
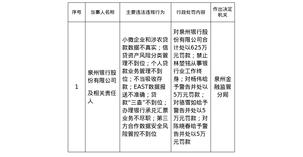
蓝鲸新闻2月14日讯,近日,国家金融监督管理总局泉州监管分局发布了一则行政处罚信息,剑指泉州银行股份有限公司及相关责任人。
罚单显示,泉州银行的主要违法违规事实包括:小微企业和涉农贷款数据不真实;信贷资产风险分类管理不到位;个人贷款业务管理不到位;不当吸收存款;EAST数据报送不准确;贷款“三查”不到位;办理银行承兑汇票业务不尽职;第三方合作数据安全风险管控不到位。
针对上述违法违规行为,国家金融监督管理总局泉州监管分局对其合计处以625万元罚款;对林堃铭禁止从事银行业工作终身;对杨伟给予警告并处以5万元罚款;对骆雪如给予警告并处以5万元罚款;对陈晓春给予警告并处以5万元罚款。

郑重声明:用户在财富号/股吧/博客等社区发表的所有信息(包括但不限于文字、视频、音频、数据及图表)仅代表个人观点,与本网站立场无关,不对您构成任何投资建议,据此操作风险自担。请勿相信代客理财、免费荐股和炒股培训等宣传内容,远离非法证券活动。请勿添加发言用户的手机号码、公众号、微博、微信及QQ等信息,谨防上当受骗!
评论该主题
帖子不见了!怎么办?作者:您目前是匿名发表 登录 | 5秒注册 作者:,欢迎留言 退出发表新主题
温馨提示: 1.根据《证券法》规定,禁止编造、传播虚假信息或者误导性信息,扰乱证券市场;2.用户在本社区发表的所有资料、言论等仅代表个人观点,与本网站立场无关,不对您构成任何投资建议。用户应基于自己的独立判断,自行决定证券投资并承担相应风险。《东方财富社区管理规定》