平安银行南通分行被罚95万,涉个人贷款“三查”不尽职等
来源:蓝鲸新闻
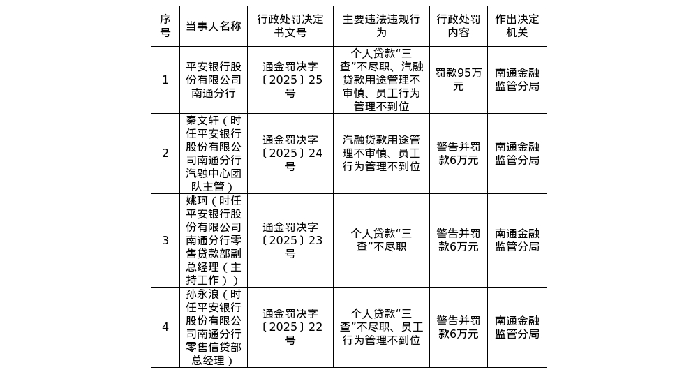
蓝鲸新闻2月14日讯,近日,国家金融监督管理总局南通监管分局发布了罚单,剑指平安银行股份有限公司南通分行及其相关责任人。
罚单显示,平安银行股份有限公司南通分行的主要违法违规事实(案由)为:个人贷款“三查”不尽职;汽融贷款用途管理不审慎;员工行为管理不到位。
针对上述违法违规行为,国家金融监督管理总局南通监管分局对其罚款95万元;对平安银行股份有限公司南通分行汽融中心团队主管秦文轩警告并处罚款6万元;对平安银行股份有限公司南通分行零售贷款部副总经理(主持工作)姚珂警告并处罚款6万元;对平安银行股份有限公司南通分行零售信贷部总经理孙永浪警告并处罚款6万元。

郑重声明:用户在财富号/股吧/博客等社区发表的所有信息(包括但不限于文字、视频、音频、数据及图表)仅代表个人观点,与本网站立场无关,不对您构成任何投资建议,据此操作风险自担。请勿相信代客理财、免费荐股和炒股培训等宣传内容,远离非法证券活动。请勿添加发言用户的手机号码、公众号、微博、微信及QQ等信息,谨防上当受骗!
评论该主题
帖子不见了!怎么办?作者:您目前是匿名发表 登录 | 5秒注册 作者:,欢迎留言 退出发表新主题
温馨提示: 1.根据《证券法》规定,禁止编造、传播虚假信息或者误导性信息,扰乱证券市场;2.用户在本社区发表的所有资料、言论等仅代表个人观点,与本网站立场无关,不对您构成任何投资建议。用户应基于自己的独立判断,自行决定证券投资并承担相应风险。《东方财富社区管理规定》