厦门农商银行被罚605万元
来源:大河财立方
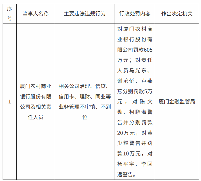
2月14日,国家金融监督管理总局厦门监管局披露的行政处罚信息显示,厦门农村商业银行股份有限公司因相关公司治理、信贷、信用卡、理财、同业等业务管理不审慎、不到位等违法违规事实,被罚605万元。
同时,厦门金融监管局对责任人员马光东、谢滨侨、卢燕燕分别罚款5万元,对陈文勋、柯鹏海警告并分别罚款20万元,对黄少毅警告并罚款10万元,对杨平宇、李回返警告。

郑重声明:用户在财富号/股吧/博客等社区发表的所有信息(包括但不限于文字、视频、音频、数据及图表)仅代表个人观点,与本网站立场无关,不对您构成任何投资建议,据此操作风险自担。请勿相信代客理财、免费荐股和炒股培训等宣传内容,远离非法证券活动。请勿添加发言用户的手机号码、公众号、微博、微信及QQ等信息,谨防上当受骗!
评论该主题
帖子不见了!怎么办?作者:您目前是匿名发表 登录 | 5秒注册 作者:,欢迎留言 退出发表新主题
温馨提示: 1.根据《证券法》规定,禁止编造、传播虚假信息或者误导性信息,扰乱证券市场;2.用户在本社区发表的所有资料、言论等仅代表个人观点,与本网站立场无关,不对您构成任何投资建议。用户应基于自己的独立判断,自行决定证券投资并承担相应风险。《东方财富社区管理规定》