德邦基金管理有限公司(简称“德邦基金”)董事长离任。
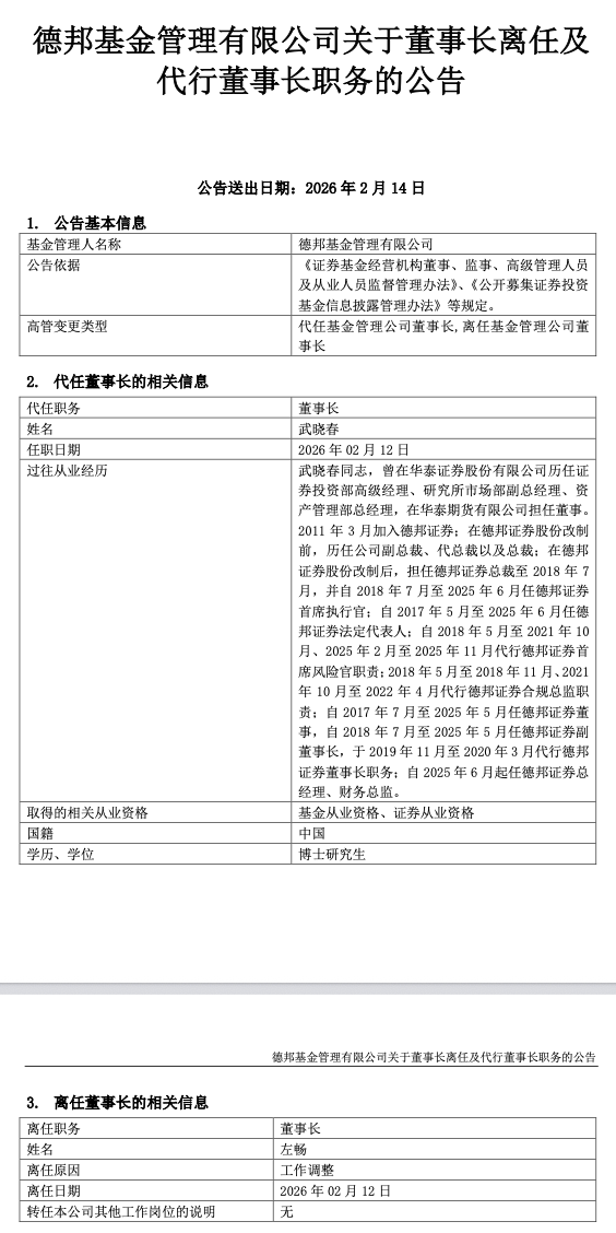
2月14日,德邦基金发布高管变更公告,经公司董事会审议通过,左畅因“工作调整”不再担任公司董事长职务,德邦证券总经理、财务总监武晓春代任该职,上任日期为2月12日。

资料显示,武晓春曾任华泰证券股份有限公司证券投资部高级经理、研究所市场部副总经理、资产管理部总经理,华泰期货有限公司董事。2011年3月加入德邦证券,在德邦证券股份改制前历任公司副总裁、代总裁以及总裁;在德邦证券股份改制后,历任公司总裁、首席执行官、法定代表人、董事、副董事长等职,自2025年6月起任德邦证券总经理、财务总监。
公开信息显示,德邦基金成立于2012年,截至2025年12月31日,公司公募基金管理规模达697亿元,其中非货公募管理规模为543亿元;在管产品33只,其中主动权益类基金20只,权益类基金管理规模为205亿元。
股权结构方面,据德邦基金官网,该公司有2个股东,分别为:德邦证券股份有限公司,持股80%;浙江省土产畜产进出口集团有限公司,持股20%。另据德邦证券官网,该公司隶属于山东财金集团,为国有控股金融企业。

今年1月,一则单日销售或达120亿元的市场传闻,让德邦基金旗下一只主动权益基金“德邦稳盈增长”成为市场焦点。
1月29日,由证监会证券基金机构监管司主办的《机构监管情况通报》(下称《通报》)指出,经核查,D基金公司与不具备基金销售业务资格和基金从业资格的互联网“大V”开展营销合作,向其支付大额广告费,以互联网“大V”在平台上预告某日(将)大额购入D基金公司的A产品为噱头,利用互联网“大V”的流量和影响力鼓动投资者跟进购买A产品,诱导风险承受能力不匹配的投资者购买中高风险产品。《通报》明确强调,基金公司及基金销售机构严格禁止与不具备资质的互联网“大V”合作,开展任何形式的基金销售活动(含基金宣传推介)。